Allen B. Downey's Blog: Probably Overthinking It, page 25
April 28, 2014
Bayes's theorem and logistic regression
.li-itemize{margin:1ex 0ex;} .li-enumerate{margin:1ex 0ex;} .dd-description{margin:0ex 0ex 1ex 4ex;} .dt-description{margin:0ex;} .toc{list-style:none;} .thefootnotes{text-align:left;margin:0ex;} .dt-thefootnotes{margin:0em;} .dd-thefootnotes{margin:0em 0em 0em 2em;} .footnoterule{margin:1em auto 1em 0px;width:50%;} .caption{padding-left:2ex; padding-right:2ex; margin-left:auto; margin-right:auto} .title{margin:2ex auto;text-align:center} .center{text-align:center;margin-left:auto;margin-right:auto;} .flushleft{text-align:left;margin-left:0ex;margin-right:auto;} .flushright{text-align:right;margin-left:auto;margin-right:0ex;} DIV TABLE{margin-left:inherit;margin-right:inherit;} PRE{text-align:left;margin-left:0ex;margin-right:auto;} BLOCKQUOTE{margin-left:4ex;margin-right:4ex;text-align:left;} TD P{margin:0px;} .boxed{border:1px solid black} .textboxed{border:1px solid black} .vbar{border:none;width:2px;background-color:black;} .hbar{border:none;height:2px;width:100%;background-color:black;} .hfill{border:none;height:1px;width:200%;background-color:black;} .vdisplay{border-collapse:separate;border-spacing:2px;width:auto; empty-cells:show; border:2px solid red;} .vdcell{white-space:nowrap;padding:0px;width:auto; border:2px solid green;} .display{border-collapse:separate;border-spacing:2px;width:auto; border:none;} .dcell{white-space:nowrap;padding:0px;width:auto; border:none;} .dcenter{margin:0ex auto;} .vdcenter{border:solid #FF8000 2px; margin:0ex auto;} .minipage{text-align:left; margin-left:0em; margin-right:auto;} .marginpar{border:solid thin black; width:20%; text-align:left;} .marginparleft{float:left; margin-left:0ex; margin-right:1ex;} .marginparright{float:right; margin-left:1ex; margin-right:0ex;} .theorem{text-align:left;margin:1ex auto 1ex 0ex;} .part{margin:2ex auto;text-align:center} This week's post has more math than most, so I wrote in it LaTeX and translated it to HTML using HeVeA. Some of the formulas are not as pretty as they could be. If you prefer, you can read this article in PDF.
I’ll us H to represent the hypothesis that I was in the right room, and F to represent the observation that the first other student was female. Bayes’s theorem provides an algorithm for updating the probability of H:
P(H|F) = P(H) P(F|H)P(F)Where
P(H) is the prior probability of H before the other student arrived.P(H|F) is the posterior probability of H, updated based on the observation F.P(F|H) is the likelihood of the data, F, assuming that the hypothesis is true.P(F) is the likelihood of the data, independent of H.Before I saw the other students, I was confident I was in the right room, so I might assign P(H) something like 90%.
When I was in grad school most advanced computer science classes were 90% male, so if I was in the right room, the likelihood of the first female student was only 10%. And the likelihood of three female students was only 0.1%.
If we don’t assume I was in the right room, then the likelihood of the first female student was more like 50%, so the likelihood of all three was 12.5%.
Plugging those numbers into Bayes’s theorem yields P(H|F) = 0.18 after one female student, P(H|FF) = 0.036 after the second, and P(H|FFF) = 0.0072 after the third.
logit(p) = β0 + β1 x1 + ... + βn xn where the dependent variable, p, is a probability, the xs are explanatory variables, and the βs are coefficients we want to estimate. The logit function is the log-odds, or
logit(p) = ln⎛
⎜
⎜
⎝p1−p ⎞
⎟
⎟
⎠When you present logistic regression like this, it raises three questions:
Why is logit(p) the right choice for the dependent variable?Why should we expect the relationship between logit(p) and the explanatory variables to be linear?How should we interpret the estimated parameters?The answer to all of these questions turns out to be Bayes’s theorem. To demonstrate that, I’ll use a simple example where there is only one explanatory variable. But the derivation generalizes to multiple regression.
On notation: I’ll use P(H) for the probability that some hypothesis, H, is true. O(H) is the odds of the same hypothesis, defined as
O(H) = P(H)1 − P(H) I’ll use LO(H) to represent the log-odds of H:
LO(H) = lnO(H) I’ll also use LR for a likelihood ratio, and OR for an odds ratio. Finally, I’ll use LLR for a log-likelihood ratio, and LOR for a log-odds ratio.
O(H) is the prior odds that I was in the right room,O(H|F) is the posterior odds after seeing one female student,LR(F|H) is the likelihood ratio of the data, given the hypothesis.The likelihood ratio of the data is:
LR(F|H) = P(F|H)P(F|¬ H) where ¬ H means H is false.
Noticing that logistic regression is expressed in terms of log-odds, my next move is to write the log-odds form of Bayes’s theorem by taking the log of Eqn 1:
⎨
⎩ LLR(F|H)if X = 0 LLR(M|H)if X = 1 (5)Or we can collapse these two expressions into one by using X as a multiplier:
Odds ratios are often used in medicine to describe the association between a disease and a risk factor. In the example scenario, we can use an odds ratio to express the odds of the hypothesis H if we observe a male student, relative to the odds if we observe a female student:
ORX(H) = O(H|M)O(H|F) I’m using the notation ORX to represent the odds ratio associated with the variable X.
Applying Bayes’s theorem to the top and bottom of the previous expression yields
ORX(H) = O(H) LR(M|H)O(H) LR(F|H) = LR(M|H)LR(F|H)Taking the log of both sides yields
LO(H|X) = LO(H|F) + X LOR(X|H) We can think of this equation as the log-odds form of Bayes’s theorem, with the update term expressed as a log-odds ratio. Let’s compare that to the functional form of logistic regression:
logit(p) = β0 + X β1 The correspondence between these equations suggests the following interpretation:
The predicted value, logit(p), is the posterior log odds of the hypothesis, given the observed data.The intercept, β0, is the log-odds of the hypothesis if X=0.The coefficient of X, β1, is a log-odds ratio that represents odds of H when X=1, relative to when X=0.This relationship between logistic regression and Bayes’s theorem tells us how to interpret the estimated coefficients. It also answers the question I posed at the beginning of this note: the functional form of logistic regression makes sense because it corresponds to the way Bayes’s theorem uses data to update probabilities.
Abstract: My two favorite topics in probability and statistics are Bayes’s theorem and logistic regression. Because there are similarities between them, I have always assumed that there is a connection. In this note, I demonstrate the connection mathematically, and (I hope) shed light on the motivation for logistic regression and the interpretation of the results.As each student arrived, I used the observed data to update my belief that I was in the right place. We can use Bayes’s theorem to quantify the calculation I was doing intuitively.
I’ll us H to represent the hypothesis that I was in the right room, and F to represent the observation that the first other student was female. Bayes’s theorem provides an algorithm for updating the probability of H:
P(H|F) = P(H) P(F|H)P(F)Where
P(H) is the prior probability of H before the other student arrived.P(H|F) is the posterior probability of H, updated based on the observation F.P(F|H) is the likelihood of the data, F, assuming that the hypothesis is true.P(F) is the likelihood of the data, independent of H.Before I saw the other students, I was confident I was in the right room, so I might assign P(H) something like 90%.
When I was in grad school most advanced computer science classes were 90% male, so if I was in the right room, the likelihood of the first female student was only 10%. And the likelihood of three female students was only 0.1%.
If we don’t assume I was in the right room, then the likelihood of the first female student was more like 50%, so the likelihood of all three was 12.5%.
Plugging those numbers into Bayes’s theorem yields P(H|F) = 0.18 after one female student, P(H|FF) = 0.036 after the second, and P(H|FFF) = 0.0072 after the third.
logit(p) = β0 + β1 x1 + ... + βn xn where the dependent variable, p, is a probability, the xs are explanatory variables, and the βs are coefficients we want to estimate. The logit function is the log-odds, or
logit(p) = ln⎛
⎜
⎜
⎝p1−p ⎞
⎟
⎟
⎠When you present logistic regression like this, it raises three questions:
Why is logit(p) the right choice for the dependent variable?Why should we expect the relationship between logit(p) and the explanatory variables to be linear?How should we interpret the estimated parameters?The answer to all of these questions turns out to be Bayes’s theorem. To demonstrate that, I’ll use a simple example where there is only one explanatory variable. But the derivation generalizes to multiple regression.
On notation: I’ll use P(H) for the probability that some hypothesis, H, is true. O(H) is the odds of the same hypothesis, defined as
O(H) = P(H)1 − P(H) I’ll use LO(H) to represent the log-odds of H:
LO(H) = lnO(H) I’ll also use LR for a likelihood ratio, and OR for an odds ratio. Finally, I’ll use LLR for a log-likelihood ratio, and LOR for a log-odds ratio.
O(H) is the prior odds that I was in the right room,O(H|F) is the posterior odds after seeing one female student,LR(F|H) is the likelihood ratio of the data, given the hypothesis.The likelihood ratio of the data is:
LR(F|H) = P(F|H)P(F|¬ H) where ¬ H means H is false.
Noticing that logistic regression is expressed in terms of log-odds, my next move is to write the log-odds form of Bayes’s theorem by taking the log of Eqn 1:
⎨
⎩ LLR(F|H)if X = 0 LLR(M|H)if X = 1 (5)Or we can collapse these two expressions into one by using X as a multiplier:
Odds ratios are often used in medicine to describe the association between a disease and a risk factor. In the example scenario, we can use an odds ratio to express the odds of the hypothesis H if we observe a male student, relative to the odds if we observe a female student:
ORX(H) = O(H|M)O(H|F) I’m using the notation ORX to represent the odds ratio associated with the variable X.
Applying Bayes’s theorem to the top and bottom of the previous expression yields
ORX(H) = O(H) LR(M|H)O(H) LR(F|H) = LR(M|H)LR(F|H)Taking the log of both sides yields
LO(H|X) = LO(H|F) + X LOR(X|H) We can think of this equation as the log-odds form of Bayes’s theorem, with the update term expressed as a log-odds ratio. Let’s compare that to the functional form of logistic regression:
logit(p) = β0 + X β1 The correspondence between these equations suggests the following interpretation:
The predicted value, logit(p), is the posterior log odds of the hypothesis, given the observed data.The intercept, β0, is the log-odds of the hypothesis if X=0.The coefficient of X, β1, is a log-odds ratio that represents odds of H when X=1, relative to when X=0.This relationship between logistic regression and Bayes’s theorem tells us how to interpret the estimated coefficients. It also answers the question I posed at the beginning of this note: the functional form of logistic regression makes sense because it corresponds to the way Bayes’s theorem uses data to update probabilities.
This document was translated from LATEX by H E V E A .
Published on April 28, 2014 13:24
April 21, 2014
Inferring participation rates in service projects
About a week ago I taught my tutorial, Bayesian Statistics Made Simple, at PyCon 2014 in Montreal. My slides, the video, and all the code, are on this site. The turnout was great. We had a room full of enthusiastic Pythonistas who are now, if I was successful, enthusiastic Bayesians.
Toward the end, one of the participants asked a great question based on his work (if I understand the background correctly) at Do Something.org. Here's my paraphrase:
1) It sounds like a two-dimensional problem, where we want to estimate the fraction of people who participate, which I'll call q, and the fraction of participants who report back, r.
2) If we only know the number of people who sign up and the number or participants who report back, we won't be able to estimate q and r separately. We'll be able to narrow the distribution of q, but not by much.
3) But if we can do additional sampling, we should be able to make a good estimate. For example, we could choose a random subset of people who sign up and ask them whether they participated (and check whether they reported back).
With these two kinds of data, we can solve the problem using the same tools we used in the tutorial for the Dice and the Euro problems. I wrote a solution and checked it into the repository I used for the tutorial. You can read and download it here.
Here's the code that creates the suite of hypotheses:
probs = numpy.linspace(0, 1, 101)
hypos = []
for q in probs:
for r in probs:
hypos.append((q, r))
suite = Volunteer(hypos)
probs is a sequence of 101 values equally-spaced between 0 and 1. hypos is a list of tuples where each tuple represents a hypothetical pair, (q, r).
Volunteer is a new class that extends Suite and provides a Likelihood function
class Volunteer(thinkbayes.Suite):
def Likelihood(self, data, hypo): """Computes the likelihood of the data.
hypo: pair of (q, r) data: one of two possible formats """ if len(data) == 2: return self.Likelihood1(data, hypo) elif len(data) == 3: return self.Likelihood2(data, hypo) else: raise ValueError()
For this problem, we do two kinds of update, depending on the data. The first update takes a pair of values, (signed_up, reported), which are the number of people who signed up and the number that reported back:
def Likelihood1(self, data, hypo):
"""Computes the likelihood of the data.
hypo: pair of (q, r)
data: tuple (signed up, reported)
"""
q, r = hypo
p = q * r
signed_up, reported = data
yes = reported
no = signed_up - reported
like = p**yes * (1-p)**no
return like
Given the hypothetical values of q and r, we can compute p, which is the probability that someone who signs up will participate and report back. Then we compute the likelihood using the binomial PMF (well, almost: I didn't bother to computer the binomial coefficient because it drops out, anyway, when we renormalize).
Since I don't have any real data, I'll makes some up for this example. Suppose 140 people sign up and only 50 report back:
data = 140, 50
suite.Update(data)
PlotMarginals(suite, root='volunteer1')
PlotMarginals displays the marginal distributions of q and r. We can extract these distributions like this:
def MarginalDistribution(suite, index): pmf = thinkbayes.Pmf() for t, prob in suite.Items(): pmf.Incr(t[index], prob) return pmf
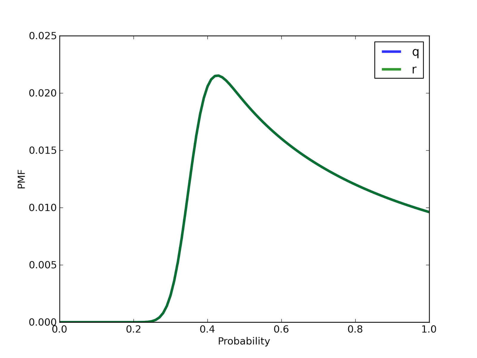
MarginalDistribution loops through the Suite and makes a new Pmf that represents the posterior distribution of either q (when index=0) or r (when index=1). Here's what they look like:
The two distributions are identical, which makes sense because this dataset doesn't give us any information about q and r separately, only about their product.
To estimate them separately, we need to sample people who sign up to see if they participated. Here's what the second Likelihood function looks like:
def Likelihood2(self, data, hypo):
"""Computes the likelihood of the data.
hypo: pair of (q, r)
data: tuple (signed up, participated, reported)
"""
q, r = hypo
signed_up, participated, reported = data
yes = participated
no = signed_up - participated
like1 = q**yes * (1-q)**no
yes = reported
no = participated - reported
like2 = r**yes * (1-r)**no
return like1 * like2
Again, we are given hypothetical pairs of q and r, but now data is a tuple of (signed_up, participated, reported). We use q to compute the likelihood of signed_up and participated, and r to compute the likelihood of participated and reported. The product of these factors, like1 * like 2, is the return value.
Again, I don't have real data, but suppose we survey 5 people who signed up, and learn that 3 participated and 1 reported back. We would do this update:
data = 5, 3, 1
suite.Update(data)
PlotMarginals(suite, root='volunteer2')
And the result would look like this:
Now we can discriminate between q and r. Based on my imaginary data, we would estimate that more than 60% of the people who signed up participated, but only 50% of them reported back. Or (more usefully) we could use the posterior distribution of q to form a most likely estimate and credible interval for the number of participants.
This example demonstrates some features we didn't see during the tutorial:
1) The framework I presented extends naturally to handle multi-dimensional estimation.
2) It also handles the case where you want to update the same distribution with different kinds of data.
It also demonstrates two features of Bayesian statistics: the ability to combine information from multiple sources and to extract the maximum amount of information from a small sample.
Many thanks to everyone who participated in the tutorial this year, and especially to the participant who asked about this problem. Let me know if there are questions and I will update this post.
And if you want to learn more about Bayesian statistics, allow me to recommend Think Bayes .
Toward the end, one of the participants asked a great question based on his work (if I understand the background correctly) at Do Something.org. Here's my paraphrase:
"A group of people sign up to do a community service project. Some fraction of them actually participate, and then some fraction of the participants report back to confirm. In other words, some of the people who sign up don't participate, and some of the people that participate don't report back.
Given the number of people who sign up and the number of people who report back, can we estimate the number of people who actually participated?"At the tutorial I wasn't able to generate an answer on the fly, except to say
1) It sounds like a two-dimensional problem, where we want to estimate the fraction of people who participate, which I'll call q, and the fraction of participants who report back, r.
2) If we only know the number of people who sign up and the number or participants who report back, we won't be able to estimate q and r separately. We'll be able to narrow the distribution of q, but not by much.
3) But if we can do additional sampling, we should be able to make a good estimate. For example, we could choose a random subset of people who sign up and ask them whether they participated (and check whether they reported back).
With these two kinds of data, we can solve the problem using the same tools we used in the tutorial for the Dice and the Euro problems. I wrote a solution and checked it into the repository I used for the tutorial. You can read and download it here.
Here's the code that creates the suite of hypotheses:
probs = numpy.linspace(0, 1, 101)
hypos = []
for q in probs:
for r in probs:
hypos.append((q, r))
suite = Volunteer(hypos)
probs is a sequence of 101 values equally-spaced between 0 and 1. hypos is a list of tuples where each tuple represents a hypothetical pair, (q, r).
Volunteer is a new class that extends Suite and provides a Likelihood function
class Volunteer(thinkbayes.Suite):
def Likelihood(self, data, hypo): """Computes the likelihood of the data.
hypo: pair of (q, r) data: one of two possible formats """ if len(data) == 2: return self.Likelihood1(data, hypo) elif len(data) == 3: return self.Likelihood2(data, hypo) else: raise ValueError()
For this problem, we do two kinds of update, depending on the data. The first update takes a pair of values, (signed_up, reported), which are the number of people who signed up and the number that reported back:
def Likelihood1(self, data, hypo):
"""Computes the likelihood of the data.
hypo: pair of (q, r)
data: tuple (signed up, reported)
"""
q, r = hypo
p = q * r
signed_up, reported = data
yes = reported
no = signed_up - reported
like = p**yes * (1-p)**no
return like
Given the hypothetical values of q and r, we can compute p, which is the probability that someone who signs up will participate and report back. Then we compute the likelihood using the binomial PMF (well, almost: I didn't bother to computer the binomial coefficient because it drops out, anyway, when we renormalize).
Since I don't have any real data, I'll makes some up for this example. Suppose 140 people sign up and only 50 report back:
data = 140, 50
suite.Update(data)
PlotMarginals(suite, root='volunteer1')
PlotMarginals displays the marginal distributions of q and r. We can extract these distributions like this:
def MarginalDistribution(suite, index): pmf = thinkbayes.Pmf() for t, prob in suite.Items(): pmf.Incr(t[index], prob) return pmf
MarginalDistribution loops through the Suite and makes a new Pmf that represents the posterior distribution of either q (when index=0) or r (when index=1). Here's what they look like:
The two distributions are identical, which makes sense because this dataset doesn't give us any information about q and r separately, only about their product.To estimate them separately, we need to sample people who sign up to see if they participated. Here's what the second Likelihood function looks like:
def Likelihood2(self, data, hypo):
"""Computes the likelihood of the data.
hypo: pair of (q, r)
data: tuple (signed up, participated, reported)
"""
q, r = hypo
signed_up, participated, reported = data
yes = participated
no = signed_up - participated
like1 = q**yes * (1-q)**no
yes = reported
no = participated - reported
like2 = r**yes * (1-r)**no
return like1 * like2
Again, we are given hypothetical pairs of q and r, but now data is a tuple of (signed_up, participated, reported). We use q to compute the likelihood of signed_up and participated, and r to compute the likelihood of participated and reported. The product of these factors, like1 * like 2, is the return value.
Again, I don't have real data, but suppose we survey 5 people who signed up, and learn that 3 participated and 1 reported back. We would do this update:
data = 5, 3, 1
suite.Update(data)
PlotMarginals(suite, root='volunteer2')
And the result would look like this:
Now we can discriminate between q and r. Based on my imaginary data, we would estimate that more than 60% of the people who signed up participated, but only 50% of them reported back. Or (more usefully) we could use the posterior distribution of q to form a most likely estimate and credible interval for the number of participants.This example demonstrates some features we didn't see during the tutorial:
1) The framework I presented extends naturally to handle multi-dimensional estimation.
2) It also handles the case where you want to update the same distribution with different kinds of data.
It also demonstrates two features of Bayesian statistics: the ability to combine information from multiple sources and to extract the maximum amount of information from a small sample.
Many thanks to everyone who participated in the tutorial this year, and especially to the participant who asked about this problem. Let me know if there are questions and I will update this post.
And if you want to learn more about Bayesian statistics, allow me to recommend Think Bayes .
Published on April 21, 2014 05:14
April 12, 2014
Think X, Y and Z: What's in the pipeline?
Greetings from PyCon 2014 in Montreal! I did a book signing yesterday at the O'Reilly Media booth. I had the pleasure of working side by side with David Beazley, who was signing copies of The Python Cookbook, now updated for Python 3 and, I assume, including all of the perverse things Prof. Beazley does with Python generators.
Normally O'Reilly provides 25 copies of the book for signing, but due to a mix up, they brought extra copies of all of my books, so I ended up signing about 50 books. That was fun, but tiring.
Several people asked me what I am working on now, so I thought I would answer here:
1) This semester I am revising Think Stats and using it to teach Data Science at Olin College. Think Stats was the first book in the Think X series to get published. There are still many parts I am proud of, but a few parts that make me cringe. So I am fixing some errors and adding new sections on multiple linear regression, logistic regression, and survival analysis. The revised edition should be done in June 2014. I will post my draft, real soon, at thinkstats2.com.
2) I am also teaching Software Systems this semester, a class that covers system-level programming in C along with topics in operating systems, networks, databases, and embedded systems. We are using Head First C to learn the language, and I am writing Think OS to present the OS topics. The current (very rough) draft is at think-os.com. I am planning to incorporate some material from The Little Book of Semaphores. Then I will finish it up this summer.
3) Next semester I am teaching two half-semester classes: Bayesian statistics during the first half, based on Think Bayes ; and digital signal processing during the second half. I am taking a computational approach to DSP (surprise!), with emphasis on applications like sound and image processing. The goal is for students to understand spectral analysis using FFT and to wrap their heads around time-domain and frequency-domain representations of time series data. Working with sound takes advantage of human hearing, which is a pretty good spectral analysis system. Applications will include pitch tracking as in Rock Band, and maybe we will reimplement Auto-Tune.
I have drafted a few chapters and posted them at think-dsp.com. I'll be working on it over the summer, then the students will work with it in the fall. If it all goes well, I'll revise it in January 2015, or maybe that summer.
One open question is what environment I will develop the book in. My usual work environment is LaTeX for the book, with Makefiles that generate PDF, HTML, and DocBook. I write code in emacs and run it on the Linux command line. So, that's a pretty old school toolkit.
For a long time I've been thinking about switching to IPython, which would allow me to combine text and code examples, and give users the ability to run the code while reading.
But two things have kept me from making the leap:
a) I like editing scripts, and I hate notebooks. I find the interface awkward, and I don't want to keep track of which cells have to execute when I make a change.
b) I have been paralyzed by the number of options for distributing the results. For each of my books I have a Python module that contains my library code, so I need to distribute the module along with the notebook. Notebook viewers like nbviewer would not work for me (I think). At the other extreme, I could package my development in a Virtual Machine and let readers run my VM. But that seems like overkill, and many of my readers and not comfortable with virtual machines.
But I just listened to Fernando Perez's keynote at PyCon, where he talked about his work on IPython. I grabbed him after the talk and he was very helpful; in particular, he suggested the option of using Wakari Cloud. Continuum Analytics, which runs Wakari, is a PyCon sponsor, so I will try to talk to them later today (and find out whether I am misunderstanding what they do).
4) The other class I am teaching in the fall is Modeling and Simulation, which I helped develop, along with my colleagues John Geddes and Mark Somerville, about six years ago. For the last few years we've been using my book, Physical Modeling in MATLAB.
The book presents the computational part of the class, but doesn't include all of the other material, especially the modeling part of Modeling and Simulation! Prof. Somerville has drafted additional chapters to present that material, and Prof. Geddes and I have talked about expanding some of the math topics.
This summer the three of us are hoping to draft a major revision of the book. We'll try it out in the fall, and then finish it off in January.
The current version of the book uses MATLAB, but the features we use are also available in Python with SciPy. So at some point we might switch the class and the book over to Python.
-----
That's what's in the pipeline! I'm not sure I will actually be able to finish four books in the next year, so this schedule might be "aspirational" (that's Olin-speak for things that might not be completely realistic).
Let me know what you think. Which ones should I work on first?
Normally O'Reilly provides 25 copies of the book for signing, but due to a mix up, they brought extra copies of all of my books, so I ended up signing about 50 books. That was fun, but tiring.
Several people asked me what I am working on now, so I thought I would answer here:
1) This semester I am revising Think Stats and using it to teach Data Science at Olin College. Think Stats was the first book in the Think X series to get published. There are still many parts I am proud of, but a few parts that make me cringe. So I am fixing some errors and adding new sections on multiple linear regression, logistic regression, and survival analysis. The revised edition should be done in June 2014. I will post my draft, real soon, at thinkstats2.com.
2) I am also teaching Software Systems this semester, a class that covers system-level programming in C along with topics in operating systems, networks, databases, and embedded systems. We are using Head First C to learn the language, and I am writing Think OS to present the OS topics. The current (very rough) draft is at think-os.com. I am planning to incorporate some material from The Little Book of Semaphores. Then I will finish it up this summer.
3) Next semester I am teaching two half-semester classes: Bayesian statistics during the first half, based on Think Bayes ; and digital signal processing during the second half. I am taking a computational approach to DSP (surprise!), with emphasis on applications like sound and image processing. The goal is for students to understand spectral analysis using FFT and to wrap their heads around time-domain and frequency-domain representations of time series data. Working with sound takes advantage of human hearing, which is a pretty good spectral analysis system. Applications will include pitch tracking as in Rock Band, and maybe we will reimplement Auto-Tune.
I have drafted a few chapters and posted them at think-dsp.com. I'll be working on it over the summer, then the students will work with it in the fall. If it all goes well, I'll revise it in January 2015, or maybe that summer.
One open question is what environment I will develop the book in. My usual work environment is LaTeX for the book, with Makefiles that generate PDF, HTML, and DocBook. I write code in emacs and run it on the Linux command line. So, that's a pretty old school toolkit.
For a long time I've been thinking about switching to IPython, which would allow me to combine text and code examples, and give users the ability to run the code while reading.
But two things have kept me from making the leap:
a) I like editing scripts, and I hate notebooks. I find the interface awkward, and I don't want to keep track of which cells have to execute when I make a change.
b) I have been paralyzed by the number of options for distributing the results. For each of my books I have a Python module that contains my library code, so I need to distribute the module along with the notebook. Notebook viewers like nbviewer would not work for me (I think). At the other extreme, I could package my development in a Virtual Machine and let readers run my VM. But that seems like overkill, and many of my readers and not comfortable with virtual machines.
But I just listened to Fernando Perez's keynote at PyCon, where he talked about his work on IPython. I grabbed him after the talk and he was very helpful; in particular, he suggested the option of using Wakari Cloud. Continuum Analytics, which runs Wakari, is a PyCon sponsor, so I will try to talk to them later today (and find out whether I am misunderstanding what they do).
4) The other class I am teaching in the fall is Modeling and Simulation, which I helped develop, along with my colleagues John Geddes and Mark Somerville, about six years ago. For the last few years we've been using my book, Physical Modeling in MATLAB.
The book presents the computational part of the class, but doesn't include all of the other material, especially the modeling part of Modeling and Simulation! Prof. Somerville has drafted additional chapters to present that material, and Prof. Geddes and I have talked about expanding some of the math topics.
This summer the three of us are hoping to draft a major revision of the book. We'll try it out in the fall, and then finish it off in January.
The current version of the book uses MATLAB, but the features we use are also available in Python with SciPy. So at some point we might switch the class and the book over to Python.
-----
That's what's in the pipeline! I'm not sure I will actually be able to finish four books in the next year, so this schedule might be "aspirational" (that's Olin-speak for things that might not be completely realistic).
Let me know what you think. Which ones should I work on first?
Published on April 12, 2014 10:53
April 7, 2014
The Internet and religious affiliation
A few weeks ago I published this paper on arXiv: "Religious affiliation, education and Internet use". Regular readers of this blog will recognize this as the article I was writing about in July 2012, including this article.
A few days ago, MIT Technology Review wrote about my paper: How the Internet Is Taking Away America’s Religion
The story was picked up by Salon: New study says Internet could be why Americans are losing their religion
And the Daily Mail online: Losing our religion: New research shows the Internet could be making Americans lose faith
And CNET: The Web can make you lose your religion, study says
Ok, I can't keep up. If you want to find more, try this Google search.
Q&AI am fielding a few press inquiries, so I thought I would post some of the questions, and my responses, here.
Was this research published in MIT Technology Review?
No. I published the paper on arXiv: Religious affiliation, education and Internet use
Tech Review was one of the first places to pick up the story. Some sites are reporting, incorrectly, that my research was published in MIT Technology Review.
Correlation and causation
By far the most common response to my paper is something like what Matt McFarland wrote:
1) My study is not based on simple correlations. I used statistical methods (specifically logistic regression) that are designed to answer the question Matt asks: which variables were factors and to what degree? I controlled for all the usual confounding factors, including income, education, religious upbringing, and a few others.
My results show that there is an association between Internet use and disaffiliation, after controlling for these other factors.
2) The question that remains is which direction the causation goes. There are three possibilities:
a) Internet use causes disaffiliation
b) disaffiliation causes Internet use
c) some other third factor causes both
In the paper I argue that (a) is more likely than (b) because it is easy to imagine several ways Internet use might cause disaffiliation, and harder to imagine how disaffiliation causes Internet use.
Similarly, it is hard to think of a third factor that causes both Internet use and disaffiliation. In order to explain the data, this new factor would have to be new, or changing substantially between 1990 and 2010, and it would have to have a strong effect on both Internet use and disaffiliation.
There are certainly many factors that contribute to disaffiliation. According to my analysis, Internet use might account for 20% of the observed change. Another 25% is due to changes in religious upbringing, and 5% is due to increases in college education. That leaves 50% of the observed changes unexplained by the factors I was able to include in the study.
If you think that Internet use does not cause disaffiliation, it is not enough to list other causes of disaffiliation, or other things that have changed since 1990. To make your argument, you have to find a third factor that
a) Is not already controlled for in my analysis,
b) Is new in 1990, or began to change substantially around that time, and
c) Actually causes (not just associated with) both Internet use and disaffiliation.
So far I have not heard a candidate that meets these criteria. For example, some people have suggested personality traits that might cause both Internet use and disaffiliation. That's certainly possible. But unless those traits are new, or started becoming more prevalent, in 1990, they don't explain the recent changes.
Questions from the mediaClaire Bough is a freelance writer for the Independent Florida Alligator. She sent me these questions (I will link to her article when it is published)
1. Why did you initiate this study?
As a college teacher, I have been following the CIRP Freshman Survey for several years. It is a survey of incoming college students that asks, among other things, about their religious preference. Since 1985 the fraction of students reporting no religious preference has more than tripled, from 8% to 25%. I think this is an underreported story!
My latest blog post about the Freshman Survey is here: http://allendowney.blogspot.com/2014/03/freshman-hordes-slightly-more-godless.html
About two years ago I started working with data from the General Social Survey (GSS), and realized there was an opportunity to investigate factors associated with disaffiliation, and to predict future trends.
2. How did you gather your data?
I am not involved in running either the Freshman Survey or the GSS. I use data made available by the Higher Education Research Institute (HERI) and National Opinion Research Center (NORC). Obviously, their work is a great benefit to researchers like me. On the other hand, there are always challenges working with “found data.” Even with surveys like these that are well designed and executed, you never have exactly the data you want; it takes some creativity to find the data that answer your questions and the questions your data can answer.
3. Could you elaborate on your overall findings?
I think there are two important results from this study. One is that I identified several factors associated with religious disaffiliation and measured the strength of each association. By controlling for things like income, education, and religious upbringing, I was able to isolate the effect of Internet use. I found something like a dose-response curve. People who reported some Internet use (a few hours a week) were less likely to report a religious preference, by about 2 percentage points. People who use the Internet more than 7 hours per week were even less likely to be religious, by an additional 3 percentage points. That effect turns out to be stronger than a four-year college education, which reduces religious affiliation by about 2 percentage points.
With this kind of data, we can’t know for sure that Internet use causes religious disaffiliation. It is always possible that disaffiliation causes Internet use, or that a third factor causes both. In the paper I explain why I think these alternatives are less plausible, and provide some additional analysis. Based on these results, I conclude, tentatively, that Internet use causes religious disaffiliation, but a reasonable person could disagree.
In the second part of the paper I use parameters from the regression models to run simulations of counterfactual worlds, which allows me to estimate the number of people in the U.S. whose disaffiliation is due to education, Internet use, and other factors. Between 1980 and 2010, the total decrease in religious affiliation is about 25 million people. About 25% of that decrease is because fewer people are being raised with a religious affiliation. Another 20% might be due to increases in Internet use. And another 5% might be due to increases in college education.
That leaves 50% of the decrease unexplained by the factors I was able to include in the study, which raises interesting questions for future research.
4. Are you using this research for anything specific?
I do work in this area because a lot of people find it interesting; I also use it as an example in my classes. I teach Data Science at Olin College of Engineering. I want my students to be prepared to work with real data and use it to answer real questions. I use examples like this to demonstrate the tools and to show what’s possible as data like this becomes more readily available.
5. Based on your research, are you able to hypothesize what might happen to religion in America in 50, 100, or more years?
I made some predictions in this blog post:
http://allendowney.blogspot.com/2012/07/secularization-in-america-part-six.html
The most likely changes between now and 2040 are: the fraction of people with no religious preference will increase to about 25%, overtaking the fraction of Catholics, which will decline slowly. The fraction of Protestants will drop more quickly, to about 45%.
These predictions are based on generational replacement: the people in the surveyed population will get older; some will die and be replaced by the next generation. Most adults don’t change religious affiliation, so these predictions should be reliable.
But they are based on generational replacement only, not on any other factors that might speed up or slow down the trends. Going farther into the future, those other factors become more important.
6. Is there anything in particular you think people should know/understand about your research and findings?
Again, it’s important to remember that my results are based on observational studies. With that kind of data, we don’t know for sure whether the statistical relationships we see are due to causation. In this case I think we can make a strong argument that Internet use causes religious disaffiliation, but a reasonable person could disagree.
My paper includes some analysis that is pretty standard stuff, like logistic regression. But I also used methods that are less common; for example, using parameters from the regression models, I ran simulations of counterfactual worlds, which allowed me to estimate the number of people in the U.S. whose disaffiliation might be due to education, Internet use, and other factors.
7. Although your research cannot determine for sure that the Internet causes less religious affiliation, what about it might you speculate could be decreasing religion?
In the paper I wrote “it is easy to imagine at least two ways Internet use could contribute to disaffiliation. For people living in homogeneous communities, the Internet provides opportunities to find information about people of other religions (and none), and to interact with them personally. Also, for people with religious doubt, the Internet provides access to people in similar circumstances all over the world.”
These are speculations based on anecdotal evidence, not the kind of data I used in the statistical analysis. One place I see people from different religious background engaging on the Internet is in online forums like Reddit. Here's an example from just a few hours ago.
This NYT article provides similar anecdotal evidence: http://www.nytimes.com/2013/07/21/us/some-mormons-search-the-web-and-find-doubt.html?pagewanted=all&_r=1&
I also got some questions from Sérgio Matsuura a repórter at O Globo in Brazil. He asked:
1. So, you found statistical correlation between the decrease of religious affiliation and the rise of the Internet. Do you imagine why?
[Same answer as above]
2. Do you think that Internet will advance in this secularization process?
There are two parts of secularization, disaffiliation from organized religion and decrease in religious faith. The data I reported in my paper provide some evidence that the Internet is contributing to disaffiliation in the U.S. I haven’t had a chance look into the related issue of religious faith, but of course I am interested in that question, too.
3. The access to a wider range of information would be one of the explanations for the decrease in religious affiliation?
Again, I don’t have data to support that, but it seems likely to be at least part of the explanation.
More questionsThere is a difference between those who are religiously affiliated (belong to or active with a church, for example) and those who consider themselves spiritual or religious. Can you clarify what you’re talking about?
Yes, good point! My paper is only about religious affiliation, or religious preference. The GSS also asks about religious faith and spirituality, but I have not had a chance to do the same analysis with those variables.
I have seen other studies that suggest that belief in God, other forms of religious faith, and spirituality are not changing as quickly as religious affiliation. But I don't have a good reference handy.
A few days ago, MIT Technology Review wrote about my paper: How the Internet Is Taking Away America’s Religion
The story was picked up by Salon: New study says Internet could be why Americans are losing their religion
And the Daily Mail online: Losing our religion: New research shows the Internet could be making Americans lose faith
And CNET: The Web can make you lose your religion, study says
Ok, I can't keep up. If you want to find more, try this Google search.
Q&AI am fielding a few press inquiries, so I thought I would post some of the questions, and my responses, here.
Was this research published in MIT Technology Review?
No. I published the paper on arXiv: Religious affiliation, education and Internet use
Tech Review was one of the first places to pick up the story. Some sites are reporting, incorrectly, that my research was published in MIT Technology Review.
Correlation and causation
By far the most common response to my paper is something like what Matt McFarland wrote:
This is an interesting read, but the problem with the theory is that correlation isn’t causation. With so much changing since 1990, it’s difficult to conclude what variables were factors, and to what degree.Let me address that in two parts.
1) My study is not based on simple correlations. I used statistical methods (specifically logistic regression) that are designed to answer the question Matt asks: which variables were factors and to what degree? I controlled for all the usual confounding factors, including income, education, religious upbringing, and a few others.
My results show that there is an association between Internet use and disaffiliation, after controlling for these other factors.
2) The question that remains is which direction the causation goes. There are three possibilities:
a) Internet use causes disaffiliation
b) disaffiliation causes Internet use
c) some other third factor causes both
In the paper I argue that (a) is more likely than (b) because it is easy to imagine several ways Internet use might cause disaffiliation, and harder to imagine how disaffiliation causes Internet use.
Similarly, it is hard to think of a third factor that causes both Internet use and disaffiliation. In order to explain the data, this new factor would have to be new, or changing substantially between 1990 and 2010, and it would have to have a strong effect on both Internet use and disaffiliation.
There are certainly many factors that contribute to disaffiliation. According to my analysis, Internet use might account for 20% of the observed change. Another 25% is due to changes in religious upbringing, and 5% is due to increases in college education. That leaves 50% of the observed changes unexplained by the factors I was able to include in the study.
If you think that Internet use does not cause disaffiliation, it is not enough to list other causes of disaffiliation, or other things that have changed since 1990. To make your argument, you have to find a third factor that
a) Is not already controlled for in my analysis,
b) Is new in 1990, or began to change substantially around that time, and
c) Actually causes (not just associated with) both Internet use and disaffiliation.
So far I have not heard a candidate that meets these criteria. For example, some people have suggested personality traits that might cause both Internet use and disaffiliation. That's certainly possible. But unless those traits are new, or started becoming more prevalent, in 1990, they don't explain the recent changes.
Questions from the mediaClaire Bough is a freelance writer for the Independent Florida Alligator. She sent me these questions (I will link to her article when it is published)
1. Why did you initiate this study?
As a college teacher, I have been following the CIRP Freshman Survey for several years. It is a survey of incoming college students that asks, among other things, about their religious preference. Since 1985 the fraction of students reporting no religious preference has more than tripled, from 8% to 25%. I think this is an underreported story!
My latest blog post about the Freshman Survey is here: http://allendowney.blogspot.com/2014/03/freshman-hordes-slightly-more-godless.html
About two years ago I started working with data from the General Social Survey (GSS), and realized there was an opportunity to investigate factors associated with disaffiliation, and to predict future trends.
2. How did you gather your data?
I am not involved in running either the Freshman Survey or the GSS. I use data made available by the Higher Education Research Institute (HERI) and National Opinion Research Center (NORC). Obviously, their work is a great benefit to researchers like me. On the other hand, there are always challenges working with “found data.” Even with surveys like these that are well designed and executed, you never have exactly the data you want; it takes some creativity to find the data that answer your questions and the questions your data can answer.
3. Could you elaborate on your overall findings?
I think there are two important results from this study. One is that I identified several factors associated with religious disaffiliation and measured the strength of each association. By controlling for things like income, education, and religious upbringing, I was able to isolate the effect of Internet use. I found something like a dose-response curve. People who reported some Internet use (a few hours a week) were less likely to report a religious preference, by about 2 percentage points. People who use the Internet more than 7 hours per week were even less likely to be religious, by an additional 3 percentage points. That effect turns out to be stronger than a four-year college education, which reduces religious affiliation by about 2 percentage points.
With this kind of data, we can’t know for sure that Internet use causes religious disaffiliation. It is always possible that disaffiliation causes Internet use, or that a third factor causes both. In the paper I explain why I think these alternatives are less plausible, and provide some additional analysis. Based on these results, I conclude, tentatively, that Internet use causes religious disaffiliation, but a reasonable person could disagree.
In the second part of the paper I use parameters from the regression models to run simulations of counterfactual worlds, which allows me to estimate the number of people in the U.S. whose disaffiliation is due to education, Internet use, and other factors. Between 1980 and 2010, the total decrease in religious affiliation is about 25 million people. About 25% of that decrease is because fewer people are being raised with a religious affiliation. Another 20% might be due to increases in Internet use. And another 5% might be due to increases in college education.
That leaves 50% of the decrease unexplained by the factors I was able to include in the study, which raises interesting questions for future research.
4. Are you using this research for anything specific?
I do work in this area because a lot of people find it interesting; I also use it as an example in my classes. I teach Data Science at Olin College of Engineering. I want my students to be prepared to work with real data and use it to answer real questions. I use examples like this to demonstrate the tools and to show what’s possible as data like this becomes more readily available.
5. Based on your research, are you able to hypothesize what might happen to religion in America in 50, 100, or more years?
I made some predictions in this blog post:
http://allendowney.blogspot.com/2012/07/secularization-in-america-part-six.html
The most likely changes between now and 2040 are: the fraction of people with no religious preference will increase to about 25%, overtaking the fraction of Catholics, which will decline slowly. The fraction of Protestants will drop more quickly, to about 45%.
These predictions are based on generational replacement: the people in the surveyed population will get older; some will die and be replaced by the next generation. Most adults don’t change religious affiliation, so these predictions should be reliable.
But they are based on generational replacement only, not on any other factors that might speed up or slow down the trends. Going farther into the future, those other factors become more important.
6. Is there anything in particular you think people should know/understand about your research and findings?
Again, it’s important to remember that my results are based on observational studies. With that kind of data, we don’t know for sure whether the statistical relationships we see are due to causation. In this case I think we can make a strong argument that Internet use causes religious disaffiliation, but a reasonable person could disagree.
My paper includes some analysis that is pretty standard stuff, like logistic regression. But I also used methods that are less common; for example, using parameters from the regression models, I ran simulations of counterfactual worlds, which allowed me to estimate the number of people in the U.S. whose disaffiliation might be due to education, Internet use, and other factors.
7. Although your research cannot determine for sure that the Internet causes less religious affiliation, what about it might you speculate could be decreasing religion?
In the paper I wrote “it is easy to imagine at least two ways Internet use could contribute to disaffiliation. For people living in homogeneous communities, the Internet provides opportunities to find information about people of other religions (and none), and to interact with them personally. Also, for people with religious doubt, the Internet provides access to people in similar circumstances all over the world.”
These are speculations based on anecdotal evidence, not the kind of data I used in the statistical analysis. One place I see people from different religious background engaging on the Internet is in online forums like Reddit. Here's an example from just a few hours ago.
This NYT article provides similar anecdotal evidence: http://www.nytimes.com/2013/07/21/us/some-mormons-search-the-web-and-find-doubt.html?pagewanted=all&_r=1&
I also got some questions from Sérgio Matsuura a repórter at O Globo in Brazil. He asked:
1. So, you found statistical correlation between the decrease of religious affiliation and the rise of the Internet. Do you imagine why?
[Same answer as above]
2. Do you think that Internet will advance in this secularization process?
There are two parts of secularization, disaffiliation from organized religion and decrease in religious faith. The data I reported in my paper provide some evidence that the Internet is contributing to disaffiliation in the U.S. I haven’t had a chance look into the related issue of religious faith, but of course I am interested in that question, too.
3. The access to a wider range of information would be one of the explanations for the decrease in religious affiliation?
Again, I don’t have data to support that, but it seems likely to be at least part of the explanation.
More questionsThere is a difference between those who are religiously affiliated (belong to or active with a church, for example) and those who consider themselves spiritual or religious. Can you clarify what you’re talking about?
Yes, good point! My paper is only about religious affiliation, or religious preference. The GSS also asks about religious faith and spirituality, but I have not had a chance to do the same analysis with those variables.
I have seen other studies that suggest that belief in God, other forms of religious faith, and spirituality are not changing as quickly as religious affiliation. But I don't have a good reference handy.
Published on April 07, 2014 07:31
March 6, 2014
Freshman hordes slightly more godless than ever
This article is an update to my annual series on one of the most under-reported stories of the decade: the fraction of college freshmen who report no religious preference has tripled since 1985, from 8% to 24%, and the trend is accelerating.
In last year's installment, I made the bold prediction that the trend would continue, and that the students starting college in 2013 would again, be the most godless ever. It turns out I was right -- just barely. The number of students reporting no religious preference increased to 24.6%, slightly higher than the previous record, 24.5% in 2011. Of course, that "difference" is not statistically meaningful. More valid conclusions are
1) This year's data point is consistent with previous predictions, and
2) Data since 1990 support the conclusion that the number of incoming college students with no religious preference is increasing and probably accelerating.
This analysis is based on survey results from the Cooperative Institutional Research Program (CIRP) of the Higher Education Research Insitute (HERI). In 2013, more than 165,000 students at 234 colleges and universities completed the CIRP Freshman Survey, which includes questions about students’ backgrounds, activities, and attitudes.
In one question, students select their “current religious preference,” from a choice of seventeen common religions, “Other religion,” or “None.”
Another question asks students how often they “attended a religious service” in the last year. The choices are “Frequently,” “Occasionally,” and “Not at all.” Students are instructed to select “Occasionally” if they attended one or more times.
The following figure shows the fraction of Nones over more than 40 years of the survey
The blue line shows actual data through 2012; the red line shows a quadratic fit to the data. The dark gray region shows a 90% confidence interval, which quantifies sampling error, so it reflects uncertainty about the parameters of the fit.
The light gray region shows a 90% confidence interval taking into account both sampling error and residual error. So it reflects total uncertainty about the predicted value, including uncertainty due to random variation from year to year.
We expect the new data point from 2013, shown as a blue square, to fall within the light gray interval, and it does. In fact, at 24.6% it falls only slightly below the fitted curve.
Here is the corresponding plot for attendance at religious services:
Again, the new data point for 2013, 27.3%, falls comfortably in the predicted range and slightly ahead of the long term trend.
Predictions for 2014
Using the new 2013 data, we can generate predictions for 2014. Here is the revised plot for "Nones":
The prediction for next year is that the fraction of Nones will hit a new all-time high at 25.8% (from 24.6%). If so, it is likely to match or exceed the fraction of students whose preference is Roman Catholic.
And here is the prediction for "No attendance":
The prediction for 2014 is a small increase to 27.5% (from 27.3%). I'll be back next year to check on these predictions.
Comments
1) As always, more males than females report no religious preference. The gender gap decreased this year, but still falls in the predicted range, as shown in the following plot:
Evidence that the gender gap is increasing is strong. The p-value of the slope of the fitted curve is less than 1e-6.
2) I notice that the number of schools and the number of students participating in the Freshman Survey has been falling for several years. I wonder if the mix of schools represented in the survey is changing over time, and what effect this might have on the trends I am watching. The percentage of "Nones" is different across different kinds of institutions (colleges, universities, public, private, etc.) If participation rates are changing among these groups, that would affect the results.
3) Obviously college students are not representative of the general population. Data from other sources indicate that the same trends are happening in the general population, but I haven't been able to make a quantitative comparison between college students and others. Data from other sources also indicate that college graduates are slightly more likely to attend religious services, and to report a religious preference, than the general population.
Data Source
The American Freshman: National Norms Fall 2013
Eagan, K., Lozano, J.B., Hurtado, S., & Case, M.H.
ISBN: 978-1-878477-26-2 187 pages.
Mar 2014
This and all previous reports are available from the HERI publications page.
In last year's installment, I made the bold prediction that the trend would continue, and that the students starting college in 2013 would again, be the most godless ever. It turns out I was right -- just barely. The number of students reporting no religious preference increased to 24.6%, slightly higher than the previous record, 24.5% in 2011. Of course, that "difference" is not statistically meaningful. More valid conclusions are
1) This year's data point is consistent with previous predictions, and
2) Data since 1990 support the conclusion that the number of incoming college students with no religious preference is increasing and probably accelerating.
This analysis is based on survey results from the Cooperative Institutional Research Program (CIRP) of the Higher Education Research Insitute (HERI). In 2013, more than 165,000 students at 234 colleges and universities completed the CIRP Freshman Survey, which includes questions about students’ backgrounds, activities, and attitudes.
In one question, students select their “current religious preference,” from a choice of seventeen common religions, “Other religion,” or “None.”
Another question asks students how often they “attended a religious service” in the last year. The choices are “Frequently,” “Occasionally,” and “Not at all.” Students are instructed to select “Occasionally” if they attended one or more times.
The following figure shows the fraction of Nones over more than 40 years of the survey
The blue line shows actual data through 2012; the red line shows a quadratic fit to the data. The dark gray region shows a 90% confidence interval, which quantifies sampling error, so it reflects uncertainty about the parameters of the fit.
The light gray region shows a 90% confidence interval taking into account both sampling error and residual error. So it reflects total uncertainty about the predicted value, including uncertainty due to random variation from year to year.
We expect the new data point from 2013, shown as a blue square, to fall within the light gray interval, and it does. In fact, at 24.6% it falls only slightly below the fitted curve.
Here is the corresponding plot for attendance at religious services:
Again, the new data point for 2013, 27.3%, falls comfortably in the predicted range and slightly ahead of the long term trend.
Predictions for 2014
Using the new 2013 data, we can generate predictions for 2014. Here is the revised plot for "Nones":
The prediction for next year is that the fraction of Nones will hit a new all-time high at 25.8% (from 24.6%). If so, it is likely to match or exceed the fraction of students whose preference is Roman Catholic.And here is the prediction for "No attendance":
The prediction for 2014 is a small increase to 27.5% (from 27.3%). I'll be back next year to check on these predictions.
Comments
1) As always, more males than females report no religious preference. The gender gap decreased this year, but still falls in the predicted range, as shown in the following plot:
Evidence that the gender gap is increasing is strong. The p-value of the slope of the fitted curve is less than 1e-6.2) I notice that the number of schools and the number of students participating in the Freshman Survey has been falling for several years. I wonder if the mix of schools represented in the survey is changing over time, and what effect this might have on the trends I am watching. The percentage of "Nones" is different across different kinds of institutions (colleges, universities, public, private, etc.) If participation rates are changing among these groups, that would affect the results.
3) Obviously college students are not representative of the general population. Data from other sources indicate that the same trends are happening in the general population, but I haven't been able to make a quantitative comparison between college students and others. Data from other sources also indicate that college graduates are slightly more likely to attend religious services, and to report a religious preference, than the general population.
Data Source
The American Freshman: National Norms Fall 2013
Eagan, K., Lozano, J.B., Hurtado, S., & Case, M.H.
ISBN: 978-1-878477-26-2 187 pages.
Mar 2014
This and all previous reports are available from the HERI publications page.
Published on March 06, 2014 07:33
February 20, 2014
Correlation is evidence of causation
In class last week, I was talking about correlation and linear regression, and I made the outrageous claim that correlation is evidence of causation. One of my esteemed colleagues, who is helping out with the class, was sitting in the back of the room, and immediately challenged my claim. It wasn't a good time for a long discussion of the question, so I didn't elaborate.
The point I was trying to make (and will elaborate here) is that the usual mantra, "Correlation does not imply causation," is true only in a trivial sense, so we need to think about it more carefully. And as regular readers might expect, I'll take a Bayesian approach.
It is true that correlation doesn't imply causation in the mathematical sense of "imply;" that is, finding a correlation between A and B does not prove that A causes B. However, it does provide evidence that A causes B. It also provides evidence that B causes A, and if there is a hypothetical C that might cause A and B, the correlation is evidence for that hypothesis, too.
In Bayesian terms, a dataset, D, is evidence for a hypothesis, H, if the probability of H is higher after seeing D. That is, if P(H|D) > P(H).
For any two variables, A and B, we should consider 4 hypotheses:
A: A causes B
B: B causes A
C: C causes A and B
N: there are no causal relationships among A, B, and C
And there might be multiple versions of C, for different hypothetical factors. If I have no prior evidence of any causal relationships among these variables, I would assign a high probability (in the sense of a subjective degree of belief) to the null hypothesis, N, and low probabilities to the others. If I have background information that makes A, B, or C more plausible, I might assign prior probabilities accordingly. Otherwise I would assign them equal priors.
Now suppose I find a correlation between A and B, with p-value=0.01. I would compute the likelihood of this result under each hypothesis:
L(D|A) ≈ 1: If A causes B, the chance of finding a correlation is probably high, depending on the noisiness of the relationship and the size of the dataset.
L(D|B) ≈ 1, for the same reason.
L(D|C) ≈ 1, or possibly a bit lower than the previous likelihoods, because any noise in the two causal relationships would be additive.
L(D|N) = 0.01. The probability of seeing a correlation with the observed strength, or more, under the null hypothesis, is the computed p-value, 0.01.
When we multiply the prior probabilities by the likelihoods, the probability assigned to N drops by a factor of 100; the other probabilities are almost unchanged. When we renormalize, the other probabilities go up.
In other words, the update takes most of the probability mass away from N and redistributes it to the other hypotheses. The result of the redistribution depends on the priors, but for all of the alternative hypotheses, the posterior is greater than the prior. That is
P(A|D) > P(A)
P(B|D) > P(B)
P(C|D) > P(C)
Thus, the correlation is evidence in favor of A, B and C. In this example, the Bayes factor for all three is about 100:1, maybe a bit lower for C. So the correlation alone does not discriminate much, if at all, between the alternative hypotheses.
If there is a good reason to think that A is more plausible than B and C, that would be reflected in the priors. In that case the posterior probability might be substantially higher for A than for B and C.
And if the resulting posterior, P(A|D), were sufficiently high, I would be willing to say that the observed correlation implies causation, with the qualification that I am using "imply" in the sense of strong empirical evidence, not a mathematical proof.
People who have internalized the mantra that correlation does not imply causation might be surprised by my casual (not causal) blasphemy. But I am not alone. This article from Slate makes a similar point, but without the Bayesian mumbo-jumbo.
And the Wikipedia page on "Correlation does not imply causation" includes this discussion of correlation as scientific evidence:
UPDATE February 21, 2014: There is a varied and lively discussion of this article on reddit/r/statistics.
One of the objections raised there is that I treat the hypotheses A, B, C, and N as mutually exclusive, when in fact they are not. For example, it's possible that A causes B and B causes A. This is a valid objection, but we can address it by adding additional hypotheses for A&B, B&C, A&C, etc. The rest of my argument still holds. Finding a correlation between A and B is evidence for all of these hypotheses, and evidence against N.
The point I was trying to make (and will elaborate here) is that the usual mantra, "Correlation does not imply causation," is true only in a trivial sense, so we need to think about it more carefully. And as regular readers might expect, I'll take a Bayesian approach.
It is true that correlation doesn't imply causation in the mathematical sense of "imply;" that is, finding a correlation between A and B does not prove that A causes B. However, it does provide evidence that A causes B. It also provides evidence that B causes A, and if there is a hypothetical C that might cause A and B, the correlation is evidence for that hypothesis, too.
In Bayesian terms, a dataset, D, is evidence for a hypothesis, H, if the probability of H is higher after seeing D. That is, if P(H|D) > P(H).
For any two variables, A and B, we should consider 4 hypotheses:
A: A causes B
B: B causes A
C: C causes A and B
N: there are no causal relationships among A, B, and C
And there might be multiple versions of C, for different hypothetical factors. If I have no prior evidence of any causal relationships among these variables, I would assign a high probability (in the sense of a subjective degree of belief) to the null hypothesis, N, and low probabilities to the others. If I have background information that makes A, B, or C more plausible, I might assign prior probabilities accordingly. Otherwise I would assign them equal priors.
Now suppose I find a correlation between A and B, with p-value=0.01. I would compute the likelihood of this result under each hypothesis:
L(D|A) ≈ 1: If A causes B, the chance of finding a correlation is probably high, depending on the noisiness of the relationship and the size of the dataset.
L(D|B) ≈ 1, for the same reason.
L(D|C) ≈ 1, or possibly a bit lower than the previous likelihoods, because any noise in the two causal relationships would be additive.
L(D|N) = 0.01. The probability of seeing a correlation with the observed strength, or more, under the null hypothesis, is the computed p-value, 0.01.
When we multiply the prior probabilities by the likelihoods, the probability assigned to N drops by a factor of 100; the other probabilities are almost unchanged. When we renormalize, the other probabilities go up.
In other words, the update takes most of the probability mass away from N and redistributes it to the other hypotheses. The result of the redistribution depends on the priors, but for all of the alternative hypotheses, the posterior is greater than the prior. That is
P(A|D) > P(A)
P(B|D) > P(B)
P(C|D) > P(C)
Thus, the correlation is evidence in favor of A, B and C. In this example, the Bayes factor for all three is about 100:1, maybe a bit lower for C. So the correlation alone does not discriminate much, if at all, between the alternative hypotheses.
If there is a good reason to think that A is more plausible than B and C, that would be reflected in the priors. In that case the posterior probability might be substantially higher for A than for B and C.
And if the resulting posterior, P(A|D), were sufficiently high, I would be willing to say that the observed correlation implies causation, with the qualification that I am using "imply" in the sense of strong empirical evidence, not a mathematical proof.
People who have internalized the mantra that correlation does not imply causation might be surprised by my casual (not causal) blasphemy. But I am not alone. This article from Slate makes a similar point, but without the Bayesian mumbo-jumbo.
And the Wikipedia page on "Correlation does not imply causation" includes this discussion of correlation as scientific evidence:
Much of scientific evidence is based upon a correlation of variables – they are observed to occur together. Scientists are careful to point out that correlation does not necessarily mean causation. The assumption that A causes B simply because A correlates with B is often not accepted as a legitimate form of argument. However, sometimes people commit the opposite fallacy – dismissing correlation entirely, as if it does not suggest causation. This would dismiss a large swath of important scientific evidence.
In conclusion, correlation is a valuable type of scientific evidence in fields such as medicine, psychology, and sociology. But first correlations must be confirmed as real, and then every possible causative relationship must be systematically explored. In the end correlation can be used as powerful evidence for a cause-and-effect relationship between a treatment and benefit, a risk factor and a disease, or a social or economic factor and various outcomes. But it is also one of the most abused types of evidence, because it is easy and even tempting to come to premature conclusions based upon the preliminary appearance of a correlation.I think this is a reasonable conclusion, and hopefully not too shocking to my colleagues in the back of the room.
UPDATE February 21, 2014: There is a varied and lively discussion of this article on reddit/r/statistics.
One of the objections raised there is that I treat the hypotheses A, B, C, and N as mutually exclusive, when in fact they are not. For example, it's possible that A causes B and B causes A. This is a valid objection, but we can address it by adding additional hypotheses for A&B, B&C, A&C, etc. The rest of my argument still holds. Finding a correlation between A and B is evidence for all of these hypotheses, and evidence against N.
Published on February 20, 2014 09:36
January 23, 2014
Bayesian statistics in Montreal
I am happy to announce that I will be offering my tutorial, "Bayesian Statistics Made Simple" at PyCon 2014 in Montreal. The tutorial is based on material from Think Bayes. It includes some of the examples and exercises in the book. Participants will work on examples during the workshop, so it should be engaging and reasonably fun. This is the third time I have done the tutorial at PyCon.
You can get more information about my tutorial (and the other tutorials at PyCon).
And here is the description:
Thursday 1:20 p.m.–4:40 p.m.Bayesian statistics made simpleAllen DowneyAudience level:IntermediateCategory:ScienceDescriptionAn introduction to Bayesian statistics using Python. Bayesian statistics are usually presented mathematically, but many of the ideas are easier to understand computationally. People who know Python can get started quickly and use Bayesian analysis to solve real problems. This tutorial is based on material and case studies from Think Bayes (O’Reilly Media).AbstractBayesian statistical methods are becoming more common and more important, but there are not many resources to help beginners get started. People who know Python can use their programming skills to get a head start.I will present simple programs that demonstrate the concepts of Bayesian statistics, and apply them to a range of example problems. Participants will work hands-on with example code and practice on example problems.Students should have at least basic level Python and basic statistics. If you learned about Bayes’s theorem and probability distributions at some time, that’s enough, even if you don’t remember it!Students should bring a laptop with Python 2.x and matplotlib. You can work in any environment; you just need to be able to download a Python program and run it.
You can get more information about my tutorial (and the other tutorials at PyCon).
And here is the description:
Thursday 1:20 p.m.–4:40 p.m.Bayesian statistics made simpleAllen DowneyAudience level:IntermediateCategory:ScienceDescriptionAn introduction to Bayesian statistics using Python. Bayesian statistics are usually presented mathematically, but many of the ideas are easier to understand computationally. People who know Python can get started quickly and use Bayesian analysis to solve real problems. This tutorial is based on material and case studies from Think Bayes (O’Reilly Media).AbstractBayesian statistical methods are becoming more common and more important, but there are not many resources to help beginners get started. People who know Python can use their programming skills to get a head start.I will present simple programs that demonstrate the concepts of Bayesian statistics, and apply them to a range of example problems. Participants will work hands-on with example code and practice on example problems.Students should have at least basic level Python and basic statistics. If you learned about Bayes’s theorem and probability distributions at some time, that’s enough, even if you don’t remember it!Students should bring a laptop with Python 2.x and matplotlib. You can work in any environment; you just need to be able to download a Python program and run it.
Published on January 23, 2014 10:51
December 27, 2013
Leslie Valiant is probably British. Or old.
I got Leslie Valiant's new book,
Probably Approximately Correct
, for Christmas. I'm embarrassed to admit that I was not familiar with the author, especially since he won the Turing Award in 2010. But I wasn't, and that led to a funny sequence of thoughts, which leads to an interesting problem in Bayesian inference.
When I saw the first name "Leslie," I thought that the author was probably female, since Leslie is a primarily female name, at least for young people in the US. But the dust jacket identifies the author as a computer scientist, and when I read that I saw blue and smelled cheese, which is the synesthetic sensation I get when I encounter high-surprisal information that causes large updates in my subjective probabilistic beliefs (or maybe it's just the title of a TV show).
Specifically, the information that the author is a computer scientist caused two immediate updates: I concluded that the author is more likely to be male and, if male, more likely to be British, or old, or both.
A quick flip to the back cover revealed that both of those conclusions were true, but it made me wonder if they were justified. That is, was my internal Bayesian update system (IBUS) working correctly, or leaping to conclusions?
Part One: Is the author male?
To check, I will try to quantify the analysis my IBUS performed. First let's think about the odds that the author is male. Starting with the name "Leslie" I would have guessed that about 1/3 of Leslies are male. So my prior odds were 1:2 against.
Now let's update with the information that Leslie is a computer scientist who writes popular non-fiction. I have read lots of popular computer science books, and of them about 1 in 20 were written by women. I have no idea what fraction of computer science books are actually written by women. My estimate might be wrong because my reading habits are biased, or because my recollection is not accurate. But remember that we are talking about my subjective probabilistic beliefs. Feel free to plug in your own numbers.
Writing this formally, I'll define
M: the author is male
F: the author is female
B: the author is a computer scientist
L: the author's name is Leslie
then
odds(M | L, B) = odds(M | L) like(B | M) / like(B | F)
If the prior odds are 1:2 and the likelihood ratio is 20, the posterior odds are 10:1 in favor of male. Intuitively, "Leslie" is weak evidence that the author is female, but "computer scientist" is stronger evidence that the author is male.
Part Two: Is the author British?
So what led me to think that the author is British? Well, I know that "Leslie" is primarily female in the US, but closer to gender-neutral in the UK. If someone named Leslie is more likely to be male in the UK (compared to the US), then maybe men named Leslie are more likely to be from the UK. But not necessarily. We need to be careful.
If the name Leslie is much more common in the US than in the UK, then the absolute number of men named Leslie might be greater in the US. In that case, "Leslie" would be evidence in favor of the hypothesis that the author is American.
I don't know whether "Leslie" is more popular in the US. I could do some research, but for now I will stick with my subjective update process, and assume that the number of people named Leslie is about the same in the US and the UK.
So let's see what the update looks like. I'll define
US: the author is from the US
UK: the author is from the UK
then
odds(UK | L, B) = odds(UK | B) like(L | UK) / like(L | US)
Again thinking about my collection of popular computer science books, I guess that one author in 10 is from the UK, so my prior odds are about 10:1.
To compute the likelihoods, I use the law of total probability conditioned on the probability that the author is male (which I just computed). So:
like(L | UK) = prob(M) like(L | UK, M) + prob(F) like(L | UK, F)
and
like(L | US) = prob(M) like(L | US, M) + prob(F) like(L | US, F)
Based on my posterior odds from Part One:
prob(M) = 90%
prob(F) = 10%
Assuming that the number of people named Leslie is about the same in the US and the UK, and guessing that "Leslie" is gender neutral in the UK:
like(L | UK, M) = 50%
like(L | UK, F) = 50%
And guessing that "Leslie" is primarily female in the US:
like(L | US, M) = 10%
like(L | US, F) = 90%
Taken together, the likelihood ratio is about 3:1, which means that knowing L and suspecting M is evidence in favor of UK. But not very strong evidence.
Summary
It looks like my IBUS is functioning correctly or, at least, my analysis can be justified provided that you accept the assumptions and guesses that went into it. Since any of those numbers could easily be off by a factor of two, or more, don't take the results too seriously.
When I saw the first name "Leslie," I thought that the author was probably female, since Leslie is a primarily female name, at least for young people in the US. But the dust jacket identifies the author as a computer scientist, and when I read that I saw blue and smelled cheese, which is the synesthetic sensation I get when I encounter high-surprisal information that causes large updates in my subjective probabilistic beliefs (or maybe it's just the title of a TV show).
Specifically, the information that the author is a computer scientist caused two immediate updates: I concluded that the author is more likely to be male and, if male, more likely to be British, or old, or both.
A quick flip to the back cover revealed that both of those conclusions were true, but it made me wonder if they were justified. That is, was my internal Bayesian update system (IBUS) working correctly, or leaping to conclusions?
Part One: Is the author male?
To check, I will try to quantify the analysis my IBUS performed. First let's think about the odds that the author is male. Starting with the name "Leslie" I would have guessed that about 1/3 of Leslies are male. So my prior odds were 1:2 against.
Now let's update with the information that Leslie is a computer scientist who writes popular non-fiction. I have read lots of popular computer science books, and of them about 1 in 20 were written by women. I have no idea what fraction of computer science books are actually written by women. My estimate might be wrong because my reading habits are biased, or because my recollection is not accurate. But remember that we are talking about my subjective probabilistic beliefs. Feel free to plug in your own numbers.
Writing this formally, I'll define
M: the author is male
F: the author is female
B: the author is a computer scientist
L: the author's name is Leslie
then
odds(M | L, B) = odds(M | L) like(B | M) / like(B | F)
If the prior odds are 1:2 and the likelihood ratio is 20, the posterior odds are 10:1 in favor of male. Intuitively, "Leslie" is weak evidence that the author is female, but "computer scientist" is stronger evidence that the author is male.
Part Two: Is the author British?
So what led me to think that the author is British? Well, I know that "Leslie" is primarily female in the US, but closer to gender-neutral in the UK. If someone named Leslie is more likely to be male in the UK (compared to the US), then maybe men named Leslie are more likely to be from the UK. But not necessarily. We need to be careful.
If the name Leslie is much more common in the US than in the UK, then the absolute number of men named Leslie might be greater in the US. In that case, "Leslie" would be evidence in favor of the hypothesis that the author is American.
I don't know whether "Leslie" is more popular in the US. I could do some research, but for now I will stick with my subjective update process, and assume that the number of people named Leslie is about the same in the US and the UK.
So let's see what the update looks like. I'll define
US: the author is from the US
UK: the author is from the UK
then
odds(UK | L, B) = odds(UK | B) like(L | UK) / like(L | US)
Again thinking about my collection of popular computer science books, I guess that one author in 10 is from the UK, so my prior odds are about 10:1.
To compute the likelihoods, I use the law of total probability conditioned on the probability that the author is male (which I just computed). So:
like(L | UK) = prob(M) like(L | UK, M) + prob(F) like(L | UK, F)
and
like(L | US) = prob(M) like(L | US, M) + prob(F) like(L | US, F)
Based on my posterior odds from Part One:
prob(M) = 90%
prob(F) = 10%
Assuming that the number of people named Leslie is about the same in the US and the UK, and guessing that "Leslie" is gender neutral in the UK:
like(L | UK, M) = 50%
like(L | UK, F) = 50%
And guessing that "Leslie" is primarily female in the US:
like(L | US, M) = 10%
like(L | US, F) = 90%
Taken together, the likelihood ratio is about 3:1, which means that knowing L and suspecting M is evidence in favor of UK. But not very strong evidence.
Summary
It looks like my IBUS is functioning correctly or, at least, my analysis can be justified provided that you accept the assumptions and guesses that went into it. Since any of those numbers could easily be off by a factor of two, or more, don't take the results too seriously.
Published on December 27, 2013 10:11
November 25, 2013
Six Ways Coding Teaches Math
Last week I attended the Computer-Based Mathematics Education Summit in New York City, run by Wolfram Research and hosted at UNICEF headquarters.
The motivation behind the summit is explained by Conrad Wolfram in this TED talk. His idea is that mathematical modeling almost always involves these steps:
Posing the right question.Taking a real world problem and expressing it in a mathematical formulation.Computation.Mapping the math formulation back to the real world.Wolfram points out that most math classes spend all of their time on step 3, and no time on steps 1, 2, and 4. But step 3 is exactly what computers are good at, and what humans are bad at. And furthermore, steps 1, 2, and 4 are important, and hard, and can only be done by humans (at least for now).
So he claims, and I agree, that we should be spending 80% of the time in math classes on steps 1, 2, and 4, and only 20% on computation, which should be done primarily using computers.
When I saw Wolfram's TED talk, I was struck by the similarity of his 4 steps to the framework we teach in Modeling and Simulation, a class developed at Olin College by John Geddes, Mark Somerville, and me. We use this diagram to explain what we mean by modeling:
Our four steps are almost the same, but we use some different language: (1) The globe in the lower left is a physical system you are interested in. You have to make modeling decisions to decide what aspects of the real world can be ignored and which are important to include in the model. (2) The result, in the upper left, is a model, or several models, which you can analyze mathematically or simulate, which gets you to (3) the upper-right corner, a set of results, and finally (4) you have to compare your results with the real world.
The exclamation points represent the work the model does, which might bePrediction: What will this system do in the future?Explanation: Why does the system behave as it does (and in what regime might it behave differently)?Optimization: How can we design this system to behave better (for some definition of "better")?In Modeling and Simulation, students use simulations more than mathematical analysis, so they can choose to study systems more interesting than what you see in freshman physics. And we don't do the modeling for them. They have to make, and justify, decisions about what should be in the model depending on what kind of work it is intended to do.
Leaving aside whether we should call this activity math, or modeling, or something else, it's clear that Wolfram's framework and ours are getting at the same set of ideas. So I was looking forward to the summit.
I proposed to present a talk called "Six Ways Coding Teaches Math," based on Modeling and Simulation, and also on classes I have developed for Data Science and Bayesian Statistics. For reasons I'm not sure I understand, my proposal was not accepted initially, but on the second day of the conference, I got an email from one of the organizers asking if I could present later that day.
I put some slides together in about 30 minutes and did the presentation two hours later! Here are the slides:
Special thanks to John Geddes, who also attended the CBM summit, and who helped me prepare the presentation and facilitate discussions. And thanks to Mark Somerville, who answered a last minute email and sent the figure above, which is much prettier than my old version.
Here's an outline of what I talked about.
Six Ways Coding Teaches Math
My premise is that programming is a pedagogic wedge. If students can write basic programs in any language, they can use that skill to learn almost anything, especially math.
This is also the premise of my book series, which uses Python code to explain statistics, complexity science, and (my current project) digital signal processing.
I presented six ways you can use coding to learn math topics:
1) Translation.
This is probably the most obvious of the six, but students can learn computational mechanisms and algorithms by translating them into code from English, or from math notation, or even from another programming language. Any misunderstandings will be reflected in their code, so when they debug programs, they are also debugging their brains.
2) "Proof by example".
If you prove a result mathematically, you can check whether it is true by trying out some examples. For example, in my statistics class, we test the Central Limit Theorem by adding up variates from different distributions. Students get insight into why the CLT works, when it does. And we also try examples where the CLT doesn't apply, like adding up Pareto variates. I hope this exercise helps students remember not just the rule but also the exceptions.
3) Understanding math entities by API design.
Many mathematical entities are hard to explain because they are so abstract. When you represent these entities as software objects, you define an application program interface (API) that specifies the operations the entities support, and how they interact with other entities. Students can understand what these entities ARE by understanding what they DO.
An example from my statistics class is a library I provide that defines object to represent PMFs, CDFs, PDFs, etc. The methods these object provide define, in some sense, what they are.
This pedagogic approach needed more explaining than the others, and one participant pointed out that it might require more than just basic programming skills. I agreed, but I would also suggest that students benefit from using these APIs, even if they don't design them.
4) Option to go top down.
When students have programming skills, you don't have to present every topic bottom-up. You can go top-down; that is, students can start using new tools before they understand how they work.
An example came up when I started working on a new textbook for Digital Signal Processing (DSP). In DSP books, Chapter 1 is usually about complex arithmetic. If you approach the topic mathematically, that's where you have to start. Then it takes 9 chapters and 300 pages to get to the Fast Fourier Transform, which is the most important algorithm in DSP.
Approaching the topic computationally, we can use an implementation of FFT (readily available in any language) to start doing spectral analysis on the first day. Students can download sound files, or record their own, and start looking at spectra and spectrograms right away. Once they understand what spectral analysis is, they are motivated and better prepared to understand how it works. And the exercises are infinitely more interesting.
5) Two bites at each apple.
Some people like math notation and appreciate how it expresses complex ideas concisely. Other people find that the same ideas expressed in code are easier to read. If you present ideas both ways, everyone gets two chances to understand.
Sometimes math notation and code look similar, but often they are very different. An example that comes up in Think Bayes is a Bayesian update. Here it is in math notation (from Wikipedia):
And here is the code:
class Suite(Pmf):
"""Map from hypothesis to probability."""
def update(self, data):
for hypo in self:
like = self.likelihood(data, hypo)
self[hypo] *= like
self.normalize()
If you are a mathematician who doesn't program, you might prefer the first. If you know Python, you probably find the second easier to read. And if you are comfortable with both, you might find it enlightening to see the idea expressed in different ways.
6) Connect to the real world.
Finally, with computational tools, students can work on real world problems. In my Data Science class, students aren't limited to data that comes in the right format, or toy examples from a book. They can work with datasets from almost any source.
And according to Big Data Borat:
UPDATE: Here's an article by Michael Ernst about his class, which combines introductory Python programming and data processing: Teaching intro CS and programming by way of scientific data analysis
Audience participation
So that was my presentation. Then I had a little fun. I asked the participants to assemble into small groups, introduce themselves to their neighbors, and discuss these prompts: Are there other categories in addition to the six I described? Are the people in the audience doing similar things? How do these ideas apply in secondary education, and primary?
After a day and a half of sitting in presentations with limited interaction, many of the participants seemed happy to talk and hear from other participants. Although when you break our active learning methods on a naive audience, not everyone appreciates it!
Anyway, I sat in on a some excellent conversations, and then asked the groups to report out. I wish I could summarize their comments, but I have to concentrate to understand and facilitate group discussion, and I usually don't remember it well afterward.
One concern that came up more than once is the challenge of building programming skills (which my premise takes for granted) in the first place. There are, of course, two options. You can require programming as a prerequisite or teach it on demand. In the Olin curriculum, there are examples of both.
Modeling and Simulation does not require any programming background, and each year about half of the students have no programming experience at all. While they are working on projects, they work on a series of exercises to develop the programming skills they need. And they read "The Cat Book," also known as Physical Modeling in MATLAB .
For most of my other classes, Python programming is a prerequisite. Most students meet the requirement by taking our introductory programming class, which uses my book, Think Python . But some of them just read the book.
That's all for now from the CBM summit. If you read this far, let me ask you the same questions I asked the summit participants:
Are there other categories in addition to the six I described?Are you doing similar things?How do these ideas apply in secondary education, and primary?Please comment below or send me email.
The motivation behind the summit is explained by Conrad Wolfram in this TED talk. His idea is that mathematical modeling almost always involves these steps:
Posing the right question.Taking a real world problem and expressing it in a mathematical formulation.Computation.Mapping the math formulation back to the real world.Wolfram points out that most math classes spend all of their time on step 3, and no time on steps 1, 2, and 4. But step 3 is exactly what computers are good at, and what humans are bad at. And furthermore, steps 1, 2, and 4 are important, and hard, and can only be done by humans (at least for now).
So he claims, and I agree, that we should be spending 80% of the time in math classes on steps 1, 2, and 4, and only 20% on computation, which should be done primarily using computers.
When I saw Wolfram's TED talk, I was struck by the similarity of his 4 steps to the framework we teach in Modeling and Simulation, a class developed at Olin College by John Geddes, Mark Somerville, and me. We use this diagram to explain what we mean by modeling:
Our four steps are almost the same, but we use some different language: (1) The globe in the lower left is a physical system you are interested in. You have to make modeling decisions to decide what aspects of the real world can be ignored and which are important to include in the model. (2) The result, in the upper left, is a model, or several models, which you can analyze mathematically or simulate, which gets you to (3) the upper-right corner, a set of results, and finally (4) you have to compare your results with the real world.
The exclamation points represent the work the model does, which might bePrediction: What will this system do in the future?Explanation: Why does the system behave as it does (and in what regime might it behave differently)?Optimization: How can we design this system to behave better (for some definition of "better")?In Modeling and Simulation, students use simulations more than mathematical analysis, so they can choose to study systems more interesting than what you see in freshman physics. And we don't do the modeling for them. They have to make, and justify, decisions about what should be in the model depending on what kind of work it is intended to do.
Leaving aside whether we should call this activity math, or modeling, or something else, it's clear that Wolfram's framework and ours are getting at the same set of ideas. So I was looking forward to the summit.
I proposed to present a talk called "Six Ways Coding Teaches Math," based on Modeling and Simulation, and also on classes I have developed for Data Science and Bayesian Statistics. For reasons I'm not sure I understand, my proposal was not accepted initially, but on the second day of the conference, I got an email from one of the organizers asking if I could present later that day.
I put some slides together in about 30 minutes and did the presentation two hours later! Here are the slides:
Special thanks to John Geddes, who also attended the CBM summit, and who helped me prepare the presentation and facilitate discussions. And thanks to Mark Somerville, who answered a last minute email and sent the figure above, which is much prettier than my old version.
Here's an outline of what I talked about.
Six Ways Coding Teaches Math
My premise is that programming is a pedagogic wedge. If students can write basic programs in any language, they can use that skill to learn almost anything, especially math.
This is also the premise of my book series, which uses Python code to explain statistics, complexity science, and (my current project) digital signal processing.
I presented six ways you can use coding to learn math topics:
1) Translation.
This is probably the most obvious of the six, but students can learn computational mechanisms and algorithms by translating them into code from English, or from math notation, or even from another programming language. Any misunderstandings will be reflected in their code, so when they debug programs, they are also debugging their brains.
2) "Proof by example".
If you prove a result mathematically, you can check whether it is true by trying out some examples. For example, in my statistics class, we test the Central Limit Theorem by adding up variates from different distributions. Students get insight into why the CLT works, when it does. And we also try examples where the CLT doesn't apply, like adding up Pareto variates. I hope this exercise helps students remember not just the rule but also the exceptions.
3) Understanding math entities by API design.
Many mathematical entities are hard to explain because they are so abstract. When you represent these entities as software objects, you define an application program interface (API) that specifies the operations the entities support, and how they interact with other entities. Students can understand what these entities ARE by understanding what they DO.
An example from my statistics class is a library I provide that defines object to represent PMFs, CDFs, PDFs, etc. The methods these object provide define, in some sense, what they are.
This pedagogic approach needed more explaining than the others, and one participant pointed out that it might require more than just basic programming skills. I agreed, but I would also suggest that students benefit from using these APIs, even if they don't design them.
4) Option to go top down.
When students have programming skills, you don't have to present every topic bottom-up. You can go top-down; that is, students can start using new tools before they understand how they work.
An example came up when I started working on a new textbook for Digital Signal Processing (DSP). In DSP books, Chapter 1 is usually about complex arithmetic. If you approach the topic mathematically, that's where you have to start. Then it takes 9 chapters and 300 pages to get to the Fast Fourier Transform, which is the most important algorithm in DSP.
Approaching the topic computationally, we can use an implementation of FFT (readily available in any language) to start doing spectral analysis on the first day. Students can download sound files, or record their own, and start looking at spectra and spectrograms right away. Once they understand what spectral analysis is, they are motivated and better prepared to understand how it works. And the exercises are infinitely more interesting.
5) Two bites at each apple.
Some people like math notation and appreciate how it expresses complex ideas concisely. Other people find that the same ideas expressed in code are easier to read. If you present ideas both ways, everyone gets two chances to understand.
Sometimes math notation and code look similar, but often they are very different. An example that comes up in Think Bayes is a Bayesian update. Here it is in math notation (from Wikipedia):
And here is the code:
class Suite(Pmf):
"""Map from hypothesis to probability."""
def update(self, data):
for hypo in self:
like = self.likelihood(data, hypo)
self[hypo] *= like
self.normalize()
If you are a mathematician who doesn't program, you might prefer the first. If you know Python, you probably find the second easier to read. And if you are comfortable with both, you might find it enlightening to see the idea expressed in different ways.
6) Connect to the real world.
Finally, with computational tools, students can work on real world problems. In my Data Science class, students aren't limited to data that comes in the right format, or toy examples from a book. They can work with datasets from almost any source.
And according to Big Data Borat:
In Data Science, 80% of time spent prepare data, 20% of time spent complain about need for prepare data.So students work with real data and interact with real clients. Which reminds me: I am looking for external collaborators to work with students in my Data Science class, starting January 2014.
UPDATE: Here's an article by Michael Ernst about his class, which combines introductory Python programming and data processing: Teaching intro CS and programming by way of scientific data analysis
Audience participation
So that was my presentation. Then I had a little fun. I asked the participants to assemble into small groups, introduce themselves to their neighbors, and discuss these prompts: Are there other categories in addition to the six I described? Are the people in the audience doing similar things? How do these ideas apply in secondary education, and primary?
After a day and a half of sitting in presentations with limited interaction, many of the participants seemed happy to talk and hear from other participants. Although when you break our active learning methods on a naive audience, not everyone appreciates it!
Anyway, I sat in on a some excellent conversations, and then asked the groups to report out. I wish I could summarize their comments, but I have to concentrate to understand and facilitate group discussion, and I usually don't remember it well afterward.
One concern that came up more than once is the challenge of building programming skills (which my premise takes for granted) in the first place. There are, of course, two options. You can require programming as a prerequisite or teach it on demand. In the Olin curriculum, there are examples of both.
Modeling and Simulation does not require any programming background, and each year about half of the students have no programming experience at all. While they are working on projects, they work on a series of exercises to develop the programming skills they need. And they read "The Cat Book," also known as Physical Modeling in MATLAB .
For most of my other classes, Python programming is a prerequisite. Most students meet the requirement by taking our introductory programming class, which uses my book, Think Python . But some of them just read the book.
That's all for now from the CBM summit. If you read this far, let me ask you the same questions I asked the summit participants:
Are there other categories in addition to the six I described?Are you doing similar things?How do these ideas apply in secondary education, and primary?Please comment below or send me email.
Published on November 25, 2013 11:41
October 2, 2013
One step closer to a two-hour marathon
This past Sunday Wilson Kipsang ran the Berlin Marathon in 2:03:23, shaving 15 seconds off the world record. That means it's time to check in on the world record progression and update my article from two years ago. The following is a revised version of that article, including the new data point.
Abstract: I propose a model that explains why world record progressions in running speed are improving linearly, and should continue as long as the population of potential runners grows exponentially. Based on recent marathon world records, I extrapolate that we will break the two-hour barrier in 2043.
-----
Let me start with the punchline:
The blue points show the progression of marathon records since 1970, including Wilson Kipsang's new mark. The blue line is a least-squares fit to the data, and the red line is the target pace for a two-hour marathon, 13.1 mph. The blue line hits the target pace in 2043.
In general, linear extrapolation of a time series is a dubious business, but in this case I think it is justified:
1) The distribution of running speeds is not a bell curve. It has a long tail of athletes who are much faster than normal runners. Below I propose a model that explains this tail, and suggests that there is still room between the fastest human ever born and the fastest possible human.
2) I’m not just fitting a line to arbitrary data; there is theoretical reason to expect the progression of world records to be linear, which I present below. And since there is no evidence that the curve is starting to roll over, I think it is reasonable to expect it to continue for a while.
3) Finally, I am not extrapolating beyond reasonable human performance. The target pace for a two-hour marathon is 13.1 mph, which is slower than the current world record for the half marathon (58:23 minutes, or 13.5 mph). It is unlikely that the current top marathoners will be able to maintain this pace for two hours, but we have no reason to think that it is beyond theoretical human capability.
My model, and the data it is based on, are below.
-----
In April 2011, I collected the world record progression for running events of various distances and plotted speed versus year (here's the data, mostly from Wikipedia). The following figure shows the results:
You might notice a pattern; for almost all of these events, the world record progression is a remarkably straight line. I am not the first person to notice, but as far as I know, no one has proposed an explanation for the shape of this curve.
Until now -- I think I know why these lines are straight. Here are the pieces:
1) Each person's potential is determined by several factors that are independent of each other; for example, your VO2 max and the springiness of your tendons are probably unrelated.
2) Each runner's overall potential is limited by their weakest factor. For example, if there are 10 factors, and you are really good at 9 of them, but below average on the 10th, you will probably not be a world-class runner.
3) As a result of (1) and (2), potential is not normally distributed; it is long-tailed. That is, most people are slow, but there are a few people who are much faster.
4) Runner development has the structure of a pipeline. At each stage, the fastest runners are selected to go on to the next stage.
5) If the same number of people went through the pipeline each year, the rate of new records would slow down quickly.
6) But the number of people in the pipeline actually grows exponentially.
7) As a result of (5) and (6) the rate of new records is linear.
8) This model suggests that linear improvement will continue as long as the world population grows exponentially.
Let's look at each of those pieces in detail:
Physiological factors that determine running potential include VO2 max, anaerobic capacity, height, body type, muscle mass and composition (fast and slow twitch), conformation, bone strength, tendon elasticity, healing rate and probably more. Psychological factors include competitiveness, persistence, tolerance of pain and boredom, and focus.
Most of these factors have a large component that is inherent, they are mostly independent of each other, and any one of them can be a limiting factor. That is, if you are good at all of them, and bad at one, you will not be a world-class runner. To summarize: there is only one way to be fast, but there are a lot of ways to be slow.
As a simple model of these factors, we can generate a random person by picking N random numbers, where each number is normally-distributed under a logistic transform. This yields a bell-shaped distribution bounded between 0 and 1, where 0 represents the worst possible value (at least for purposes of running speed) and 1 represents the best possible value.
Then to represent the running potential of each person, we compute the minimum of these factors. Here's what the code looks like:
def GeneratePerson(n=10):
factors = [random.normalvariate(0.0, 1.0) for i in range(n)]
logs = [Logistic(x) for x in factors]
return min(logs)
Yes, that's right, I just reduced a person to a single number. Cue the humanities majors lamenting the blindness and arrogance of scientists. Then explain that this is supposed to be an explanatory model, so simplicity is a virtue. A model that is as rich and complex as the world is not a model.
Here's what the distribution of potential looks like for different values of N:
When N=1, there are many people near the maximum value. If we choose 100,000 people at random, we are likely to see someone near 98% of the limit. But as N increases, the probability of large values drops fast. For N=5, the fastest runner out of 100,000 is near 85%. For N=10, he is at 65%, and for N=50 only 33%.
In this kind of lottery, it takes a long time to hit the jackpot. And that's important, because it suggests that even after 7 billion people, we might not have seen anyone near the theoretical limit.
Let's see what effect this model has on the progression of world records. Imagine that we choose a million people and test them one at a time for running potential (and suppose that we have a perfect test). As we perform tests, we keep track of the fastest runner we have seen, and plot the "world record" as a function of the number of tests.
Here's the code:
def WorldRecord(m=100000, n=10):
data = []
best = 0.0
for i in xrange(m):
person = GeneratePerson(n)
if person > best:
best = person
data.append(i/m, best))
return data
And here are the results with M=100,000 people and the number of factors N=10:
The x-axis is the fraction of people we have tested. The y-axis is the potential of the best person we have seen so far. As expected, the world record increases quickly at first and then slows down.
In fact, the time between new records grows geometrically. To see why, consider this: if it took 100 people to set the current record, we expect it to take 100 more to exceed the record. Then after 200 people, it should take 200 more. After 400 people, 400 more, and so on. Since the time between new records grows geometrically, this curve is logarithmic.
So if we test the same number of people each year, the progression of world records is logarithmic, not linear. But if the number of tests per year grows exponentially, that's the same as plotting the previous results on a log scale. Here's what you get:
That's right: a log curve on a log scale is a straight line. And I believe that that's why world records behave the way they do.
This model is unrealistic in some obvious ways. We don't have a perfect test for running potential and we don't apply it to everyone. Not everyone with the potential to be a runner has the opportunity to develop that potential, and some with the opportunity choose not to.
But the pipeline that selects and trains runners behaves, in some ways, like the model. If a person with record-breaking potential is born in Kenya, where running is the national sport, the chances are good that he will be found, have opportunities to train, and become a world-class runner. It is not a certainty, but the chances are good.
If the same person is born in rural India, he may not have the opportunity to train; if he is in the United States, he might have options that are more appealing.
So in some sense the relevant population is not the world, but the people who are likely to become professional runners, given the talent. As long as this population is growing exponentially, world records will increase linearly.
That said, the slope of the line depends on the parameter of exponential growth. If economic development increases the fraction of people in the world who have the opportunity to become professional runners, these curves could accelerate.
So let's get back to the original question: when will a marathoner break the 2-hour barrier? Before 1970, marathon times improved quickly; since then the rate has slowed. But progress has been consistent for the last 40 years, with no sign of an impending asymptote. So I think it is reasonable to fit a line to recent data and extrapolate. Here are the results:
The red line is the target: 13.1 mph. The blue line is a least squares fit to the data. So here's my prediction: there will be a 2-hour marathon in 2043. I'll be 76, so my chances of seeing it are pretty good. But that's a topic for another article (see Chapter 1 of Think Bayes).
Abstract: I propose a model that explains why world record progressions in running speed are improving linearly, and should continue as long as the population of potential runners grows exponentially. Based on recent marathon world records, I extrapolate that we will break the two-hour barrier in 2043.
-----
Let me start with the punchline:
The blue points show the progression of marathon records since 1970, including Wilson Kipsang's new mark. The blue line is a least-squares fit to the data, and the red line is the target pace for a two-hour marathon, 13.1 mph. The blue line hits the target pace in 2043.In general, linear extrapolation of a time series is a dubious business, but in this case I think it is justified:
1) The distribution of running speeds is not a bell curve. It has a long tail of athletes who are much faster than normal runners. Below I propose a model that explains this tail, and suggests that there is still room between the fastest human ever born and the fastest possible human.
2) I’m not just fitting a line to arbitrary data; there is theoretical reason to expect the progression of world records to be linear, which I present below. And since there is no evidence that the curve is starting to roll over, I think it is reasonable to expect it to continue for a while.
3) Finally, I am not extrapolating beyond reasonable human performance. The target pace for a two-hour marathon is 13.1 mph, which is slower than the current world record for the half marathon (58:23 minutes, or 13.5 mph). It is unlikely that the current top marathoners will be able to maintain this pace for two hours, but we have no reason to think that it is beyond theoretical human capability.
My model, and the data it is based on, are below.
-----
In April 2011, I collected the world record progression for running events of various distances and plotted speed versus year (here's the data, mostly from Wikipedia). The following figure shows the results:
You might notice a pattern; for almost all of these events, the world record progression is a remarkably straight line. I am not the first person to notice, but as far as I know, no one has proposed an explanation for the shape of this curve.Until now -- I think I know why these lines are straight. Here are the pieces:
1) Each person's potential is determined by several factors that are independent of each other; for example, your VO2 max and the springiness of your tendons are probably unrelated.
2) Each runner's overall potential is limited by their weakest factor. For example, if there are 10 factors, and you are really good at 9 of them, but below average on the 10th, you will probably not be a world-class runner.
3) As a result of (1) and (2), potential is not normally distributed; it is long-tailed. That is, most people are slow, but there are a few people who are much faster.
4) Runner development has the structure of a pipeline. At each stage, the fastest runners are selected to go on to the next stage.
5) If the same number of people went through the pipeline each year, the rate of new records would slow down quickly.
6) But the number of people in the pipeline actually grows exponentially.
7) As a result of (5) and (6) the rate of new records is linear.
8) This model suggests that linear improvement will continue as long as the world population grows exponentially.
Let's look at each of those pieces in detail:
Physiological factors that determine running potential include VO2 max, anaerobic capacity, height, body type, muscle mass and composition (fast and slow twitch), conformation, bone strength, tendon elasticity, healing rate and probably more. Psychological factors include competitiveness, persistence, tolerance of pain and boredom, and focus.
Most of these factors have a large component that is inherent, they are mostly independent of each other, and any one of them can be a limiting factor. That is, if you are good at all of them, and bad at one, you will not be a world-class runner. To summarize: there is only one way to be fast, but there are a lot of ways to be slow.
As a simple model of these factors, we can generate a random person by picking N random numbers, where each number is normally-distributed under a logistic transform. This yields a bell-shaped distribution bounded between 0 and 1, where 0 represents the worst possible value (at least for purposes of running speed) and 1 represents the best possible value.
Then to represent the running potential of each person, we compute the minimum of these factors. Here's what the code looks like:
def GeneratePerson(n=10):
factors = [random.normalvariate(0.0, 1.0) for i in range(n)]
logs = [Logistic(x) for x in factors]
return min(logs)
Yes, that's right, I just reduced a person to a single number. Cue the humanities majors lamenting the blindness and arrogance of scientists. Then explain that this is supposed to be an explanatory model, so simplicity is a virtue. A model that is as rich and complex as the world is not a model.
Here's what the distribution of potential looks like for different values of N:
When N=1, there are many people near the maximum value. If we choose 100,000 people at random, we are likely to see someone near 98% of the limit. But as N increases, the probability of large values drops fast. For N=5, the fastest runner out of 100,000 is near 85%. For N=10, he is at 65%, and for N=50 only 33%.
In this kind of lottery, it takes a long time to hit the jackpot. And that's important, because it suggests that even after 7 billion people, we might not have seen anyone near the theoretical limit.
Let's see what effect this model has on the progression of world records. Imagine that we choose a million people and test them one at a time for running potential (and suppose that we have a perfect test). As we perform tests, we keep track of the fastest runner we have seen, and plot the "world record" as a function of the number of tests.
Here's the code:
def WorldRecord(m=100000, n=10):
data = []
best = 0.0
for i in xrange(m):
person = GeneratePerson(n)
if person > best:
best = person
data.append(i/m, best))
return data
And here are the results with M=100,000 people and the number of factors N=10:
The x-axis is the fraction of people we have tested. The y-axis is the potential of the best person we have seen so far. As expected, the world record increases quickly at first and then slows down.
In fact, the time between new records grows geometrically. To see why, consider this: if it took 100 people to set the current record, we expect it to take 100 more to exceed the record. Then after 200 people, it should take 200 more. After 400 people, 400 more, and so on. Since the time between new records grows geometrically, this curve is logarithmic.
So if we test the same number of people each year, the progression of world records is logarithmic, not linear. But if the number of tests per year grows exponentially, that's the same as plotting the previous results on a log scale. Here's what you get:
That's right: a log curve on a log scale is a straight line. And I believe that that's why world records behave the way they do.
This model is unrealistic in some obvious ways. We don't have a perfect test for running potential and we don't apply it to everyone. Not everyone with the potential to be a runner has the opportunity to develop that potential, and some with the opportunity choose not to.
But the pipeline that selects and trains runners behaves, in some ways, like the model. If a person with record-breaking potential is born in Kenya, where running is the national sport, the chances are good that he will be found, have opportunities to train, and become a world-class runner. It is not a certainty, but the chances are good.
If the same person is born in rural India, he may not have the opportunity to train; if he is in the United States, he might have options that are more appealing.
So in some sense the relevant population is not the world, but the people who are likely to become professional runners, given the talent. As long as this population is growing exponentially, world records will increase linearly.
That said, the slope of the line depends on the parameter of exponential growth. If economic development increases the fraction of people in the world who have the opportunity to become professional runners, these curves could accelerate.
So let's get back to the original question: when will a marathoner break the 2-hour barrier? Before 1970, marathon times improved quickly; since then the rate has slowed. But progress has been consistent for the last 40 years, with no sign of an impending asymptote. So I think it is reasonable to fit a line to recent data and extrapolate. Here are the results:
The red line is the target: 13.1 mph. The blue line is a least squares fit to the data. So here's my prediction: there will be a 2-hour marathon in 2043. I'll be 76, so my chances of seeing it are pretty good. But that's a topic for another article (see Chapter 1 of Think Bayes).
Published on October 02, 2013 14:02
Probably Overthinking It
Probably Overthinking It is a blog about data science, Bayesian Statistics, and occasional other topics.
- Allen B. Downey's profile
- 236 followers

