Allen B. Downey's Blog: Probably Overthinking It, page 24
September 25, 2014
Bayesian election forecasting
Last week Nate Silver posted this article explaining how the FiveThirtyEight Senate forecast model works. If you are familiar with Silver's work, you probably know that (1) he has been notably successful at predicting outcomes of elections, and (2) he is an advocate for Bayesian statistics. In last week's article, Silver provides a high-level view of his modeling philosophy and some details about how his model works, but he didn't say much that is explicitly Bayesian.
His first principle of modeling hints at some Bayesian ideas:
And that's fine; it was not central to the point of his article. But since I am teaching my Bayesian statistics class this semester, I will take this opportunity to fill in some details. I don't know anything about Silver's model other than what's in his article, but I think it is a good guess that there is something in there similar to what follows.
But before I get into it, here's an outline:
I present an example problem and formulate a solution using a Bayesian framework.I develop Python code to compute a solution; if you don't speak Python, you can skip this part.I show results for an update with a single poll result.I show how to combine results from a different polls.My example supports Silver's argument that it is more useful to predict the probability of winning than the margin of victory: after the second update, the predicted margin of victory decreases, but the probability of winning increases. In this case, predicting only the margin of victory would misrepresent the effect of the second poll.
Formulating the problem
Here's the exercise I presented to my class:
To solve this problem, we can treat the polling company like a measurement instrument with known error characteristics. If we knew the actual fraction of the electorate planning to vote for your candidate, which I'll call A for "actual", and we knew the distribution of the error, ε, we could compute the distribution of the measured value, M:
M = A + ε
But in this case we want to solve the inverse problem: given a measurement M and the distribution of ε, compute the posterior distribution of A. As always with this kind of problem, we need three things:
1) A prior distribution for A,
2) Data that allow us to improve the estimate of A, and
3) A likelihood function that computes the probability of the data for hypothetical values of A.
Once you have these three things, the Bayesian framework does the rest.
Implementing the solutionTo demonstrate, I use the Suite class from thinkbayes2, which is a Python module that goes with my book, Think Bayes . The Suite class is documented here, but I will explain what you need to know below. You can download the code from this file in this GitHub repository.
I'll start by defining a new class called Electorate that inherits methods from thinkbayes2.Suite:
class Electorate(thinkbayes2.Suite):
"""Represents hypotheses about the state of the electorate."""
As a starting place, I'll create a uniform prior distribution. In practice this would not be a good choice, for reasons I'll explain soon, but it will allow me to make a point.
hypos = range(0, 101) suite = Electorate(hypos)
hypos is a list of integers from 0 to 100, representing the percentage of the electorate planning to vote for your candidate.
I'll represent the data with a tuple of three values: the estimated bias of the polling company in percentage points, the standard deviation of their previous errors (also in percentage points), and the result of the poll:
data = 1.1, 3.7, 53 suite.Update(data)
When we call Update, it loops through the hypotheses and computes the likelihood of the data under each hypothesis; we have to provide a Likelihood function that does this calculation:
class Electorate(thinkbayes2.Suite): """Represents hypotheses about the electorate."""
def Likelihood(self, data, hypo): """Likelihood of the data under the hypothesis.
hypo: fraction of the population data: poll results """ bias, std, result = data error = result - hypo like = thinkbayes2.EvalNormalPdf(error, bias, std) return like
Likelihood unpacks the given data into bias, std, and result. Given a hypothetical value for A, it computes the hypothetical error. For example, if hypo is 50 and result is 53, that means the poll is off by 3 percentage points. The resulting likelihood is the probability that we would be off by that much, given the bias and standard deviation of the poll.
We estimate this probability by evaluating the normal/Gaussian distribution with the given parameters. I am assuming that the distribution of errors is approximately normal, which is probably not a bad assumption when the probabilities are near 50%.
One technical detail: The result of EvalNormalPdf is actually a probability density, not a probability. But the result from Likelihood doesn't actually have to be a probability; it only has to be proportional to a probability, so a probability density will do the job nicely.
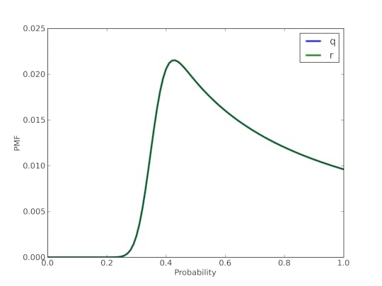
The resultsAnd that's it -- we've solved the problem! Here are the results:
The prior distribution is uniform from 0 to 100. The mean of the posterior is 51.9, which makes sense because the result is 53 and the known bias is 1.1, so the posterior mean is (53 - 1.1). The standard deviation of the posterior is 3.7, the same as the standard deviation of the error.
To compute the probability of losing the election (if it were held today), we can loop through the hypotheses and add up the probability of all values less than 50%. The Suite class provides ProbLess, which does that calculation. The result is 0.26, which means your candidate is a 3:1 favorite.
In retrospect we could have computed this posterior analytically with a lot less work, which is the point I wanted to make by using a uniform prior. But in general it's not quite so simple, as we can see by incorporating a second poll:
data = -2.3, 4.1, 49
suite.Update(data)
The bias is negative now because this polling company (in my fabricated world) tends to favor the opponent. Here are the results after the second update:
The mean of the new posterior is 51.6, slightly lower than the mean after the first update, 51.9. The two polls are actually consistent with each other after we correct for the biases of the two companies.
The predicted margin of victory is slightly smaller, but the uncertainty of the prediction is also smaller. Based on the second update, the probability is 0.22, which means your candidate is now nearly a 4:1 favorite.
Again, this example demonstrates Silver's point: predicting the probability of winning is more meaningful that predicting the margin of error. And that's exactly the kind of thing Bayesian models are good for.
One more technical note: This analysis is based on the assumption that errors in one poll iare independent of errors in another. It seems likely that in practice there is correlation between polls; in that case we could extend this solution to model the errors with a joint distribution that includes the correlation.
His first principle of modeling hints at some Bayesian ideas:
Principle 1: A good model should be probabilistic, not deterministic.Silver suggests that it is more useful to report the probability of winning than the margin of victory. Bayesian models are generally good at this kind of thing; classical statistical methods are not. But Silver never makes the connection between this principle and Bayesian methods; in fact the article doesn't mention Bayes at all.
The FiveThirtyEight model produces probabilistic forecasts as opposed to hard-and-fast predictions.[...] the FiveThirtyEight model might estimate the Democrat has a 20 percent chance of winning the Senate race in Kentucky. My view is that this is often the most important part of modeling — and often the hardest part.
And that's fine; it was not central to the point of his article. But since I am teaching my Bayesian statistics class this semester, I will take this opportunity to fill in some details. I don't know anything about Silver's model other than what's in his article, but I think it is a good guess that there is something in there similar to what follows.
But before I get into it, here's an outline:
I present an example problem and formulate a solution using a Bayesian framework.I develop Python code to compute a solution; if you don't speak Python, you can skip this part.I show results for an update with a single poll result.I show how to combine results from a different polls.My example supports Silver's argument that it is more useful to predict the probability of winning than the margin of victory: after the second update, the predicted margin of victory decreases, but the probability of winning increases. In this case, predicting only the margin of victory would misrepresent the effect of the second poll.
Formulating the problem
Here's the exercise I presented to my class:
Exercise 1: The polling company Strategic Vision reports that among likely voters, 53% intend to vote for your favorite candidate and 47% intend to vote for the opponent (let's ignore undecided voters for now). Suppose that, based on past performance, you estimate that the distribution of error for this company has mean 1.1 percentage point (in favor of your candidate) and standard deviation 3.7 percentage points. What is the probability that the actual fraction of likely voters who favor your candidate is less than 50%?Strategic Vision is an actual polling company, but other than that, everything about this example is made up. Also, the standard deviation of the error is probably lower than what you would see in practice.
To solve this problem, we can treat the polling company like a measurement instrument with known error characteristics. If we knew the actual fraction of the electorate planning to vote for your candidate, which I'll call A for "actual", and we knew the distribution of the error, ε, we could compute the distribution of the measured value, M:
M = A + ε
But in this case we want to solve the inverse problem: given a measurement M and the distribution of ε, compute the posterior distribution of A. As always with this kind of problem, we need three things:
1) A prior distribution for A,
2) Data that allow us to improve the estimate of A, and
3) A likelihood function that computes the probability of the data for hypothetical values of A.
Once you have these three things, the Bayesian framework does the rest.
Implementing the solutionTo demonstrate, I use the Suite class from thinkbayes2, which is a Python module that goes with my book, Think Bayes . The Suite class is documented here, but I will explain what you need to know below. You can download the code from this file in this GitHub repository.
I'll start by defining a new class called Electorate that inherits methods from thinkbayes2.Suite:
class Electorate(thinkbayes2.Suite):
"""Represents hypotheses about the state of the electorate."""
As a starting place, I'll create a uniform prior distribution. In practice this would not be a good choice, for reasons I'll explain soon, but it will allow me to make a point.
hypos = range(0, 101) suite = Electorate(hypos)
hypos is a list of integers from 0 to 100, representing the percentage of the electorate planning to vote for your candidate.
I'll represent the data with a tuple of three values: the estimated bias of the polling company in percentage points, the standard deviation of their previous errors (also in percentage points), and the result of the poll:
data = 1.1, 3.7, 53 suite.Update(data)
When we call Update, it loops through the hypotheses and computes the likelihood of the data under each hypothesis; we have to provide a Likelihood function that does this calculation:
class Electorate(thinkbayes2.Suite): """Represents hypotheses about the electorate."""
def Likelihood(self, data, hypo): """Likelihood of the data under the hypothesis.
hypo: fraction of the population data: poll results """ bias, std, result = data error = result - hypo like = thinkbayes2.EvalNormalPdf(error, bias, std) return like
Likelihood unpacks the given data into bias, std, and result. Given a hypothetical value for A, it computes the hypothetical error. For example, if hypo is 50 and result is 53, that means the poll is off by 3 percentage points. The resulting likelihood is the probability that we would be off by that much, given the bias and standard deviation of the poll.
We estimate this probability by evaluating the normal/Gaussian distribution with the given parameters. I am assuming that the distribution of errors is approximately normal, which is probably not a bad assumption when the probabilities are near 50%.
One technical detail: The result of EvalNormalPdf is actually a probability density, not a probability. But the result from Likelihood doesn't actually have to be a probability; it only has to be proportional to a probability, so a probability density will do the job nicely.
The resultsAnd that's it -- we've solved the problem! Here are the results:
The prior distribution is uniform from 0 to 100. The mean of the posterior is 51.9, which makes sense because the result is 53 and the known bias is 1.1, so the posterior mean is (53 - 1.1). The standard deviation of the posterior is 3.7, the same as the standard deviation of the error.
To compute the probability of losing the election (if it were held today), we can loop through the hypotheses and add up the probability of all values less than 50%. The Suite class provides ProbLess, which does that calculation. The result is 0.26, which means your candidate is a 3:1 favorite.
In retrospect we could have computed this posterior analytically with a lot less work, which is the point I wanted to make by using a uniform prior. But in general it's not quite so simple, as we can see by incorporating a second poll:
Exercise 2: What if another poll comes out from Research 2000 showing that 49% of likely voters intend to vote for your candidate, but past poll show that this company's results tend to favor the opponent by 2.3 points, and their past errors (after correcting for this bias) have standard deviation 4.1 points. Now what should you believe?The second update looks just like the first:
data = -2.3, 4.1, 49
suite.Update(data)
The bias is negative now because this polling company (in my fabricated world) tends to favor the opponent. Here are the results after the second update:
The mean of the new posterior is 51.6, slightly lower than the mean after the first update, 51.9. The two polls are actually consistent with each other after we correct for the biases of the two companies.
The predicted margin of victory is slightly smaller, but the uncertainty of the prediction is also smaller. Based on the second update, the probability is 0.22, which means your candidate is now nearly a 4:1 favorite.
Again, this example demonstrates Silver's point: predicting the probability of winning is more meaningful that predicting the margin of error. And that's exactly the kind of thing Bayesian models are good for.
One more technical note: This analysis is based on the assumption that errors in one poll iare independent of errors in another. It seems likely that in practice there is correlation between polls; in that case we could extend this solution to model the errors with a joint distribution that includes the correlation.
Published on September 25, 2014 16:25
September 14, 2014
Regression with Python, pandas and StatsModels
I was at Boston Data-Con 2014 this morning, which was a great event. The organizer, John Verostek, seems to have created this three-day event single-handedly, so I am hugely impressed.
Imran Malek started the day with a very nice iPython tutorial. The description is here, and his slides are here. He grabbed passenger data from the MBTA and generated heat maps showing the number of passengers at each stop in the system during each hour. The tutorial covered a good range of features, and it seemed like many of the participants were able to download the data and follow along in iPython.
And Imran very kindly let me use his laptop to project slides for my talk, which was next. The description of my talk is here:
The material for this talk is from the second edition of Think Stats, which is in production now and scheduled for release in early November. My draft is available here, and you can pre-order a paper copy here.
As I expected, I prepared way more material than I could present. The audience had some excellent questions, so we spent more time on linear regression and did not get to logistic regression.
The nice people at O'Reilly Media sent over 25 copies of my book, Think Python , so we had a book signing after the talk. I had a chance to chat with everyone who got a book, which is always a lot of fun.
I believe video of the talk will be available soon. I will post it here when it is.
Many thanks to John Verostek for organizing this conference, and to the sponsors for breakfast and lunch. Looking forward to next year!
Imran Malek started the day with a very nice iPython tutorial. The description is here, and his slides are here. He grabbed passenger data from the MBTA and generated heat maps showing the number of passengers at each stop in the system during each hour. The tutorial covered a good range of features, and it seemed like many of the participants were able to download the data and follow along in iPython.
And Imran very kindly let me use his laptop to project slides for my talk, which was next. The description of my talk is here:
Regression is a powerful tool for fitting data and making predictions. In this talk I present the basics of linear regression and logistic regression and show how to use them in Python. I demonstrate pandas, a Python module that provides structures for data analysis, and StatsModels, a module that provides tools for regression and other statistical analysis.
As an example, I will use data from the National Survey of Family Growth to generate predictions for the date of birth, weight, and sex of an expected baby. This presentation is based on material from the recent revision of Think Stats, an introduction to data analysis and statistics with Python.
This talk is appropriate for people with no prior experience with regression. Basic familiarity with Python is recommended but not required.And here are my slides:
The material for this talk is from the second edition of Think Stats, which is in production now and scheduled for release in early November. My draft is available here, and you can pre-order a paper copy here.
As I expected, I prepared way more material than I could present. The audience had some excellent questions, so we spent more time on linear regression and did not get to logistic regression.
The nice people at O'Reilly Media sent over 25 copies of my book, Think Python , so we had a book signing after the talk. I had a chance to chat with everyone who got a book, which is always a lot of fun.
I believe video of the talk will be available soon. I will post it here when it is.
Many thanks to John Verostek for organizing this conference, and to the sponsors for breakfast and lunch. Looking forward to next year!
Published on September 14, 2014 13:06
August 29, 2014
New study: vaccines prevent disease and death
According to an exciting new study, childhood vaccines are almost miraculously effective at preventing suffering and death due to infectious disease.
Sadly, that is not actually a headline, because it doesn't generate clicks. What does generate clicks? This: Journal questions validity of autism and vaccine study (CNN Health).
If, at this point, headlines like this make you roll your eyes and click on more interesting things, like "Teen catches one-in-2 million lobster," let me assure you that you are absolutely right. In fact, if you want to skip the rest of this post, and read something that will make you happy to live in the 21st century, I recommend this list of vaccine-preventable diseases.
But if you have already heard about this new paper and you are curious to know why it is, from a statistical point of view, completely bogus, read on!
Let me start by reviewing the basics of statistical hypothesis testing. Suppose you see an apparent effect like a difference in risk of autism between groups of children who are vaccinated at different ages. You might wonder whether the effect you see in your selected sample is likely to exist in the general population, or whether it might appear by chance in your sample only, and not in the general population.
To answer at least part of that question, you can compute a p-value, which is the probability of seeing a difference as big as the one you saw if, in fact, there is no difference between the groups. If this value is small, you can conclude that the difference is unlikely to be an artifact of random sampling. And if you are willing to cut a couple of logical corners, you can conclude that the effect is more likely to exist in the general population.
In many fields it is common to use 5% as a magical threshold for statistical significance. If the p-value is less than 5%, the effect is considered statistically significant and, more importantly, fit for publication. If it comes in at 6%, it doesn't count.
This is, of course, arbitrary and mostly silly, but it does have one virtue. If we follow this process with care, it should yield a known and small false positive rate: if, in fact, there is no difference between the groups, we should expect to conclude, incorrectly, that the apparent difference is significant about 5% of the time.
But that expectation only holds if we apply hypothesis tests very carefully. In practice, people don't, and there is accumulating evidence that the false positive rate in published research is much higher than 5%, possibly higher than 50%.
There are lots of ways to mess up hypothesis testing, but one of the most common is performing multiple tests. Every time you perform a test you have a 5% chance of generating a false positive, so if you perform 20 independent tests, you should expect about 1 false positive. This problem is ably demonstrated by this classic xkcd cartoon:

If you are not already familiar with xkcd, you're welcome.
So let's get back to the paper reported in the CNN article. Just looking at the results that appear in the tables, this paper reports 35 p-values. Five of them are identified as significant at the 5% level. That's more than the expected number of false positives, but they might still be due to chance (especially since the tests are not independent).
Fortunately, there is a simple process that corrects for multiple tests, the Holm-Bonferroni method. You can get the details from the Wikipedia article, but I'll give you a quick-and dirty version here: if you perform n tests, the lowest p-value needs to be below 0.05 / n to be considered statistically significant.
Since the paper reports 35 tests, their threshold is 0.05 / 35, which is 0.0014. Since their lowest p-value is 0.0019, it should not be considered statistically significant, and neither should any of the other test results.
And I am being generous by assuming that the authors only performed 35 tests. It is likely that they performed many more and chose carefully which ones to report. And I assume that they are doing everything else right as well.
But even with the benefit of the doubt, these results are not statistically significant. Given how hard the authors apparently tried to find evidence that vaccines cause autism, the fact that they failed should be considered evidence that vaccines do NOT cause autism.
Before I read this paper, I was nearly certain that vaccines do not cause autism. After reading this paper, I am very slightly more certain that vaccines do not cause autism. And by the way, I am also nearly certain that vaccines do prevent suffering and death due to infectious disease.
Now go check out the video of that blue lobster.
UPDATE: Or go read this related article by my friend Ted Bunn.
[image error]
Sadly, that is not actually a headline, because it doesn't generate clicks. What does generate clicks? This: Journal questions validity of autism and vaccine study (CNN Health).
If, at this point, headlines like this make you roll your eyes and click on more interesting things, like "Teen catches one-in-2 million lobster," let me assure you that you are absolutely right. In fact, if you want to skip the rest of this post, and read something that will make you happy to live in the 21st century, I recommend this list of vaccine-preventable diseases.
But if you have already heard about this new paper and you are curious to know why it is, from a statistical point of view, completely bogus, read on!
Let me start by reviewing the basics of statistical hypothesis testing. Suppose you see an apparent effect like a difference in risk of autism between groups of children who are vaccinated at different ages. You might wonder whether the effect you see in your selected sample is likely to exist in the general population, or whether it might appear by chance in your sample only, and not in the general population.
To answer at least part of that question, you can compute a p-value, which is the probability of seeing a difference as big as the one you saw if, in fact, there is no difference between the groups. If this value is small, you can conclude that the difference is unlikely to be an artifact of random sampling. And if you are willing to cut a couple of logical corners, you can conclude that the effect is more likely to exist in the general population.
In many fields it is common to use 5% as a magical threshold for statistical significance. If the p-value is less than 5%, the effect is considered statistically significant and, more importantly, fit for publication. If it comes in at 6%, it doesn't count.
This is, of course, arbitrary and mostly silly, but it does have one virtue. If we follow this process with care, it should yield a known and small false positive rate: if, in fact, there is no difference between the groups, we should expect to conclude, incorrectly, that the apparent difference is significant about 5% of the time.
But that expectation only holds if we apply hypothesis tests very carefully. In practice, people don't, and there is accumulating evidence that the false positive rate in published research is much higher than 5%, possibly higher than 50%.
There are lots of ways to mess up hypothesis testing, but one of the most common is performing multiple tests. Every time you perform a test you have a 5% chance of generating a false positive, so if you perform 20 independent tests, you should expect about 1 false positive. This problem is ably demonstrated by this classic xkcd cartoon:

If you are not already familiar with xkcd, you're welcome.
So let's get back to the paper reported in the CNN article. Just looking at the results that appear in the tables, this paper reports 35 p-values. Five of them are identified as significant at the 5% level. That's more than the expected number of false positives, but they might still be due to chance (especially since the tests are not independent).
Fortunately, there is a simple process that corrects for multiple tests, the Holm-Bonferroni method. You can get the details from the Wikipedia article, but I'll give you a quick-and dirty version here: if you perform n tests, the lowest p-value needs to be below 0.05 / n to be considered statistically significant.
Since the paper reports 35 tests, their threshold is 0.05 / 35, which is 0.0014. Since their lowest p-value is 0.0019, it should not be considered statistically significant, and neither should any of the other test results.
And I am being generous by assuming that the authors only performed 35 tests. It is likely that they performed many more and chose carefully which ones to report. And I assume that they are doing everything else right as well.
But even with the benefit of the doubt, these results are not statistically significant. Given how hard the authors apparently tried to find evidence that vaccines cause autism, the fact that they failed should be considered evidence that vaccines do NOT cause autism.
Before I read this paper, I was nearly certain that vaccines do not cause autism. After reading this paper, I am very slightly more certain that vaccines do not cause autism. And by the way, I am also nearly certain that vaccines do prevent suffering and death due to infectious disease.
Now go check out the video of that blue lobster.
UPDATE: Or go read this related article by my friend Ted Bunn.
[image error]
Published on August 29, 2014 10:27
New study: vaccines prevent disease and death
According to an exciting new study, childhood vaccines are almost miraculously effective at preventing suffering and death due to infectious disease.
Sadly, that is not actually a headline, because it doesn't generate clicks. What does generate clicks? This: Journal questions validity of autism and vaccine study (CNN Health).
If, at this point, headlines like this make you roll your eyes and click on more interesting things, like "Teen catches one-in-2 million lobster," let me assure you that you are absolutely right. In fact, if you want to skip the rest of this post, and read something that will make you happy to live in the 21st century, I recommend this list of vaccine-preventable diseases.
But if you have already heard about this new paper and you are curious to know why it is, from a statistical point of view, completely bogus, read on!
Let me start by reviewing the basics of statistical hypothesis testing. Suppose you see an apparent effect like a difference in risk of autism between groups of children who are vaccinated at different ages. You might wonder whether the effect you see in your selected sample is likely to exist in the general population, or whether it might appear by chance in your sample only, and not in the general population.
To answer at least part of that question, you can compute a p-value, which is the probability of seeing a difference as big as the one you saw if, in fact, there is no difference between the groups. If this value is small, you can conclude that the difference is unlikely to be an artifact of random sampling. And if you are willing to cut a couple of logical corners, you can conclude that the effect is more likely to exist in the general population.
In many fields it is common to use 5% as a magical threshold for statistical significance. If the p-value is less than 5%, the effect is considered statistically significant and, more importantly, fit for publication. If it comes in at 6%, it doesn't count.
This is, of course, arbitrary and mostly silly, but it does have one virtue. If we follow this process with care, it should yield a known and small false positive rate: if, in fact, there is no difference between the groups, we should expect to conclude, incorrectly, that the apparent difference is significant about 5% of the time.
But that expectation only holds if we apply hypothesis tests very carefully. In practice, people don't, and there is accumulating evidence that the false positive rate in published research is much higher than 5%, possibly higher than 50%.
There are lots of ways to mess up hypothesis testing, but one of the most common is performing multiple tests. Every time you perform a test you have a 5% chance of generating a false positive, so if you perform 20 independent tests, you should expect about 1 false positive. This problem is ably demonstrated by this classic xkcd cartoon:

If you are not already familiar with xkcd, you're welcome.
So let's get back to the paper reported in the CNN article. Just looking at the results that appear in the tables, this paper reports 35 p-values. Five of them are identified as significant at the 5% level. That's more than the expected number of false positives, but they might still be due to chance (especially since the tests are not independent).
Fortunately, there is a simple process that corrects for multiple tests, the Holm-Bonferroni method. You can get the details from the Wikipedia article, but I'll give you a quick-and dirty version here: if you perform n tests, the lowest p-value needs to be below 0.05 / n to be considered statistically significant.
Since the paper reports 35 tests, their threshold is 0.05 / 35, which is 0.0014. Since their lowest p-value is 0.0019, it should not be considered statistically significant, and neither should any of the other test results.
And I am being generous by assuming that the authors only performed 35 tests. It is likely that they performed many more and chose carefully which ones to report. And I assume that they are doing everything else right as well.
But even with the benefit of the doubt, these results are not statistically significant. Given how hard the authors apparently tried to find evidence that vaccines cause autism, the fact that they failed should be considered evidence that vaccines do NOT cause autism.
Before I read this paper, I was nearly certain that vaccines do not cause autism. After reading this paper, I am very slightly more certain that vaccines do not cause autism. And by the way, I am also nearly certain that vaccines do prevent suffering and death due to infectious disease.
Now go check out the video of that blue lobster.
UPDATE: Or go read this related article by my friend Ted Bunn.
Sadly, that is not actually a headline, because it doesn't generate clicks. What does generate clicks? This: Journal questions validity of autism and vaccine study (CNN Health).
If, at this point, headlines like this make you roll your eyes and click on more interesting things, like "Teen catches one-in-2 million lobster," let me assure you that you are absolutely right. In fact, if you want to skip the rest of this post, and read something that will make you happy to live in the 21st century, I recommend this list of vaccine-preventable diseases.
But if you have already heard about this new paper and you are curious to know why it is, from a statistical point of view, completely bogus, read on!
Let me start by reviewing the basics of statistical hypothesis testing. Suppose you see an apparent effect like a difference in risk of autism between groups of children who are vaccinated at different ages. You might wonder whether the effect you see in your selected sample is likely to exist in the general population, or whether it might appear by chance in your sample only, and not in the general population.
To answer at least part of that question, you can compute a p-value, which is the probability of seeing a difference as big as the one you saw if, in fact, there is no difference between the groups. If this value is small, you can conclude that the difference is unlikely to be an artifact of random sampling. And if you are willing to cut a couple of logical corners, you can conclude that the effect is more likely to exist in the general population.
In many fields it is common to use 5% as a magical threshold for statistical significance. If the p-value is less than 5%, the effect is considered statistically significant and, more importantly, fit for publication. If it comes in at 6%, it doesn't count.
This is, of course, arbitrary and mostly silly, but it does have one virtue. If we follow this process with care, it should yield a known and small false positive rate: if, in fact, there is no difference between the groups, we should expect to conclude, incorrectly, that the apparent difference is significant about 5% of the time.
But that expectation only holds if we apply hypothesis tests very carefully. In practice, people don't, and there is accumulating evidence that the false positive rate in published research is much higher than 5%, possibly higher than 50%.
There are lots of ways to mess up hypothesis testing, but one of the most common is performing multiple tests. Every time you perform a test you have a 5% chance of generating a false positive, so if you perform 20 independent tests, you should expect about 1 false positive. This problem is ably demonstrated by this classic xkcd cartoon:

If you are not already familiar with xkcd, you're welcome.
So let's get back to the paper reported in the CNN article. Just looking at the results that appear in the tables, this paper reports 35 p-values. Five of them are identified as significant at the 5% level. That's more than the expected number of false positives, but they might still be due to chance (especially since the tests are not independent).
Fortunately, there is a simple process that corrects for multiple tests, the Holm-Bonferroni method. You can get the details from the Wikipedia article, but I'll give you a quick-and dirty version here: if you perform n tests, the lowest p-value needs to be below 0.05 / n to be considered statistically significant.
Since the paper reports 35 tests, their threshold is 0.05 / 35, which is 0.0014. Since their lowest p-value is 0.0019, it should not be considered statistically significant, and neither should any of the other test results.
And I am being generous by assuming that the authors only performed 35 tests. It is likely that they performed many more and chose carefully which ones to report. And I assume that they are doing everything else right as well.
But even with the benefit of the doubt, these results are not statistically significant. Given how hard the authors apparently tried to find evidence that vaccines cause autism, the fact that they failed should be considered evidence that vaccines do NOT cause autism.
Before I read this paper, I was nearly certain that vaccines do not cause autism. After reading this paper, I am very slightly more certain that vaccines do not cause autism. And by the way, I am also nearly certain that vaccines do prevent suffering and death due to infectious disease.
Now go check out the video of that blue lobster.
UPDATE: Or go read this related article by my friend Ted Bunn.
Published on August 29, 2014 10:27
August 22, 2014
An exercise in hypothesis testing
I've just turned in the manuscript for the second edition of Think Stats. If you're dying to get your hands on a copy, you can pre-order one here.
Most of the book is about computational methods, but in the last chapter I break out some analytic methods, too. In the last section of the book, I explain the underlying philosophy:
Most of the book is about computational methods, but in the last chapter I break out some analytic methods, too. In the last section of the book, I explain the underlying philosophy:
This book focuses on computational methods like resampling and permutation. These methods have several advantages over analysis:The last exercise in the book is based on a question my colleague, Lynn Stein, asked me for a paper she was working on:
They are easier to explain and understand. For example, one of the most difficult topics in an introductory statistics class is hypothesis testing. Many students don’t really understand what p-values are. I think the approach I presented in Chapter 9—simulating the null hypothesis and computing test statistics—makes the fundamental idea clearer.They are robust and versatile. Analytic methods are often based on assumptions that might not hold in practice. Computational methods require fewer assumptions, and can be adapted and extended more easily.They are debuggable. Analytic methods are often like a black box: you plug in numbers and they spit out results. But it’s easy to make subtle errors, hard to be confident that the results are right, and hard to find the problem if they are not. Computational methods lend themselves to incremental development and testing, which fosters confidence in the results.But there is one drawback: computational methods can be slow. Taking into account these pros and cons, I recommend the following process:
Use computational methods during exploration. If you find a satisfactory answer and the run time is acceptable, you can stop.If run time is not acceptable, look for opportunities to optimize. Using analytic methods is one of several methods of optimization.If replacing a computational method with an analytic method is appropriate, use the computational method as a basis of comparison, providing mutual validation between the computational and analytic results.For the vast majority of problems I have worked on, I didn’t have to go past Step 1.
In a recent paper
The reason I ask: Question 1 is pretty much a textbook problem; you can probably find an online calculator to do it for you. But you are less likely to find a canned solution to Question 2, so I am curious to see how people go about it. I hope to post some different solutions soon.
By the way, this is not meant to be a "gotcha" question. If some people get it wrong, I am not going to make fun of them. I am looking for different correct approaches; I will ignore mistakes, and only point out incorrect approaches if they are interestingly incorrect.
You can post a solution in the comments below, or discuss it on reddit.com/r/statistics, or if you don't want to be influenced by others, send me email at downey at allendowney dot com.![]()
Published on August 22, 2014 11:50
July 18, 2014
More likely to be killed by a terrorist
I am working on the second edition of
Think Stats
, adding chapters on some topics that didn't make it into the first edition, including survival analysis. Here is the draft of the new chapter; this post contains some of the highlights.
Survival analysisSurvival analysis is a way to describe how long things last. It is often used to study human lifetimes, but it also applies to “survival” of mechanical and electronic components, or more generally to intervals in time before an event.
If someone you know has been diagnosed with a life-threatening disease, you might have seen a “5-year survival rate,” which is the probability of surviving five years after diagnosis. That estimate and related statistics are the result of survival analysis.
As a more cheerful example, I will use data from the National Survey of Family Growth (NSFG) to quantify how long respondents “survive” until they get married for the first time. The range of respondents’ ages is 14 to 44 years, so the dataset provides a snapshot of women at different stages in their lives, in the same way that a medical cohort might include patients at difference stages of disease.
For women who have been married, the dataset includes the date of their first marriage and their age at the time. For women who have not been married, we know their age when interviewed, but have no way of knowing when or if they will get married.
Since we know the age at first marriage for some women, it might be tempting to exclude the rest and compute the distribution of the known data. That is a bad idea. The result would be doubly misleading: (1) older women would be overrepresented, because they are more likely to be married when interviewed, and (2) married women would be overrepresented! In fact, this analysis would lead to the conclusion that all women get married, which is obviously incorrect.
Kaplan-Meier estimationIn this example it is not only desirable but necessary to include observations of unmarried women, which brings us to one of the central algorithms in survival analysis, Kaplan-Meier estimation.
The general idea is that we can use the data to estimate the hazard function, then convert the hazard function to a survival function. To estimate the hazard function, we consider, for each age, (1) the number of women who got married at that age and (2) the number of women “at risk” of getting married, which includes all women who were not married at an earlier age.
The details of the algorithm are in the book; we'll skip to the results:
The top graph shows the estimated hazard function; it is low in the teens, higher in the 20s, and declining in the 30s. It increases again in the 40s, but that is an artifact of the estimation process; as the number of respondents “at risk” decreases, a small number of women getting married yields a large estimated hazard. The survival function will smooth out this noise.
The bottom graph shows the survival function, which shows for each age the fraction of people who are still unmarried at that age. The curve is steepest between 25 and 35, when most women get married. Between 35 and 45, the curve is nearly flat, indicating that women who do not marry before age 35 are unlikely to get married before age 45.
A curve like this was the basis of a famous magazine article in 1986; Newsweek reported that a 40-year old unmarried woman was “more likely to be killed by a terrorist” than get married. These statistics were widely reported and became part of popular culture, but they were wrong then (because they were based on faulty analysis) and turned out to be even more wrong (because of cultural changes that were already in progress and continued). In 2006, Newsweek ran an another article admitting that they were wrong.
I encourage you to read more about this article, the statistics it was based on, and the reaction. It should remind you of the ethical obligation to perform statistical analysis with care, interpret the results with appropriate skepticism, and present them to the public accurately and honestly.
Cohort effectsOne of the challenges of survival analysis, and one of the reasons Newsweek was wrong, is that different parts of the estimated curve are based on different groups of respondents. The part of the curve at time t is based on respondents whose age was at least t when they were interviewed. So the leftmost part of the curve includes data from all respondents, but the rightmost part includes only the oldest respondents.
If the relevant characteristics of the respondents are not changing over time, that’s fine, but in this case it seems likely that marriage patterns are different for women born in different generations. We can investigate this effect by grouping respondents according to their decade of birth. Groups like this, defined by date of birth or similar events, are called cohorts, and differences between the groups are called cohort effects.
To investigate cohort effects in the NSFG marriage data, I gathered Cycle 5 data from 1995, Cycle 6 data from 2002, the Cycle 7 data from 2006–2010. In total these datasets include 30,769 respondents.
I divided respondents into cohorts by decade of birth and estimated the survival curve for each cohort:
Several patterns are visible:
Women born in the 50s married earliest, with successive cohorts marrying later and later, at least until age 30 or so.Women born in the 60s follow a surprising pattern. Prior to age 25, they were marrying at slower rates than their predecessors. After age 25, they were marrying faster. By age 32 they had overtaken the 50s cohort, and at age 44 they are substantially more likely to have married. Women born in the 60s turned 25 between 1985 and 1995. Remembering that the Newsweek article was published in 1986, it is tempting to imagine that the article triggered a marriage boom. That explanation would be too pat, but it is possible that the article and the reaction to it were indicative of a mood that affected the behavior of this cohort.The pattern of the 70s cohort is similar. They are less likely than their predecessors to be married before age 25, but at age 35 they have caught up with both of the previous cohorts.Women born in the 80s are even less likely to marry before age 25. What happens after that is not clear; for more data, we have to wait for the next cycle of the NSFG, coming in late fall 2014.
Expected remaining lifetimeGiven a survival curve, we can compute the expected remaining lifetime as a function of current age. For example, given the survival function of pregnancy length, we can compute the expected time until delivery.
For example, the following figure (left) shows the expecting remaining pregnancy length as a function of the current duration. During Week 0, the expected remaining duration is about 34 weeks. That’s less than full term (39 weeks) because terminations of pregnancy in the first trimester bring the average down.
The curve drops slowly during the first trimester: after 13 weeks, the expected remaining lifetime has dropped by only 9 weeks, to 25. After that the curve drops faster, by about a week per week.
Between Week 37 and 42, the curve levels off between 1 and 2 weeks. At any time during this period, the expected remaining lifetime is the same; with each week that passes, the destination gets no closer. Processes with this property are called “memoryless,” because the past has no effect on the predictions. This behavior is the mathematical basis of the infuriating mantra of obstetrics nurses: “any day now.”
The figure also shows the median remaining time until first marriage, as a function of age. For an 11 year-old girl, the median time until first marriage is about 14 years. The curve decreases until age 22 when the median remaining time is about 7 years. After that it increases again: by age 30 it is back where it started, at 14 years.
For the marriage data I used median rather than mean because the dataset includes women who are unmarried at age 44. The survival curve is cut off at about 20%, so we can't compute a mean. But the median is well defined as long as more than 50% of the remaining values are known.
Based on this data, young women have decreasing remaining "lifetimes". Mechanical components with this property are called NBUE for "new better than used in expectation," meaning that a new part is expected to last longer.
Women older than 22 have increasing remaining time until first marriage. Components with this property are UBNE for "used better than new in expectation." That is, the older the part, the longer it is expected to last. Newborns and cancer patients are also UBNE; their life expectancy increases the longer they live. Also, people learning to ride a motorcycle.
Details of the calculations in this article are in Think Stats, Chapter 13. The code is in survival.py.
[image error]
Survival analysisSurvival analysis is a way to describe how long things last. It is often used to study human lifetimes, but it also applies to “survival” of mechanical and electronic components, or more generally to intervals in time before an event.
If someone you know has been diagnosed with a life-threatening disease, you might have seen a “5-year survival rate,” which is the probability of surviving five years after diagnosis. That estimate and related statistics are the result of survival analysis.
As a more cheerful example, I will use data from the National Survey of Family Growth (NSFG) to quantify how long respondents “survive” until they get married for the first time. The range of respondents’ ages is 14 to 44 years, so the dataset provides a snapshot of women at different stages in their lives, in the same way that a medical cohort might include patients at difference stages of disease.
For women who have been married, the dataset includes the date of their first marriage and their age at the time. For women who have not been married, we know their age when interviewed, but have no way of knowing when or if they will get married.
Since we know the age at first marriage for some women, it might be tempting to exclude the rest and compute the distribution of the known data. That is a bad idea. The result would be doubly misleading: (1) older women would be overrepresented, because they are more likely to be married when interviewed, and (2) married women would be overrepresented! In fact, this analysis would lead to the conclusion that all women get married, which is obviously incorrect.
Kaplan-Meier estimationIn this example it is not only desirable but necessary to include observations of unmarried women, which brings us to one of the central algorithms in survival analysis, Kaplan-Meier estimation.
The general idea is that we can use the data to estimate the hazard function, then convert the hazard function to a survival function. To estimate the hazard function, we consider, for each age, (1) the number of women who got married at that age and (2) the number of women “at risk” of getting married, which includes all women who were not married at an earlier age.
The details of the algorithm are in the book; we'll skip to the results:
The top graph shows the estimated hazard function; it is low in the teens, higher in the 20s, and declining in the 30s. It increases again in the 40s, but that is an artifact of the estimation process; as the number of respondents “at risk” decreases, a small number of women getting married yields a large estimated hazard. The survival function will smooth out this noise.
The bottom graph shows the survival function, which shows for each age the fraction of people who are still unmarried at that age. The curve is steepest between 25 and 35, when most women get married. Between 35 and 45, the curve is nearly flat, indicating that women who do not marry before age 35 are unlikely to get married before age 45.
A curve like this was the basis of a famous magazine article in 1986; Newsweek reported that a 40-year old unmarried woman was “more likely to be killed by a terrorist” than get married. These statistics were widely reported and became part of popular culture, but they were wrong then (because they were based on faulty analysis) and turned out to be even more wrong (because of cultural changes that were already in progress and continued). In 2006, Newsweek ran an another article admitting that they were wrong.
I encourage you to read more about this article, the statistics it was based on, and the reaction. It should remind you of the ethical obligation to perform statistical analysis with care, interpret the results with appropriate skepticism, and present them to the public accurately and honestly.
Cohort effectsOne of the challenges of survival analysis, and one of the reasons Newsweek was wrong, is that different parts of the estimated curve are based on different groups of respondents. The part of the curve at time t is based on respondents whose age was at least t when they were interviewed. So the leftmost part of the curve includes data from all respondents, but the rightmost part includes only the oldest respondents.
If the relevant characteristics of the respondents are not changing over time, that’s fine, but in this case it seems likely that marriage patterns are different for women born in different generations. We can investigate this effect by grouping respondents according to their decade of birth. Groups like this, defined by date of birth or similar events, are called cohorts, and differences between the groups are called cohort effects.
To investigate cohort effects in the NSFG marriage data, I gathered Cycle 5 data from 1995, Cycle 6 data from 2002, the Cycle 7 data from 2006–2010. In total these datasets include 30,769 respondents.
I divided respondents into cohorts by decade of birth and estimated the survival curve for each cohort:
Several patterns are visible:
Women born in the 50s married earliest, with successive cohorts marrying later and later, at least until age 30 or so.Women born in the 60s follow a surprising pattern. Prior to age 25, they were marrying at slower rates than their predecessors. After age 25, they were marrying faster. By age 32 they had overtaken the 50s cohort, and at age 44 they are substantially more likely to have married. Women born in the 60s turned 25 between 1985 and 1995. Remembering that the Newsweek article was published in 1986, it is tempting to imagine that the article triggered a marriage boom. That explanation would be too pat, but it is possible that the article and the reaction to it were indicative of a mood that affected the behavior of this cohort.The pattern of the 70s cohort is similar. They are less likely than their predecessors to be married before age 25, but at age 35 they have caught up with both of the previous cohorts.Women born in the 80s are even less likely to marry before age 25. What happens after that is not clear; for more data, we have to wait for the next cycle of the NSFG, coming in late fall 2014.
Expected remaining lifetimeGiven a survival curve, we can compute the expected remaining lifetime as a function of current age. For example, given the survival function of pregnancy length, we can compute the expected time until delivery.
For example, the following figure (left) shows the expecting remaining pregnancy length as a function of the current duration. During Week 0, the expected remaining duration is about 34 weeks. That’s less than full term (39 weeks) because terminations of pregnancy in the first trimester bring the average down.
The curve drops slowly during the first trimester: after 13 weeks, the expected remaining lifetime has dropped by only 9 weeks, to 25. After that the curve drops faster, by about a week per week.
Between Week 37 and 42, the curve levels off between 1 and 2 weeks. At any time during this period, the expected remaining lifetime is the same; with each week that passes, the destination gets no closer. Processes with this property are called “memoryless,” because the past has no effect on the predictions. This behavior is the mathematical basis of the infuriating mantra of obstetrics nurses: “any day now.”
The figure also shows the median remaining time until first marriage, as a function of age. For an 11 year-old girl, the median time until first marriage is about 14 years. The curve decreases until age 22 when the median remaining time is about 7 years. After that it increases again: by age 30 it is back where it started, at 14 years.
For the marriage data I used median rather than mean because the dataset includes women who are unmarried at age 44. The survival curve is cut off at about 20%, so we can't compute a mean. But the median is well defined as long as more than 50% of the remaining values are known.
Based on this data, young women have decreasing remaining "lifetimes". Mechanical components with this property are called NBUE for "new better than used in expectation," meaning that a new part is expected to last longer.
Women older than 22 have increasing remaining time until first marriage. Components with this property are UBNE for "used better than new in expectation." That is, the older the part, the longer it is expected to last. Newborns and cancer patients are also UBNE; their life expectancy increases the longer they live. Also, people learning to ride a motorcycle.
Details of the calculations in this article are in Think Stats, Chapter 13. The code is in survival.py.
[image error]
Published on July 18, 2014 08:19
More likely to be killed by a terrorist
I am working on the second edition of
Think Stats
, adding chapters on some topics that didn't make it into the first edition, including survival analysis. Here is the draft of the new chapter; this post contains some of the highlights.
Survival analysisSurvival analysis is a way to describe how long things last. It is often used to study human lifetimes, but it also applies to “survival” of mechanical and electronic components, or more generally to intervals in time before an event.
If someone you know has been diagnosed with a life-threatening disease, you might have seen a “5-year survival rate,” which is the probability of surviving five years after diagnosis. That estimate and related statistics are the result of survival analysis.
As a more cheerful example, I will use data from the National Survey of Family Growth (NSFG) to quantify how long respondents “survive” until they get married for the first time. The range of respondents’ ages is 14 to 44 years, so the dataset provides a snapshot of women at different stages in their lives, in the same way that a medical cohort might include patients at difference stages of disease.
For women who have been married, the dataset includes the date of their first marriage and their age at the time. For women who have not been married, we know their age when interviewed, but have no way of knowing when or if they will get married.
Since we know the age at first marriage for some women, it might be tempting to exclude the rest and compute the distribution of the known data. That is a bad idea. The result would be doubly misleading: (1) older women would be overrepresented, because they are more likely to be married when interviewed, and (2) married women would be overrepresented! In fact, this analysis would lead to the conclusion that all women get married, which is obviously incorrect.
Kaplan-Meier estimationIn this example it is not only desirable but necessary to include observations of unmarried women, which brings us to one of the central algorithms in survival analysis, Kaplan-Meier estimation.
The general idea is that we can use the data to estimate the hazard function, then convert the hazard function to a survival function. To estimate the hazard function, we consider, for each age, (1) the number of women who got married at that age and (2) the number of women “at risk” of getting married, which includes all women who were not married at an earlier age.
The details of the algorithm are in the book; we'll skip to the results:
The top graph shows the estimated hazard function; it is low in the teens, higher in the 20s, and declining in the 30s. It increases again in the 40s, but that is an artifact of the estimation process; as the number of respondents “at risk” decreases, a small number of women getting married yields a large estimated hazard. The survival function will smooth out this noise.
The bottom graph shows the survival function, which shows for each age the fraction of people who are still unmarried at that age. The curve is steepest between 25 and 35, when most women get married. Between 35 and 45, the curve is nearly flat, indicating that women who do not marry before age 35 are unlikely to get married before age 45.
A curve like this was the basis of a famous magazine article in 1986; Newsweek reported that a 40-year old unmarried woman was “more likely to be killed by a terrorist” than get married. These statistics were widely reported and became part of popular culture, but they were wrong then (because they were based on faulty analysis) and turned out to be even more wrong (because of cultural changes that were already in progress and continued). In 2006, Newsweek ran an another article admitting that they were wrong.
I encourage you to read more about this article, the statistics it was based on, and the reaction. It should remind you of the ethical obligation to perform statistical analysis with care, interpret the results with appropriate skepticism, and present them to the public accurately and honestly.
Cohort effectsOne of the challenges of survival analysis, and one of the reasons Newsweek was wrong, is that different parts of the estimated curve are based on different groups of respondents. The part of the curve at time t is based on respondents whose age was at least t when they were interviewed. So the leftmost part of the curve includes data from all respondents, but the rightmost part includes only the oldest respondents.
If the relevant characteristics of the respondents are not changing over time, that’s fine, but in this case it seems likely that marriage patterns are different for women born in different generations. We can investigate this effect by grouping respondents according to their decade of birth. Groups like this, defined by date of birth or similar events, are called cohorts, and differences between the groups are called cohort effects.
To investigate cohort effects in the NSFG marriage data, I gathered Cycle 5 data from 1995, Cycle 6 data from 2002, the Cycle 7 data from 2006–2010. In total these datasets include 30,769 respondents.
I divided respondents into cohorts by decade of birth and estimated the survival curve for each cohort:
Several patterns are visible:
Women born in the 50s married earliest, with successive cohorts marrying later and later, at least until age 30 or so.Women born in the 60s follow a surprising pattern. Prior to age 25, they were marrying at slower rates than their predecessors. After age 25, they were marrying faster. By age 32 they had overtaken the 50s cohort, and at age 44 they are substantially more likely to have married. Women born in the 60s turned 25 between 1985 and 1995. Remembering that the Newsweek article was published in 1986, it is tempting to imagine that the article triggered a marriage boom. That explanation would be too pat, but it is possible that the article and the reaction to it were indicative of a mood that affected the behavior of this cohort.The pattern of the 70s cohort is similar. They are less likely than their predecessors to be married before age 25, but at age 35 they have caught up with both of the previous cohorts.Women born in the 80s are even less likely to marry before age 25. What happens after that is not clear; for more data, we have to wait for the next cycle of the NSFG, coming in late fall 2014.
Expected remaining lifetimeGiven a survival curve, we can compute the expected remaining lifetime as a function of current age. For example, given the survival function of pregnancy length, we can compute the expected time until delivery.
For example, the following figure (left) shows the expecting remaining pregnancy length as a function of the current duration. During Week 0, the expected remaining duration is about 34 weeks. That’s less than full term (39 weeks) because terminations of pregnancy in the first trimester bring the average down.
The curve drops slowly during the first trimester: after 13 weeks, the expected remaining lifetime has dropped by only 9 weeks, to 25. After that the curve drops faster, by about a week per week.
Between Week 37 and 42, the curve levels off between 1 and 2 weeks. At any time during this period, the expected remaining lifetime is the same; with each week that passes, the destination gets no closer. Processes with this property are called “memoryless,” because the past has no effect on the predictions. This behavior is the mathematical basis of the infuriating mantra of obstetrics nurses: “any day now.”
The figure also shows the median remaining time until first marriage, as a function of age. For an 11 year-old girl, the median time until first marriage is about 14 years. The curve decreases until age 22 when the median remaining time is about 7 years. After that it increases again: by age 30 it is back where it started, at 14 years.
For the marriage data I used median rather than mean because the dataset includes women who are unmarried at age 44. The survival curve is cut off at about 20%, so we can't compute a mean. But the median is well defined as long as more than 50% of the remaining values are known.
Based on this data, young women have decreasing remaining "lifetimes". Mechanical components with this property are called NBUE for "new better than used in expectation," meaning that a new part is expected to last longer.
Women older than 22 have increasing remaining time until first marriage. Components with this property are UBNE for "used better than new in expectation." That is, the older the part, the longer it is expected to last. Newborns and cancer patients are also UBNE; their life expectancy increases the longer they live. Also, people learning to ride a motorcycle.
Details of the calculations in this article are in Think Stats, Chapter 13. The code is in survival.py.
Survival analysisSurvival analysis is a way to describe how long things last. It is often used to study human lifetimes, but it also applies to “survival” of mechanical and electronic components, or more generally to intervals in time before an event.
If someone you know has been diagnosed with a life-threatening disease, you might have seen a “5-year survival rate,” which is the probability of surviving five years after diagnosis. That estimate and related statistics are the result of survival analysis.
As a more cheerful example, I will use data from the National Survey of Family Growth (NSFG) to quantify how long respondents “survive” until they get married for the first time. The range of respondents’ ages is 14 to 44 years, so the dataset provides a snapshot of women at different stages in their lives, in the same way that a medical cohort might include patients at difference stages of disease.
For women who have been married, the dataset includes the date of their first marriage and their age at the time. For women who have not been married, we know their age when interviewed, but have no way of knowing when or if they will get married.
Since we know the age at first marriage for some women, it might be tempting to exclude the rest and compute the distribution of the known data. That is a bad idea. The result would be doubly misleading: (1) older women would be overrepresented, because they are more likely to be married when interviewed, and (2) married women would be overrepresented! In fact, this analysis would lead to the conclusion that all women get married, which is obviously incorrect.
Kaplan-Meier estimationIn this example it is not only desirable but necessary to include observations of unmarried women, which brings us to one of the central algorithms in survival analysis, Kaplan-Meier estimation.
The general idea is that we can use the data to estimate the hazard function, then convert the hazard function to a survival function. To estimate the hazard function, we consider, for each age, (1) the number of women who got married at that age and (2) the number of women “at risk” of getting married, which includes all women who were not married at an earlier age.
The details of the algorithm are in the book; we'll skip to the results:
The top graph shows the estimated hazard function; it is low in the teens, higher in the 20s, and declining in the 30s. It increases again in the 40s, but that is an artifact of the estimation process; as the number of respondents “at risk” decreases, a small number of women getting married yields a large estimated hazard. The survival function will smooth out this noise.
The bottom graph shows the survival function, which shows for each age the fraction of people who are still unmarried at that age. The curve is steepest between 25 and 35, when most women get married. Between 35 and 45, the curve is nearly flat, indicating that women who do not marry before age 35 are unlikely to get married before age 45.
A curve like this was the basis of a famous magazine article in 1986; Newsweek reported that a 40-year old unmarried woman was “more likely to be killed by a terrorist” than get married. These statistics were widely reported and became part of popular culture, but they were wrong then (because they were based on faulty analysis) and turned out to be even more wrong (because of cultural changes that were already in progress and continued). In 2006, Newsweek ran an another article admitting that they were wrong.
I encourage you to read more about this article, the statistics it was based on, and the reaction. It should remind you of the ethical obligation to perform statistical analysis with care, interpret the results with appropriate skepticism, and present them to the public accurately and honestly.
Cohort effectsOne of the challenges of survival analysis, and one of the reasons Newsweek was wrong, is that different parts of the estimated curve are based on different groups of respondents. The part of the curve at time t is based on respondents whose age was at least t when they were interviewed. So the leftmost part of the curve includes data from all respondents, but the rightmost part includes only the oldest respondents.
If the relevant characteristics of the respondents are not changing over time, that’s fine, but in this case it seems likely that marriage patterns are different for women born in different generations. We can investigate this effect by grouping respondents according to their decade of birth. Groups like this, defined by date of birth or similar events, are called cohorts, and differences between the groups are called cohort effects.
To investigate cohort effects in the NSFG marriage data, I gathered Cycle 5 data from 1995, Cycle 6 data from 2002, the Cycle 7 data from 2006–2010. In total these datasets include 30,769 respondents.
I divided respondents into cohorts by decade of birth and estimated the survival curve for each cohort:
Several patterns are visible:
Women born in the 50s married earliest, with successive cohorts marrying later and later, at least until age 30 or so.Women born in the 60s follow a surprising pattern. Prior to age 25, they were marrying at slower rates than their predecessors. After age 25, they were marrying faster. By age 32 they had overtaken the 50s cohort, and at age 44 they are substantially more likely to have married. Women born in the 60s turned 25 between 1985 and 1995. Remembering that the Newsweek article was published in 1986, it is tempting to imagine that the article triggered a marriage boom. That explanation would be too pat, but it is possible that the article and the reaction to it were indicative of a mood that affected the behavior of this cohort.The pattern of the 70s cohort is similar. They are less likely than their predecessors to be married before age 25, but at age 35 they have caught up with both of the previous cohorts.Women born in the 80s are even less likely to marry before age 25. What happens after that is not clear; for more data, we have to wait for the next cycle of the NSFG, coming in late fall 2014.
Expected remaining lifetimeGiven a survival curve, we can compute the expected remaining lifetime as a function of current age. For example, given the survival function of pregnancy length, we can compute the expected time until delivery.
For example, the following figure (left) shows the expecting remaining pregnancy length as a function of the current duration. During Week 0, the expected remaining duration is about 34 weeks. That’s less than full term (39 weeks) because terminations of pregnancy in the first trimester bring the average down.
The curve drops slowly during the first trimester: after 13 weeks, the expected remaining lifetime has dropped by only 9 weeks, to 25. After that the curve drops faster, by about a week per week.
Between Week 37 and 42, the curve levels off between 1 and 2 weeks. At any time during this period, the expected remaining lifetime is the same; with each week that passes, the destination gets no closer. Processes with this property are called “memoryless,” because the past has no effect on the predictions. This behavior is the mathematical basis of the infuriating mantra of obstetrics nurses: “any day now.”
The figure also shows the median remaining time until first marriage, as a function of age. For an 11 year-old girl, the median time until first marriage is about 14 years. The curve decreases until age 22 when the median remaining time is about 7 years. After that it increases again: by age 30 it is back where it started, at 14 years.
For the marriage data I used median rather than mean because the dataset includes women who are unmarried at age 44. The survival curve is cut off at about 20%, so we can't compute a mean. But the median is well defined as long as more than 50% of the remaining values are known.
Based on this data, young women have decreasing remaining "lifetimes". Mechanical components with this property are called NBUE for "new better than used in expectation," meaning that a new part is expected to last longer.
Women older than 22 have increasing remaining time until first marriage. Components with this property are UBNE for "used better than new in expectation." That is, the older the part, the longer it is expected to last. Newborns and cancer patients are also UBNE; their life expectancy increases the longer they live. Also, people learning to ride a motorcycle.
Details of the calculations in this article are in Think Stats, Chapter 13. The code is in survival.py.
Published on July 18, 2014 08:19
July 10, 2014
Bayesian solution to the Lincoln index problem
Last year my occasional correspondent John D. Cook wrote an excellent blog post about the Lincoln index, which is a way to estimate the number of errors in a document (or program) by comparing results from two independent testers. Here's his presentation of the problem:
Of course, whenever I see something like this, the idea that pops into my head is that there must be a (better) Bayesian solution! And there is. You can read and download my solution here.
I represent the data using the tuple (k1, k2, c), where k1 is the number of bugs found by the first tester, k2 is the number of bugs found by the second, and c is the number they find in common.
The hypotheses are a set of tuples (n, p1, p2), where n is the actual number of errors, p1 is the probability that the first tester finds any given bug, and p2 is the probability for the second tester.
Now all I need is a likelihood function:
class Lincoln(thinkbayes.Suite, thinkbayes.Joint):
def Likelihood(self, data, hypo):
"""Computes the likelihood of the data under the hypothesis.
hypo: n, p1, p2
data: k1, k2, c
"""
n, p1, p2 = hypo
k1, k2, c = data
part1 = choose(n, k1) * binom(k1, n, p1)
part2 = choose(k1, c) * choose(n-k1, k2-c) * binom(k2, n, p2)
return part1 * part2
Where choose evaluates the binomial coefficient,
, and binom evaluates the rest of the binomial pmf:
def binom(k, n, p):
return p**k * (1-p)**(n-k)
And that's pretty much it. Here's the code that builds and updates the suite of hypotheses:
data = 20, 15, 3 probs = numpy.linspace(0, 1, 101) hypos = [] for n in range(32, 350): for p1 in probs: for p2 in probs: hypos.append((n, p1, p2))
suite = Lincoln(hypos) suite.Update(data)
The suite contains the joint posterior distribution for (n, p1, p2), but p1 and p2 are nuisance parameters; we only care about the marginal distribution of n. Lincoln inherits Marginal from Joint, so we can get the marginal distribution like this:
n_marginal = suite.Marginal(0)
Where 0 is the index of n in the tuple. And here's what the distribution looks like:
The lower bound is 32, which is the total number of bugs found by the two testers. I set the upper bound at 350, which chops off a little bit of the tail.
The maximum likelihood estimate in this distribution is 72; the mean is 106. So those are consistent with the Lincoln index, which is 100. But as usual, it is more useful to have the whole posterior distribution, not just a point estimate. For example, this posterior distribution can be used as part of a risk-benefit analysis to guide decisions about how much effort to allocate to finding additional bugs.
This solution generalizes to more than 2 testers, but figuring out the likelihood function, and evaluating it quickly, becomes increasingly difficult. Also, as the number of testers increases, so does the number of dimensions in the space of hypotheses. With two testers there are about 350 * 100 * 100 hypotheses. On my non-very-fast desktop computer, that takes about a minute. I could speed it up by evaluating the likelihood function more efficiently, but each new tester would multiply the run time by 100.
The library I used in my solution is thinkbayes.py, which is described in my book, Think Bayes. Electronic copies are available under a Creative Commons licence from Green Tea Press. Hard copies are published by O'Reilly Media and available from Amazon.com and other booksellers.
I believe that the approach to Bayesian statistics I present in Think Bayes is a good way to solve problems like this. I cite as evidence that this example, from the time I read John's article, to the time I pressed "Publish" on this post, took me about 3 hours.
Suppose you have a tester who finds 20 bugs in your program. You want to estimate how many bugs are really in the program. You know there are at least 20 bugs, and if you have supreme confidence in your tester, you may suppose there are around 20 bugs. But maybe your tester isn't very good. Maybe there are hundreds of bugs. How can you have any idea how many bugs there are? There’s no way to know with one tester. But if you have two testers, you can get a good idea, even if you don’t know how skilled the testers are.Then he presents the Lincoln index, an estimator "described by Frederick Charles Lincoln in 1930," where Wikpedia's use of "described" is a hint that the index is another example of Stigler's law of eponymy.
Suppose two testers independently search for bugs. Let k1 be the number of errors the first tester finds and k2 the number of errors the second tester finds. Let c be the number of errors both testers find. The Lincoln Index estimates the total number of errors as k1 k2 / c [I changed his notation to be consistent with mine].So if the first tester finds 20 bugs, the second finds 15, and they find 3 in common, we estimate that there are about 100 bugs.
Of course, whenever I see something like this, the idea that pops into my head is that there must be a (better) Bayesian solution! And there is. You can read and download my solution here.
I represent the data using the tuple (k1, k2, c), where k1 is the number of bugs found by the first tester, k2 is the number of bugs found by the second, and c is the number they find in common.
The hypotheses are a set of tuples (n, p1, p2), where n is the actual number of errors, p1 is the probability that the first tester finds any given bug, and p2 is the probability for the second tester.
Now all I need is a likelihood function:
class Lincoln(thinkbayes.Suite, thinkbayes.Joint):
def Likelihood(self, data, hypo):
"""Computes the likelihood of the data under the hypothesis.
hypo: n, p1, p2
data: k1, k2, c
"""
n, p1, p2 = hypo
k1, k2, c = data
part1 = choose(n, k1) * binom(k1, n, p1)
part2 = choose(k1, c) * choose(n-k1, k2-c) * binom(k2, n, p2)
return part1 * part2
Where choose evaluates the binomial coefficient,
, and binom evaluates the rest of the binomial pmf:def binom(k, n, p):
return p**k * (1-p)**(n-k)
And that's pretty much it. Here's the code that builds and updates the suite of hypotheses:
data = 20, 15, 3 probs = numpy.linspace(0, 1, 101) hypos = [] for n in range(32, 350): for p1 in probs: for p2 in probs: hypos.append((n, p1, p2))
suite = Lincoln(hypos) suite.Update(data)
The suite contains the joint posterior distribution for (n, p1, p2), but p1 and p2 are nuisance parameters; we only care about the marginal distribution of n. Lincoln inherits Marginal from Joint, so we can get the marginal distribution like this:
n_marginal = suite.Marginal(0)
Where 0 is the index of n in the tuple. And here's what the distribution looks like:
The lower bound is 32, which is the total number of bugs found by the two testers. I set the upper bound at 350, which chops off a little bit of the tail.The maximum likelihood estimate in this distribution is 72; the mean is 106. So those are consistent with the Lincoln index, which is 100. But as usual, it is more useful to have the whole posterior distribution, not just a point estimate. For example, this posterior distribution can be used as part of a risk-benefit analysis to guide decisions about how much effort to allocate to finding additional bugs.
This solution generalizes to more than 2 testers, but figuring out the likelihood function, and evaluating it quickly, becomes increasingly difficult. Also, as the number of testers increases, so does the number of dimensions in the space of hypotheses. With two testers there are about 350 * 100 * 100 hypotheses. On my non-very-fast desktop computer, that takes about a minute. I could speed it up by evaluating the likelihood function more efficiently, but each new tester would multiply the run time by 100.
The library I used in my solution is thinkbayes.py, which is described in my book, Think Bayes. Electronic copies are available under a Creative Commons licence from Green Tea Press. Hard copies are published by O'Reilly Media and available from Amazon.com and other booksellers.
I believe that the approach to Bayesian statistics I present in Think Bayes is a good way to solve problems like this. I cite as evidence that this example, from the time I read John's article, to the time I pressed "Publish" on this post, took me about 3 hours.
Published on July 10, 2014 08:27
June 4, 2014
Yet another power-law tail, explained
At the next Boston Python user group meeting, participants will present their solutions to a series of puzzles, posted here. One of the puzzles lends itself to a solution that uses Python iterators, which is something I was planning to get more familiar with it. So I took on this puzzle, by John Bohannon, (who says he was inspired by this programming problem). Here's John's version:
The distribution of values you can generate by arranging these digits and operators has a power-law tail.The distribution is a mixture of (approximately) uniform distributions, where each element of the mixture is characterized by the length of the largest term in the expression. That is, if the biggest term has 3 digits, the values tend to be in the 100s. If the biggest number has 4 digits, the value is usually in the 1000s, etc.The reason for the power law is that each element of the mixture is an order of magnitude bigger, but about 0.6 orders of magnitude more rare. So the parameter of the power tail is about 0.6.I also ran the analysis with hexadecimal numbers and confirmed that the pattern persists.
For future exploration: what do you think happens if you add multiplication to the operator mix? Download the notebook and try it!
Consider these base-10 digits: 123456789. If you insert spaces between them, you get various sequences of numbers:
1 2 3 4 5 6 7 8 9
12 3 4 5 67 8 9
1 2 34 5 6 7 89
12 34 56 78 9
1 23456 78 9
12345 6789
etc.
1) Write a program that generates all possible combinations of those digits.
How many are there?
Now let's insert a maximum of 8 addition or subtraction operators between the numbers, like this:
1+2+3+4+5+6+7-8+9
12-3+4+5-67-8+9
1+2+34+5-6-7-89
12-34+56+78+9
1+23456-78-9
12345+6789
etc.
Notice that those arithmetic expressions equate to different values:
1+2+3+4+5+6+7-8+9 = 29
12-3+4+5-67-8+9 = -48
1+2+34+5-6-7-89 = -60
12-34+56+78+9 = 121
1+23456-78-9 = 23370
12345+6789 = 19134
etc.
2) Write a program that generates all possible expressions in this way.
How many sum to 100?
3) Write a program that finds all such expressions for any sum.
Which sum is the most popular, i.e. has the most expressions?
4) Bonus: We can haz pretty data viz?I put my solution in an iPython notebook, which you can view here. Some conclusions:
Like how about a histogram of the number of expressions with sums from -23456788 to 123456789. (A log scale might help. Maybe binning, too.)
The distribution of values you can generate by arranging these digits and operators has a power-law tail.The distribution is a mixture of (approximately) uniform distributions, where each element of the mixture is characterized by the length of the largest term in the expression. That is, if the biggest term has 3 digits, the values tend to be in the 100s. If the biggest number has 4 digits, the value is usually in the 1000s, etc.The reason for the power law is that each element of the mixture is an order of magnitude bigger, but about 0.6 orders of magnitude more rare. So the parameter of the power tail is about 0.6.I also ran the analysis with hexadecimal numbers and confirmed that the pattern persists.
For future exploration: what do you think happens if you add multiplication to the operator mix? Download the notebook and try it!
Published on June 04, 2014 06:38
May 8, 2014
Implementing PMFs in Python
Last year I gave a keynote talk at PyCon Taiwan called "Python Epistemology," and I wrote this blog article about it. The video is here, but unfortunately the sound quality is poor. In the talk, I demonstrate the use of a Counter, one of the data structures in Python's collections module; specifically, I use a Counter to implement a probability mass function (PMF) and a suite of Bayesian hypotheses.
This year I was at PyCon 2014 in Montreal and three things happened that lead to this post:
I talked with Fernando Peréz, who gave an excellent keynote talk about doing open science with iPython. He convinced me to give iPython notebooks another chance,I talked with Travis Oliphant, co-founder of Continuum Analytics, who convinced me to try Wakari for hosting iPython notebooks, andI shared a taxi to the airport with Raymond Hettinger, who received an award at Pycon this year for his contributions to core Python modules including collections.Raymond told me that he heard about my talk from David Beazley, who was in the audience in Taiwan, and asked if I would send him my code to use as an example of what you can do with Counters. I agreed, of course, but it has taken several weeks to get it done.
Since then, I created this Github repository, which contains the code examples from my talk. I also put the code into an iPython notebook, which I posted on nbviewer. I found nbviewer incredibly easy to use; I pasted in the URL of my Github repo, and it generated this static view of the notebook.
Wakari is similar, but it generates a dynamic view of the notebook where anyone can execute and modify the code. I set up an account, uploaded the notebook, and shared this dynamic notebook, all in less than 10 minutes. I was very impressed.
If you are interested, please read either the static or dynamic version, then come back here if you have comments.
I want to thank everyone at PyCon for an excellent conference, and especially Fernando Peréz, Travis Oliphant, Raymond Hettinger, and David Beazley for taking the time to talk with me about this example.
Finally, here's an excerpt from the notebook:
This year I was at PyCon 2014 in Montreal and three things happened that lead to this post:
I talked with Fernando Peréz, who gave an excellent keynote talk about doing open science with iPython. He convinced me to give iPython notebooks another chance,I talked with Travis Oliphant, co-founder of Continuum Analytics, who convinced me to try Wakari for hosting iPython notebooks, andI shared a taxi to the airport with Raymond Hettinger, who received an award at Pycon this year for his contributions to core Python modules including collections.Raymond told me that he heard about my talk from David Beazley, who was in the audience in Taiwan, and asked if I would send him my code to use as an example of what you can do with Counters. I agreed, of course, but it has taken several weeks to get it done.
Since then, I created this Github repository, which contains the code examples from my talk. I also put the code into an iPython notebook, which I posted on nbviewer. I found nbviewer incredibly easy to use; I pasted in the URL of my Github repo, and it generated this static view of the notebook.
Wakari is similar, but it generates a dynamic view of the notebook where anyone can execute and modify the code. I set up an account, uploaded the notebook, and shared this dynamic notebook, all in less than 10 minutes. I was very impressed.
If you are interested, please read either the static or dynamic version, then come back here if you have comments.
I want to thank everyone at PyCon for an excellent conference, and especially Fernando Peréz, Travis Oliphant, Raymond Hettinger, and David Beazley for taking the time to talk with me about this example.
Finally, here's an excerpt from the notebook:
Published on May 08, 2014 06:51
Probably Overthinking It
Probably Overthinking It is a blog about data science, Bayesian Statistics, and occasional other topics.
- Allen B. Downey's profile
- 236 followers

