Rosalind Wiseman's Blog, page 23
August 17, 2017
Now Is The Time For Courageous Conversations // Charlottesville Resources
Now Is The Time For Courageous Conversations
Charlottesville Resources
At Cultures of Dignity we are always working to uphold the dignity of all. Given the events of this past weekend in Charlottesville, we, like so many, are managing our own feelings of fear for our country and profound disappointment that President Trump abdicated his responsibility as an ethical leader and demonstrated support of xenophobic nationalism and ignorance of the sacrifice hundreds of thousands of Americans made fighting Hitler in World War 2.
There’s a saying some of us were raised with: “You don’t start the fight but you do finish it.” We have been and will always continue to fight for what matters the most: the right for each and every one of us to be treated with dignity. We are building a defense against hatred, anxiety, and fear. We are working with young people to address their concerns. And we know it can be daunting to know where to start having these conversations with young people but we are in this together.
Over the weekend, educators and social justice organizations showed up, shared lesson plans, articles, and resources on how to discuss these tough topics with young people in and outside of the classroom through the viral #CharlottesvilleCurriclum on Twitter and this amazing Google Doc.
Below are some of our favorite resources.
The Anti-Defamation League put together a list of the teachable moments from the Charlottesville protest and violence in Lessons to Teach and Learn from “Unite the Right”.
Facing History and Ourselves has an excellent list of 17 Lessons for teaching students decision-making in times of injustice packed with evidence based curriculum for middle and high school students.
Teaching Tolerance published Lesson Plans on the basics of social justice for children as young as kindergarten.
Edutopia shared a powerful article by Jinne Spiegler on Teaching Young Children About Bias, Diversity, & Social Justice for elementary level children.
Article from the LA Times How to talk to your kids about the violence in Charlottesville full of tips and tools for young people of all ages.
Share My Lesson’s compilation of civil rights and social justice lessons and activities from organizations like Teaching Tolerance, ADL, and Peace First.
National Network of State Teachers’ pulled together a Social Justice Book List broken down by grade level.
Common Sense Media’s guide to Explaining the News to Our Kids breaks down how to speak to kids about what they are seeing by age group.
And as always, our curriculum Owning Up: Empowering Adolescents to Confront Bullying, Social Cruelty Bigotry is available.
If you feel we have missed any resources, please email us at curious@culturesofdignity.com
If you need additional support, reach out at curious@culturesofdignity.com
Recent Posts
Now Is The Time For Courageous Conversations // Charlottesville Resources
Girl Up: Kick Ass, Claim Your Woman Card, and Crush Everyday Sexism Excerpt
Flirting or Felony?
Follow
SaveSave
SaveSave
SaveSaveSaveSave
August 10, 2017
Girl Up: Kick Ass, Claim Your Woman Card, and Crush Everyday Sexism Excerpt
Girl Up Kick Ass, Claim Your Woman Card, and Crush Everday Sexism is a hilarious and important new novel by Laura Bates. Written for girls 14 through early 20s, this book offers advice to help young women navigate topics of body image, sex, social media, and culture.
Emma Watson perfectly sums up the need for this clever novel full of awesome illustrations in the preface:
‘I will preface this by saying – anything that makes navigating being a teenage girl even slightly easier is a godsend. This book is not for the faint-hearted (think lots of swearing, pictures of vaginas and “patriarchy busting”), but frankly I think that might be what we need – a book that unapologetically addresses what teenage girls are really dealing with. Don’t understand what your teenage daughter is going through or, even if you do, how to help her tackle it? This is the book for you and for her. So necessary. SO timely. Thorough. Straightforward. Well researched. Intelligent. 0% patronizing. Hopefully we can save a few more women some years of self-loathing and “what’s wrong with me” questions.’’ – Emma Watson
Enjoy the following excerpt from Chapter 12, The F-Word.
When I talk about this in schools, I often get asked (usually by suspicious boys), “If it’s truly about equality and not about women being better than men, then why not call it equalism, or humanism?” The answer to this is really simple—first of all, humanism is kind of already another thing, guys. And secondly, the “fem” bit of the word is really important. Yes, we really are campaigning for everybody to be equal, there is no secret evil plan for women to take over the universe. But in order to reach equality, it is women whose rights need to be fought for, because it is women who have traditionally borne the brunt of structural oppression, gender inequality, and sexual violence. And that’s why the “fem” bit is there, and why it’s important. As previously discussed, this doesn’t mean boys can’t face sexism too, and feminism also fights against the gender stereotypes and social expectations that harm men.
Once you realize all of this, it becomes clear that saying you’re not a feminist is a little bit gross and kind of embarrassing. Anyone who actually makes a point of saying that they are not a feminist should be treated socially in exactly the same way as someone who proudly comes out and admits that they never wash their hands after going to the toilet:
General bafflement and disapproval
Screwing up of noses in their general direction
When they hand around nuts, NOBODY takes one
Once you know what feminism means, you realize that the only way to not be a feminist is to think that women and men shouldn’t be equal, which is . . . pretty sexist. There kind of isn’t an in-between. So I think a lot of people who say they aren’t feminists just don’t really get what it means.
The Venn diagram looks roughly like this:
Anybody who says “I’m not a feminist but .. .” is either a feminist or an asshole. Actually, everybody is either a feminist or an asshole. And it doesn’t mean you have to change your hobbies or your personality or join some kind of cult.
Here’s a handy checklist of things you can do and still be a feminist:
• Like fashion
• Wear makeup
• Like men
• Have sex
• Really like sex
• Wear jeans
• Not want to date or marry men
• Not want to date or marry anybody
• Be disabled or nondisabled, religious or nonreligious, employed or unemployed
• Laugh
• Drink cocktails
• Wear a headscarf
• Be a student
• Bake
• Have kids
• Not have kids
• Work
• Be a stay-at-home parent
• Read books
• Fall in love
• Eat bananas
• Have friends (I promise)
Here’s what you can’t do while being a feminist:
• Think men and women shouldn’t be equal
It’s literally that simple.
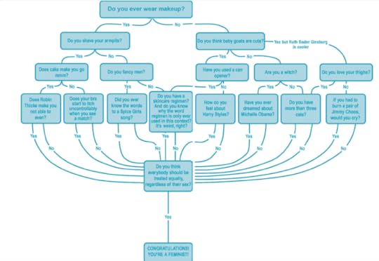
I realize this is a lot to take in, so to help clarify, follow this simple flowchart to see if YOU might be a feminist:
Adapted from Girl Up: Kick Ass, Claim Your Woman Card, and Crush Everyday Sexism by Laura Bates. Copyright © 2016 by Laura Bates. Reprinted by permission of Touchstone, a division of Simon & Schuster, Inc.
LAURA BATES is a feminist writer, published regularly in The Guardian, Time, xojane.com, and The Independent, The New Statesman, and is regularly asked for comment by Vice, The Atlantic, and others. She is the founder of the Everyday Sexism Project – a crowdsourced collection of stories from women around the world about their experiences with gender inequality. She was named one of the Huffington Post’s Most Inspirational Women of 2012 and shortlisted for the 2013 Shorty Award in activism. Bates was awarded the British Empire Medal in the 2015 Queen’s Birthday Honors List, and has been named a Woman of the Year by The Sunday Times, Cosmopolitan, and Red magazine. GIRL UP is her second book, following the critically acclaimed Everyday Sexism.
SaveSave
Recent Posts
Girl Up: Kick Ass, Claim Your Woman Card, and Crush Everyday Sexism Excerpt
Flirting or Felony?
Meet Kheli! // Interview With Newest Summer Intern
Follow
SaveSave
July 18, 2017
Flirting or Felony?
Teens, sex, and social media. It’s a combination that understandably makes many adults really anxious. Unfortunately, when adults get anxious their reactions are often counterproductive to addressing the problem they’re trying to solve. Consider the following: should an 8th grade girl who sends a topless picture to a guy she has a crush on have to serve prison time? Should a boy who sends a picture of his genitals to his friend as a joke be registered as a sex offender?
HR 1761 has just passed the House and is now in the Senate: Its purpose is to “amend title 18, United States Code, to criminalize the knowing consent of the visual depiction, or live transmission, of a minor engaged in sexually explicit conduct, and for other purposes.” Under the law, the defendant must serve a mandatory minimum of 15 years in prison, even if the attempt wasn’t completed, and be placed on the sex offenders registry for life.
The bill is intended to stop child pornography. Obviously a good thing. But this bill treats a child molester who takes, solicits, or has possession of a sexually inappropriate picture of a minor the same as a fifteen year old girl who sends a picture of herself in her bra and underwear to her crush.
Our job at Cultures of Dignity is to understand the experiences of young people and give them the best tools to navigate their social lives with their dignity intact. Simultaneously, we hold adults accountable to be credible authority figures and stewards of young people’s emotional and physical well-being.
This bill is a perfect example of an adult’s good intention gone sideways.
As Rep. Mike Johnson (LA), the legislator who drafted the law, puts it, “The Protection Against Child Exploitation Act is a common-sense step to better protect our children from depraved sexual predators.”
The vast majority of teens are not depraved sexual predators. They are young people coming into their sexuality in a time where they have the means to display that sexuality publicly. So whether we like it or not, it’s not uncommon for young people to send sexually “inappropriate” pictures to their peers. It’s not unusual for a boy to send a picture of his genitals to a friend for no “real” reason. And it’s really not unusual for young people to ask each other for sexy pictures. We understand why adults don’t want young people sending these kinds of pictures but it’s dangerous and unethical for lawmakers to write and pass laws that can’t tell the difference between a sexual predator and a young person who is going through adolescence.
We understand why adults don’t want young people sending these kinds of pictures but it’s dangerous and unethical for lawmakers to write and pass laws that can’t tell the difference between a sexual predator and a young person who is going through adolescence.
What’s even more frustrating is that Congress rejected Rep. Jackson Lee proposed amendment to ensure minors are not punished as sex offenders.
Of course if it passes the Senate, the law will be sent to our current President; a man who boasted about grabbing women’s genitals–in real life. Consider that under HR 1761 a teen boy goes to jail for merely asking for a naked picture, even if he gets rejected, while Brock Turner, the young man who was indicted on more than one charge of rape in 2015, was given a sentence of six months in jail and excused by the judge.
At Cultures of Dignity, we believe young people must have rules and be held responsible for using social media ethically but rules need to make sense. We can’t hold young people accountable more severely than we hold adults. If anything, we should assume that adults have the maturity to be more responsible for their actions than impulsive teens.
So we ask that our leaders to have the maturity to admit that they have made a mistake and make laws that protect young people instead of targeting them as criminals.
We ask them to listen to and learn from young people before they make decisions that can profoundly affect their futures. And we ask you to please call your Senators and tell them to vote no on HR 1761.
This orginally appeared in our newsletter, Communiquette : A periodic tutorial on the basics of communicating respectfully and not being an ass. Sign up here!
Recent Posts
Flirting or Felony?
Meet Kheli! // Interview With Newest Summer Intern
How Art Has Changed My World
7k
10k
Follow
July 13, 2017
Meet Kheli! // Interview With Newest Summer Intern
Kheli is a rising junior in high school and will be working with us for two weeks this summer. She lives in San Francisco and is here to help us research controversial laws and share her voice on tough topics.
Meet Cultures of Dignity’s newest intern!
Cultures of Dignity: Tell us a little about yourself!
Kheli: I live in San Francisco and attend San Francisco University High School. I am a four sport athlete (volleyball, basketball, skiing, and track) and am really interested in science, math, and activism- especially having to do with the youth, race, and gender. I am half Indian and first generation American on my dad’s side.
CoD: Why did you reach out to Cultures of Dignity to be an intern?
Kheli: I have known Rosalind for my whole life, and recently became very interested in how Cultures of Dignity interacts with young people. I wanted to help in Cultures of Dignity’s efforts to create a voice for the youth.
CoD: If you could have any superpower what would it be and why?
Kheli: I would want to have telekinesis because it encompasses all of the powers. You can make yourself and others fly, you can move individual atoms to change an object (including yourself) into something else, etc. You can literally do everything!
CoD: What projects will you be working on with CoD?
Kheli: I will be researching two laws; one of them criminalizes cyberbullying, and the other further criminalizes underage sexting.
CoD: What is an issue you see in schools you want to fix?
Kheli: I want to tackle health education programs. Too often teenagers become pregnant, acquire STI’s, or get into bad social situations because they haven’t been properly taught what to do. I want to fix the way schools approach this type of education.
Recent Posts
Meet Kheli! // Interview With Newest Summer Intern
How Art Has Changed My World
The Real Reasons Timothy Piazza Died
7k
10k
Follow
June 6, 2017
How Art Has Changed My World
Emily is a junior in high school, part-time artist, and full-time sugar lover. She aspires to make a difference, project positivity and read as many books as possible. She has been interning with Cultures of Dignity since February, and this is her first published piece.
How Art Has Changed My World
By: Emily Kaufold
I have always found it difficult to express my feelings without stuttering or forgetting my point. I have been stuck. I have been voiceless. Until I discovered art, I had so much to say but was unable to squeak the words out. If I did somehow manage to work up the confidence to speak out in class, there was always a boy in the classroom yelling, “I can’t hear her!”
I thought I didn’t belong anywhere in school. My middle school pushed math and science and wouldn’t allow me to take art until 8th grade. Even then it was only an “elective;” clearly indicating that it wasn’t as valued as the other subjects I was “supposed” to be learning. Once I was eligible to take electives, I followed some friends into videography and painting classes. I fell in love at the first drop of paint on my palette and the first frame of footage on the screen. These classes taught me even more about myself. I branched out from my toxic friend group into ones where kindness reigned instead of jealousy. In my videography class, I saw the film “Validation” and was in awe of its powerful depiction of the human need to be seen beautifully. I was so inspired by the film’s perspective that I created a short film but soon realized that I was better suited to simply appreciate the cinematic arts. Undeterred, I was drawn to photography and carried my camera everywhere. I learned how to take pictures on film; a complex process with many trials and tribulations. I persisted, and a year later, my pictures won my town’s annual photography competition. Through photography, I accurately communicated my feelings and gave me the opportunity to create strong friendships that I wouldn’t otherwise have had. By taking a picture, I was simultaneously given a voice.
By taking a picture, I was simultaneously given a voice.
It was with this new perspective that I visited the Metropolitan Museum of Art in New York City. I was tired that day, the pouring rain did little to brighten my spirits, and I decided to take refuge in the museum. When I wandered the halls, and the art immediately entranced me. There was a painting of a little girl with rosy cheeks full of life, and the panel describing the painting made me feel like I knew the child. In the impressionist section, the people’s eyes in the paintings looked into your soul and hit me in a place that is otherwise unreachable. Being surrounded by these masterpieces and the silence in the halls was perfect for contemplation. The experience changed me. From then on, I became empathetic in a new way. Even though I was born almost a century later, looking at a painting from the Great Depression left me in tears.
For the rest of a summer, New York’s museums had an eager new visitor. Throughout my exploration of different forms of art, I concluded that art is everywhere and a part of all of us. I saw a woman sitting under an ad on the subway with a baby girl… and I saw a painting. I saw a flock of geese flying above me and they transformed into a film. From that day at the museum forward, I carried these feelings back with me, determined to apply them as much as possible in my own life.
Over the past few years, I have continued to develop film, write poems, and ruin jeans with paint. When words have failed, art has been there. At an art show, I was admiring a painting of a woman and her two children. Next to me was an old woman who had been staring at it for at least ten minutes. “Do you like it?” I inquired, interested to hear her opinion. “Me gusta mucho,” she replied with a smile. Though we spoke different languages and barely understood one another, the painting brought us together. We exchanged smiles, like we had a secret, and went back to staring at the work. When I found art, it was because I was hungry to express my dreams and wished people appreciated its power like I did. Art teaches me that there is more than one side to see and think about everything. By teaching myself to view pieces with different perspectives, I create a space in which I am able to carry these ideals into my life, now and in the future. The world we live in doesn’t encourage thoughtfulness. Amongst all this chaos, I hope that others find themselves in the art as well.
If you have any questions for Emily, you can contact her at curious@culturesofdignity.com
Recent Posts
How Art Has Changed My World
The Real Reasons Timothy Piazza Died
Tips for Parents: Guiding Young People in Developing Healthy Romantic Relationships
7k
10k
Follow
June 2, 2017
The Real Reasons Timothy Piazza Died
Image Source: CNN
This article originally appeared on USA Today here
The Real Reasons Timothy Piazza Died
Timothy Piazza’s death exemplifies the pervasive bystander effect in modern culture.
As Timothy Piazza was slowly dying at the Beta Theta Pi’s pledge event on Feb. 2, he was surrounded by people who not only refused to help him but were either unimpressed or entertained by his suffering. They watched as he fell down a flight of stairs and they stepped over him as he lay unconscious on the floor. They tried to slap and punch him awake. Some took videos so they could post his decline on Snapchat.
Medical reports concluded, Piazza suffered from “multiple traumatic brain injuries,” including a fractured skull and a lacerated spleen, which resulted in 80% of his blood supply in his abdominal cavity.
Would anyone who was there that night define their behavior as malicious? It’s doubtful. Inevitably, family and friends (and defense attorneys) will describe them as “good kids” who made terrible mistakes — just like countless people before them after similar tragedies. But what happened at Beta Theta Pi wasn’t a mistake. It was a predictable outcome due to a toxic combination of social dynamics that normalizes dehumanization and sees someone’s vulnerability and pain as entertainment.
But what happened at Beta Theta Pi wasn’t a mistake. It was a predictable outcome due to a toxic combination of social dynamics that normalizes dehumanization and sees someone’s vulnerability and pain as entertainment.
Why wouldn’t they want to help a person who was hurt? Why would someone want to take a video of Timothy? Why did the fraternity brothers dismiss the one young man (and pledge) at the party who wanted to call an ambulance? Why did those same young men wait until mid morning of the next day to get help; when it was too late?
The unfortunate truth is that many of our own children could be in this situation and make similar decisions. Here are the reasons why.
Over two decades of teaching, I have asked the following question countless times to teen boys and young men throughout our country:
At what point do you think you should intervene when something goes wrong?
And their response is almost always the same:
When it’s obvious that someone is about to get hurt or die.
Why do they want to wait until it’s too late?
Part of the explanation is found in the “bystander effect”: when group dynamics prevent individuals from intervening on behalf of another in crisis. But that’s not all that’s happening. Culturally, young men are conditioned to not get “too” upset or emotional. They constantly monitor themselves and each other to never take things “too seriously.” They are conditioned to see everything as funny, and as long as they do, no intervention is required. When someone did speak out at Beta Theta Pi and pleaded to get Timothy medical assistance, he was shoved into a wall and told to leave, as the situation was “under control.” Loyalty to the group equals participating, or at least silently going along with, whatever the group demands. This is the lifeblood and raison d’etre of fraternities, but it is also the powerful undercurrent for many social groups.
Of the many horrifying events that happened that night, the fact that one of the boys watched as Piazza struggled to get off the couch — groaning and falling on his face — and then proceeded to post a video of Timothy laying helpless on the floor, strikes me. In recent focus groups with high school students about their social media use, I asked them if they had the right to post a picture of someone who is drunk and passed out on a couch. My goal was to frame a discussion about consent (i.e. Do you have the right to take a picture of someone who can’t consent to the picture being taken?). But their answers revealed much more. Most had taken or seen other people take pictures and videos of their peers passed out from drugs and alcohol. Their consensus was that taking the picture wasn’t a moral decision. People pass out at parties. When they do, it’s their “fault” and it’s funny, so other people have the right to record it. But these teens also said they took pictures and videos like this to show people that they were cool enough to be at the party; the picture increased or reinforced their social status.
Showing someone else’s vulnerability and potential embarrassment has become normalized behavior for amusement and increasing one’s social status. The moment that happens, the bystander also distances himself from the victim and becomes that much less likely to come to his or her aid. Those bystanders are focused on how this situation is amusing to them — not how dangerous it is for the other person. That’s how people will take a video of a young man who is dangerously drunk, physically injured, step over him, and post that video on Snapchat.
Of course the people who contributed to Timothy’s death should be held accountable. But the challenge for all of us is to admit that we live in the same culture as Beta Theta Pi, and few of us know how to act in the one moment when it makes a difference. We can continue to deny that at our peril, or we can take responsibility for each other by recognizing that inclusion in any group should never mean participating in the humiliation and dehumanization of others.
Recent Posts
The Real Reasons Timothy Piazza Died
Tips for Parents: Guiding Young People in Developing Healthy Romantic Relationships
Walking the Talk is the Only Way
7k
10k
Follow
May 25, 2017
Tips for Parents: Guiding Young People in Developing Healthy Romantic Relationships
Tips for Parents: Guiding Young People in Developing Healthy Romantic Relationships
// Making Caring Common Research
As parents, we struggle with having “the talk” with their kids. We worry about how to discuss sex and maintain an open and honest conversation with our sons and daughters. But in these moments, we tend to ignore this more important challenge: to talk about how to develop caring, healthy, lasting romantic relationships. We often do very little to prepare young people to learn how to love and be loved and developing a mature romantic relationship.
According to a recent report released by our friends at Harvard Graduate School of Education’s Making Caring Common Project, parents agonize over hookup culture but ignore the fact that young people are unprepared to learn how to love and develop caring healthy romantic relationships.
Young people want guidance from their parents on the emotional aspects of relationships. According to Making Caring Common’s research, over 70% of respondents age 18-25, wanted more information from their parents about either how to develop “a mature relationship” (38%), “how to deal with breakups” (36%)“how to avoid getting hurt in a relationship” (33%), or “how to begin a relationship” (27%).
Below, Making Caring Common offers 5 tips on how to start this conversation with your son or daughter about healthy romantic relationships.
Be a romantic philosopher.
Why? There is a great deal of confusion in our culture about what romantic love is. Making Caring Common’s research indicates that young people and adults often mean very different things when they say they’re “in love” and what people experience as love often changes over time. When a newly-married couple says they’re “in love,” they’re often referring to a quite different set of feelings than when a couple married 30 years says they’re “in love.” In part, because our understandings of love are vague and varied, young people may confuse love with infatuation, lust, idolization, or obsession. They may think, for example, that they are in love with someone because they can’t stop thinking about them. Sometimes young people may confuse love with the boost in self-esteem they experience when someone is romantically interested in them.
Try this: Explore with your teen or young adult what love is and the many forms of love. What is romantic love? Have they ever been in love? What did it feel like? If they haven’t been in love, how do they think they will know when they are? Explain what you mean when you say that you are in love with someone. You might take up with your teen or young adult how love is understood in other cultures and across time—in many cultures, for example, married couples have not been expected to love each other, and the infatuation and intoxication that we have come to associate with young love in our culture these days have been treated as a madness or illness in other cultures (Ackerman, 1995; Kass & Kass, 2000). Convey to your child that they may define being in love quite differently than someone else and that there is no “right” definition of being in love. However, as we discuss below, there are ways of knowing whether intense feelings for someone else are likely to lead to healthy or unhealthy romantic relationships. Explore with your teen why and how love can be deeply meaningful and change the course of our lives.
Explore with young people how they think about different types of intense feelings about someone else. You might ask them if they think there is any difference between infatuation, attraction, and love. If so, what’s the difference? Talk about how people can be attracted to or preoccupied with other people for a range of positive and negative reasons, and discuss the importance of understanding why your teen or young adult might be attracted to or preoccupied with someone else. Are they attracted to someone at least partly because they’re kind, generous, and honest? Or are they attracted to someone because that person is elusive, seems unattainable, or mistreats them in some way? Do they feel more or less attracted to a person when that person shows less interest in them or mistreats them? Discussing these questions can give them tools for determining whether a relationship is likely to be healthy or unhealthy. Although these exercises may not stop your teen or young adult from entering a harmful relationship, they can reduce the odds, and they can help them avoid repeating harmful relationships.
Talk about the markers of healthy and unhealthy relationships.
Why? Many teens may not know if they are in a healthy or unhealthy romantic relationship. They also may be unsure if their worries, feelings of disappointment, or criticisms of their partner are normal.
Try this: Examples of healthy and unhealthy relationships are everywhere in our daily lives. Talk to your teen or young adult about examples of relationships among the couples you both know, examples from the media, or both. Which examples are healthy? Which ones are harmful? Why? If your teen or young adult is in a relationship, you might also ask them if the relationship makes them more or less self-respecting, hopeful, caring, and generous. How often does the relationship make them worried or depressed? Does their partner have qualities that are concerning or troubling?
Talk about the skills needed to maintain healthy relationships.
Why? Maintaining healthy relationships requires a range of skills, including the ability to communicate honestly and effectively, to jointly solve problems, to manage anger, and to be generous. Healthy relationships also greatly benefit from the ability to zoom in—to take another’s perspective in a real and deep way—and to zoom out—to step back for a more wide-angle view of the relationship and its dynamics, strengths, and challenges.
Try this: Discuss with teens and young adults various examples of caring, vibrant romantic relationships, showing how thoughtful, self-aware adults deal with common stresses and challenges and exploring the capacities and skills it takes to develop and maintain a mature romantic relationship. These examples might be relatives or friends who you think have mature romantic relationships or couples portrayed in books, television, or on film. You might watch with your teen, for instance, the compelling marriages depicted in television shows such as “This is Us,” “Black-ish,” and “Friday Night Lights.” You might also explore why a couple on TV is struggling and what skills they may lack.
Consider distilling and sharing lessons from your own romantic relationships.
Why? We can often mine our romantic experiences for insights about mature and immature forms of love and why relationships do—and do not—work. And teens and young people are often keenly interested in our experiences, in part because they’re often sorting out how they are like, and unlike, us. Consider sharing these lessons and insights in ways that are appropriate given your child’s interests and maturity.
Try this: Think about what your relationships have taught you. What was healthy about them? What was unhealthy? If they were troubled in some way, why did they become that way? What attitudes or behaviors would you change if you could? Were there warning signs in your relationship or concerning qualities in your partner that you should have seen or taken more seriously? It’s often helpful to discuss these questions with trusted friends or to consult experts. Share with your teens any lessons you’ve learned about the skills, attitudes, and sensitivities that it takes to maintain a healthy romantic relationship or any close relationship.
Engage young people in ethical questions connected to romantic and sexual relationships.
Why? We have found that high school and college students enthusiastically plunge into ethical questions about romantic relationships: What do I do if I know my friend is cheating on his girlfriend who is also my friend? Is infidelity justified under any circumstances? Is it exploitation when a high school senior hooks up with a first-year student? Reflecting on these questions can not only help young people develop better romantic relationships, it can help them develop complex thinking and problem-solving skills, enable students to consider multiple perspectives and sort out their ethical obligations to others, learn how to ethically reason when dealing with conflicting loyalties, and take up questions about human rights and dignity.
Try this: Together with your teen or young adult, puzzle through answers to the dilemmas above or other ethical questions that you develop together. Start by listening to how your teen would answer these questions and then share your own thoughts. Take multiple perspectives—for example, the perspective of the person cheating, the perspective of the person being cheated on, and the perspective of someone who the person cheating might cheat on in the future. Often there is not one “right” answer to these questions; the answer depends on many contextual factors. What are these factors? Does it matter whether the person being cheated on is a casual or close friend? How does changing these factors change the answer or outcome? Consider, too, how to resolve these dilemmas in ways that are as fair, honest, and caring as possible for all people involved.
This article can be found on Making Caring Common’s website here.
Recent Posts
Tips for Parents: Guiding Young People in Developing Healthy Romantic Relationships
Walking the Talk is the Only Way
Body Image Issues in Teens // Infographic
7k
10k
Follow
May 23, 2017
Walking the Talk is the Only Way
This article originally appeared on Rosalind’s Classroom Conversations on ADL here.
Walking the Talk is the Only Way
By Rosalind Wiseman
Imagine that you are forced to sit with a group of your peers and share your opinion about sensitive and personal topics. Would you immediately feel comfortable sharing your thoughts and feelings? Would you jump at revealing your private experiences? Would you worry what your peers think about you? Would you be tempted to respond with the safest answers possible or not answer at all?
Now imagine you are asked to do this when you are in middle school or high school.
The reality is that this is exactly what we demand of young people when we teach any kind of social emotional learning (SEL), bullying prevention, diversity or character building programs. But we rarely put ourselves in their shoes. Nor do we ask ourselves the same questions we ask our students or make ourselves vulnerable in the ways we ask them to.
If we are going to teach these topics successfully, our students must feel that they can take the risk to be authentic. And the only way to do that is if the educator takes the same risks. It doesn’t mean you have to reveal your most intimate experiences with your students. But you do need to challenge yourself in similar ways.
Here’s an example of an activity many SEL and diversity educators will recognize: the facilitator reads a statement aloud and asks the students to take a step forward if they have experienced what the statement describes. As a facilitator, we can easily forget what it feels like to participate in this exercise; you hear the question, you decide if you’re going to answer honestly, and then you “out” yourself in front of your peers.
Here are few questions we adapted from our work with young people that educators can ask themselves:
My professionalism has been questioned by a parent.
People have talked behind my back or gossiped about me.
I have pretended to be more confident in my teaching than I really feel.
I have heard negative gossip about someone else on the faculty.
I have been drawn into a conflict between adults at school and not known what to do.
I have dreaded going to school.
I have seen another adult at a school disrespect a student and I didn’t handle it the way I should have or wanted to.
When we do this we are literally “walking our talk.”
Just to be clear, these questions should not be answered in class for two reasons: 1) it’s always good to maintain healthy boundaries with your students and 2) you don’t want to be the teacher who tells weird personal stories.
But you can tell your students that you have challenged yourself to answer similar questions. It could sound something like this:
In this group, I may ask questions that are really challenging you to tell the truth about what you think. That can be hard–sometimes it can feel easier to avoid the truth and just keep the discussion superficial. But my hope is that each of us can speak our truth in this class, especially if and when we disagree. Because when we take risks, that’s when things get more interesting and real.
It’s also possible I may struggle with some of the things we talk about. I may really disagree with some things I hear in class. When that happens, it may be hard for me so I will be learning with you. But if we stick with the idea of everyone deserves to be treated with dignity we should get us through the moments when it gets awkward or tense.
So let’s do it: let’s show the young people we work with that we are willing to take the same risks we ask them to take. Let’s admit how hard it can be. It’s all about showing what authenticity looks like in action. And when young people see that in us, it gets a lot easier for them to follow in our footsteps.
Recent Posts
Walking the Talk is the Only Way
Body Image Issues in Teens // Infographic
Privilege Is Not An Accusation
7k
10k
Follow
May 16, 2017
Body Image Issues in Teens // Infographic
We recently sat down with a group of high school girls to discuss social media and when we asked why they choose to follow popular accounts like Kendall Jenner and Instagram model Alexis Ren, they told us:
“They have the perfect lives!”
“They are our motivation and inspiration.”
“I just want their life!”
“We all went on the Alexis Ren diet!”
The increasing presence of social media influences all aspects of young peoples’ lives and it only exacerbates the pressure to have the perfect everything: the perfect clothes, body, and friends. Social media can create body image issues and enforce feelings of not being good enough.
TeenSafe has created this infographic below which walks us through some concerns with young people and body image issues and how social media impacts their perception of themselves. It highlights how these body image issues not only seen in adolescent girls but how intense it can be in boys as well.
Our awesome high school interns looked over this content and found it not only extremely relevant but something they wished all parents would know about what they face every day. Give it a look!
May 15, 2017
Privilege Is Not An Accusation
We recently received a provocative question from a mother. Below is the question and our response:
My 16-year-old son is an open-minded person who sees people for what they do, not what they look like. I’m proud of his acceptance of people who are different than him. The other day he said that he feels hated because he is a white male. He doesn’t want to be defensive but it’s hard to know what to tell him when so many seem to be against the demographic that he fits into. I’m sure he’s not alone in feeling this way. Any thoughts?
Yes, we have a lot of thoughts because this question sits directly in creating cultures of dignity and the difficulty of doing so:
Your son, like anyone, has the right to his experiences and his feelings about those experiences. And I’m sure it’s annoying for him to experience people making negative assumptions about him because he is a white male. But it’s also time for him to grow up.
People who are in the minority of anything often experience negative assumptions and judgments about them. It can be exhausting for people of minority groups to choose which battles to fight and how to fight them. Choosing battles is part of their lived experience. So it’s good for your son to be uncomfortable and experience this for himself. It’s good for him to feel what it’s like for people to make assumptions about him that he thinks are unfair and inaccurate. It’s good for him to feel what it’s like to be labeled. Then he can take those experiences, learn from them, and use them to increase his own understanding of the people who live around him.
But how? It’s understandable that people in his situation are nervous about making “a mistake” and saying the wrong thing. So here are some suggestions for what he (and any of us) can say when we feel like we’re getting into an uncomfortable conversation where we are being misinterpreted or it’s running off the rails in any other way:
I’m asking because I’m curious and I really want to know what you think and how you experienced x.
If I say something that comes across as hurtful or ignorant, I want you to tell me.
Help me understand…
I’m asking that you listen to me and don’t assume I’m only what you see. Yes, I’m male and white but I’m also a lot of other things. It doesn’t take away from my privilege but the other parts of me are important to who I am and how I want to show up in the world.
As a white male, he has race and gender privilege. But using the word privilege isn’t an accusation, it’s just a way to self-reflect about how you operate in the larger culture you live in. And almost all of us have ways in which we are privileged and ways we aren’t. In this case, is he willing to speak out when he sees other people, especially people who look like him, abuse their privilege? The reality is that many young, white men don’t speak out when their peers abuse their privilege; they laugh, make excuses, or tell the person with less power to stop making such a big deal of it.
And this young man’s situation isn’t unique. All of us can develop the courage to speak out. All of us can learn to stay in conversations with people who may be angry at what we represent or even something we ourselves said. It’s the only way we can really see each other for who we really are.
This piece was adapted from White Boy Problems and also appears on Medium.
As we continue to think about these issues, acknowledge feedback from young people, and refine our work we realize that the tone of White Boy Problems is not consistent with how we believe we should communicate around these topics.
Recent Posts
Privilege Is Not An Accusation
“Where Everyone Belongs”: Conversation with Students in Environmental Leadership Class Going Beyond the Classroom
What Should You Say When Your Child Tells You They’ve Been a Bystander to Bullying?
7k
10k
Follow


