Robert C. Day's Blog, page 29
November 5, 2016
Truth
November 4, 2016
Mission Impossible
I just watched Mission Impossible. The first one. The one where Tom Cruise looks like a teenager and Vanessa Redgrave starts to look like Maggie Smith.
It was an entertaining, if rather incomprehensible (at times) romp with a touch of humour (although not as much as the last one, which came over as a parody of Johnny English) and with a very sixties feel.
The plot involves someone trying to get something for someone else for a some reason or another but, as it turns out, not for the reasons w...
November 3, 2016
Have To
Now that I have to write (for the OU Course) and I have to programme (for my new job) and I have to do all sorts of other stuff, all the enjoyment I had in doing them seems to have drained away.
I want to do things for the joy of them!
How do I find that again?
Help, please?
Sigh.
Yeah, yeah, I know – get a life – right?
Sigh.
(Image source:http://blog.ninapaley.com/2011/05/03/you-don%E2t-have-to-be-happy-birthday/)
November 2, 2016
Join Us
I just read this: “Stories have prevented our lives from feeling like a series of disconnected experiences” (Amanda Boulter – 2007). I respectfully say that this is not true.
I think that each of us is living our own story and that we can make perfect sense of it without recourse to other people’s stories. The only thing that other stories add is a broadening of our sense of what the world is and what our place in it is or could be. Stories connect us to a whole that is outside of our everyd...
November 1, 2016
Resumption?
(continues from Redemption?)
The story so far: Tess was jilted at the altar by an Italian charmer by the name of Luigi. Five years later, and she still feels the pain. Sure, she’s off the hard liquor but she’s now deep into baiting her work colleagues, and probably her friends and family too if her conduct at work is anything to go by. For this, she has been dubbed The Dragon Lady.
One fine day at the office she overhears, by chance, that the person who will deliver the sandwiches that day...
October 31, 2016
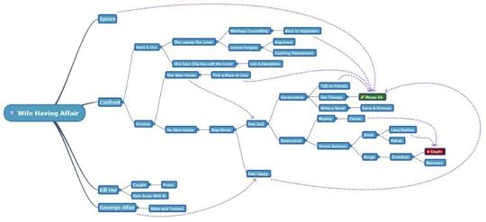
More Plotting
I did a quick mind map of the various ways in which amiddle-aged man could respond to the news that his wife is having an affair. I then popped it onto my blog and asked for comments as to which scenario would be the most compelling to a reader if it were made into a story (see Plotting).
I thought that people would go for the option with the most decision pointsbecause I considered that this would make the most interesting plot. So, my choice was something like:
He finds out that his wife...
Plotting
Which route through the following fictional mind map would make themost compellingplot from the point of view of the reader? You’ll probably need to use the Zoom function on your browser to read this – sorry about that.
October 30, 2016
Tell Her About It
As teenagers, Michael and John had whooped and hollered on the same street, dragged their heels to the sameschool, dreamed of sunshine reflected on the water in the same class and, that one fateful time, shared the same bed. As the only black kids in atown of stares and catcalls, they had been drawn to each other like water to a drain. Both sets of parents had arrived from the Caribbean in the 1950s. Their familiescame from different islandsbut were united in adetermination to give a better...
October 29, 2016
Redemption?
Sure, Tess tended to stalk into the office in the morning, like her eyes just needed a misplaced ‘hi’ to flare from smoulder to fire. And sure, her tongue had been acid etched by the poison Tess spread daily amongst her co-workers. But,Dragon Lady? Why’d they have to call her that?
She often thought about taking it to the union, but then she’d have toexplain her own actions. And she was by no means blameless. Take the time she’d called the local radio station to nominate her boss for ‘Asshol...
The Course So Far
This is the essence of what we have covered so far on the Open University Masters in Creative Writing. Five weeks. Five Subjects. Five sets of exercises.
Beginning: What do they convey? Hard information? Atmosphere? A sense of the exotic?Do they raise questions in your mind? Or introduce character? Are the senses engaged? Do they inspire emotion – or is their appeal more cerebral and detached? Character: An effective way to draw a reader into the story is to create a character with whom the...


