Layers, hexagons, features and components
This blog post is a follow-up to the discussions I've had with people after my recent Modular Monoliths talks. I've been enthusiastically told that the "ports & adapters" (hexagonal) architectural style is "vastly", "radically" and "hugely" different to a traditional layered architecture. I remain unconvinced, hence this blog post, which has a Java spin, but I'm also interested in how the concepts map to other programming languages. I'm also interested in exploring how we can better structure our code to prevent applications becoming big balls of mud. Layers are not the only option.
Setting the scene
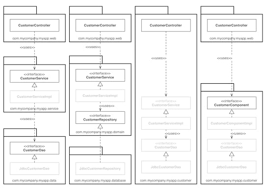
Imagine you're building a simple web application where users interact with a web page and information is stored in a database. The UML class diagrams that follow illustrate some of the typical ways that the source code elements might be organised.
Let's first list out the types in the leftmost diagram:
CustomerController: A web controller, something like a Spring MVC controller, which adapts requests from the web.
CustomerService: An interface that defines the "business logic" related to customers, sometimes referred to in DDD terms as a "domain service". This may or may not be needed, depending on the complexity of the domain.
CustomerServiceImpl: The implementation of the above service.
CustomerDao: An interface that defines how customer information will be persisted.
JdbcCustomerDao: An implementation of the above data access object.
I'll talk about the use of interfaces later, but let's assume we're going to use interfaces for the purposes of dependency injection, substitution, testing, etc. Now let's look at the four UML class diagrams, from left to right.
Layers: This is what a typical layered architecture looks like. Code is sliced horizontally into layers, which are used as a way to group similar types of things. In a "strict layered architecture", layers should only depend on lower layers. In Java, layers are typically implemented as packages. As you can see from the diagram, all layer (inter-package) dependencies point downwards.
Hexagonal (ports & adapters): Thomas Pierrain has a great blog post that describes the hexagonal architecture, as does Alistair Cockburn of course. The essence is that the application is broken up into two regions: inside and outside. The inside region contains all of the domain concepts, whereas the outside region contains the interactions with the outside world (UIs, databases, third-party integrations, etc). One rule is that the outside depends on the inside; never the other way around. From a static perspective, you can see that the JdbcCustomerRepository depends on the domain package. Particularly when coupled with DDD, another rule is that everything on the inside is expressed in the ubiquitous language, so you'll see terms like "Repository" rather than "Data Access Object".
Feature packages: This is a vertical slicing, based upon related features, business concepts or aggregate roots. In typical Java implementations, all of the types are placed into a single package, which is named to reflect the concept that is being grouped. Mark Needham has a blog post about this, and the discussion comments are definitely worth reading.
Components: This is what I refer to as "package by component". It's similar to packaging by feature, with the exception that the application (the UI) is separate from the component. The goal is to bundle all of the functionality related to a single component into a single Java package. It's akin to taking a service-centric view of an application, which is something we're seeing with microservice architectures.
How different are these architectural styles?
On the face of it, these do all look like different ways to organise code and, therefore, different architectural styles. This starts to unravel very quickly once you start looking at code examples though. Take a look at the following example implementations of the ports & adapters style.
AuctionHouse and XMPPAuctionHouse
ProductRepository and LevelDBProductRepository
VoyageRepository and VoyageRepositoryHibernate.
Spot anything? Yes, the interface (port) and implementation class (adapter) are both public. Most of the code examples I've found on the web have liberal usage of the public access modifier. And the same is true for examples of layered architectures. Marking all types as public means you're not taking advantage of the facilities that Java provides with regards to encapsulation. In some cases there's nothing preventing somebody writing some code to instantiate the concrete repository implementation, violating the architecture style. Coaching, discipline, code reviews and automated architecture violation checks in the build pipeline would catch this, assuming you have them. My experience suggests otherwise, especially when budgets and deadlines start to become tight. If left unchecked, this is what can turn a codebase into a big ball of mud.
Organisation vs encapsulation
Looking at this another way, when you make all types in your application public, the packages are simply an organisation mechanism (a grouping, like folders) rather than being used for encapsulation. Since public types can be used from anywhere in a codebase, you can effectively ignore the packages. The net result is that if you ignore the packages (because they don't provide any means of encapsulation and hiding), a ports & adapters architecture is really just a layered architecture with some different naming. In fact, if all types are public, all four options presented before are exactly the same.
Conceptually ports & adapters is different from a traditional layered architecture, but syntactically it's really the same, especially if all types are marked as public. It's a well implemented n-layer architecture, where n is the number of layers through a slice of the application (e.g. 3; web-domain-database).
Utilising Java's access modifiers
The way Java types are placed into packages can actually make a huge difference to how accessible (or inaccessible) those types can be when Java's access modifiers are applied appropriately. Ignoring the controllers ... if I bring the packages back and mark (by fading) those types where the access modifier can be made more restrictive, the picture becomes pretty interesting.
The use of Java's access modifiers does provide a degree of differentiation between a layered architecture and a ports & adapters architecture, but I still wouldn't say they are "vastly" different. Bundling the types into a smaller number of packages (options 3 & 4) allows for something a little more radical. Since there are fewer inter-package dependencies, you can start to restrict the access modifiers. Java does allow interfaces to be marked as package protected (the default modifier) although if you do this you'll notice that the methods must still be marked as public. Having public methods on a type that's inaccessible outside of the package is a little odd, but it's not the end of the world.
With option 3, "vertical slicing", you can take this to the extreme and make all types package protected. The caveat here is that no other code (e.g. web controllers) outside of the package will be able to easily reuse functionality provided by the CustomerService. This is not good or bad, it's just a trade-off of the approach. I don't often see interfaces being marked as package protected, but you can use this to your advantage with frameworks like Spring. Here's an example from Oliver Gierke that does just this (the implementation is created by the framework). Actually, Oliver's blog post titled Whoops! Where did my architecture go, which is about reducing the number of public types in a codebase, is a recommended read.
I'm not keen on how the presentation tier (CustomerController) is coupled in option 3, so I tend to use option 4. Re-introducing an inter-package dependency forces you to make the CustomerComponent interface public again, but I like this because it provides a single API into the functionality contained within the package. This means I can easily reuse that functionality across other web controllers, other UIs, APIs, etc. Provided you're not cheating and using reflection, the smaller number of public types results in a smaller number of possible dependencies. Options 3 & 4 don't allow callers to go behind the service, directly to the DAO. Again, I like this because it provides an additional degree of encapsulation and modularity. The architecture rules are also simpler and easier to enforce, because the compiler can do some of this work for you. This echoes the very same design principles and approach to modularity that you'll find in a modern microservices architecture: a remotable service interface with a private implementation. This is no coincidence. Caveats apply (e.g. don't have all of your components share a single database schema) but a well-structured modular monolith will be easier to transform into a microservices architecture.
Testing
In the spirit of YAGNI, you might realise that some of those package protected DAO interfaces in options 3 and 4 aren't really necessary because there is only a single implementation. This post isn't about testing, so I'm just going to point you to . As I mention in my "Modular Monoliths" talk though, I think there's an interesting relationship between the architecture, the organisation of the code and the tests. I would like to see a much more architecturally-aligned approach to testing.
Conclusions?
I've had the same discussion about layers vs ports & adapters with a number of different people and opinions differ wildly as to how different the two approaches really are. A Google search will reveal the same thing, with numerous blog posts and questions on Stack Overflow about the topic. In my mind, a well implemented layered architecture isn't that different to a hexagonal architecture. They are certainly conceptually different but this isn't necessarily apparent from the typical implementations that I see. And that raises another interesting question: is there a canonical ports & adapters example out there? Of course, module systems (OSGi, Java 9, etc) change the landscape because they allow us to differentiate between public and published types. I wonder how this will affect the code we write and, in particular, whether it will allow us to build more modular monoliths. Feel free to leave a comment or tweet me @simonbrown with any thoughts.


