Complex Adaptive System Design (Part 2)


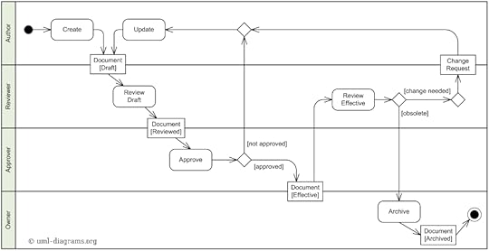
Yesterday Blake Pollard and I drove to Metron’s branch in San Diego. For the first time, I met four of the main project participants: John Foley (math), Thy Tran (programming), Tom Mifflin and Chris Boner (two higher-ups involved in the project). Jeff Monroe and Tiffany Change give us a briefing on Metron’s ExAMS software. This lets you design complex systems and view them in various ways.

The most fundamental view is the ‘activity trace’, which consists of a bunch of parallel rows, one for...

 •  0 comments  •  flag
Share on Twitter
Published on October 18, 2016 10:19
No comments have been added yet.


John C. Baez's Blog

John C. Baez
John C. Baez isn't a Goodreads Author (yet), but they do have a blog, so here are some recent posts imported from their feed.
Follow John C. Baez's blog with rss.